Добавить в корзинуПозвонить
Найти в Дзене
Виктор Сочи

Как на повышающем преобразователе MT3608 сделать регулировку тока

На схеме красные светодиоды играют роль стабилитронов на 1,5 вольт, резисторы R1- регулировка напряжения, а R4 - служит для регулировки тока, R5 - шунт на 1Ом, его можно подбирать для нужной величины максимального выходного тока. Выходное напряжение не может быть ниже входного и защиты от КЗ нет. Сама плата XY-016 выглядит так Эту схему на работоспособность ещё не проверял, пока не хватает времени. Если кто будет её проверять, то пожалуйста отпишитесь в комментариях о результатах и о качестве работы схемы, а отснять видео было-бы лучше. Тестер TKDMR 0-330 - https://ali.click/vff2y2?erid=2SDnjbtK6zk
Корпус от повербанка - https://ali.click/npf2yr?erid=2SDnjdxQ6pg
Преобразователь MT3608, разные - https://ali.click/k0g2yq?erid=2SDnjcogzd6
Разные преобразователи MT3608 - https://ali.click/ywu941a?erid=2SDnjc7bLHo или https://ali.click/vf7dzf?erid=2SDnjeP7PRJ Реклама. ООО "АЛИБАБА.КОМ (РУ)", ИНН 7703380158 Всегда рад новым подписчикам!

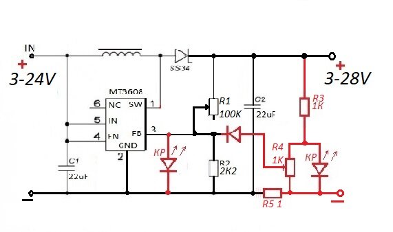
Доработку по ограничения тока уже демонстрировал ранее, но это создало у многих подписчиков ещё один вопрос - а, как сделать возможным ещё и регулировку тока под различные аккумуляторы или нагрузки. Предлагаю простой вариант в доработке, буду использовать плату XY-016, её фотография будет ниже, а пока перейдём к самой схеме

MT3608, регулировка тока изображена красным цветом
MT3608, регулировка тока изображена красным цветом

На схеме красные светодиоды играют роль стабилитронов на 1,5 вольт, резисторы R1- регулировка напряжения, а R4 - служит для регулировки тока, R5 - шунт на 1Ом, его можно подбирать для нужной величины максимального выходного тока. Выходное напряжение не может быть ниже входного и защиты от КЗ нет.

Сама плата XY-016 выглядит так

XY-016
XY-016

Эту схему на работоспособность ещё не проверял, пока не хватает времени. Если кто будет её проверять, то пожалуйста отпишитесь в комментариях о результатах и о качестве работы схемы, а отснять видео было-бы лучше.

Тестер TKDMR 0-330 - https://ali.click/vff2y2?erid=2SDnjbtK6zk
Корпус от повербанка -
https://ali.click/npf2yr?erid=2SDnjdxQ6pg
Преобразователь MT3608, разные -
https://ali.click/k0g2yq?erid=2SDnjcogzd6
Разные преобразователи MT3608 - https://ali.click/ywu941a?erid=2SDnjc7bLHo или https://ali.click/vf7dzf?erid=2SDnjeP7PRJ

Реклама. ООО "АЛИБАБА.КОМ (РУ)", ИНН 7703380158

Всегда рад новым подписчикам!