Найти в Дзене
Источники питания

Лабораторный блок питания со всеми наворотами. 0..125 вольт 100 Ампер.

Много лет мучал и дорабатывал разные схемы, пока не получился вот такой со всеми наворотами, накопленными за это время БП .
Предлагаю к рассмотрению БП с регулируемым напряжением от 0 до 125 вольт с регулятором тока ажно до 100 ампер и защитой от К.З.
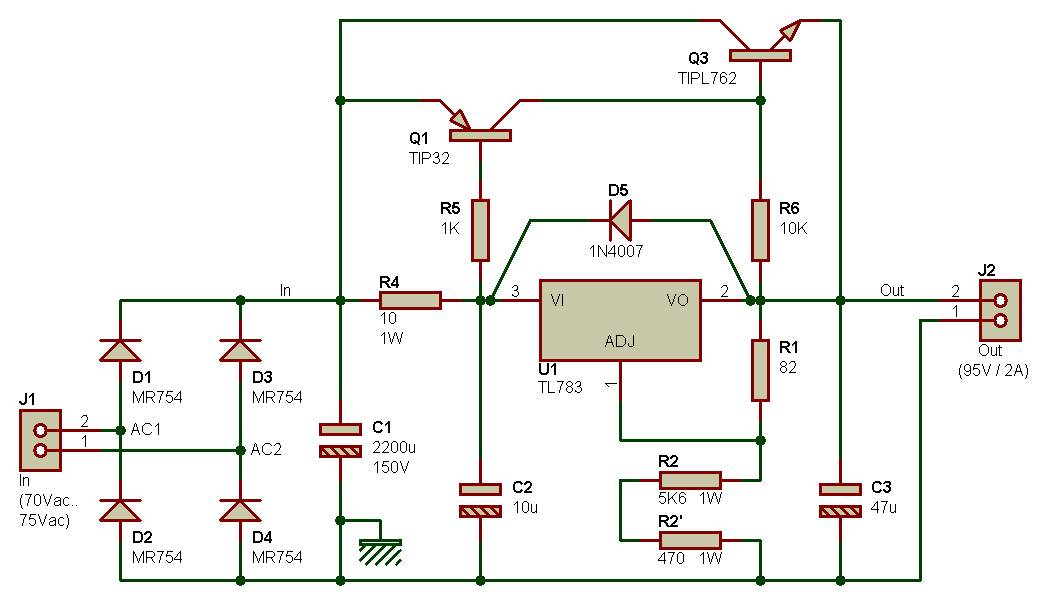
Все радиолюбители знают удобную регулируемую кренку LM317 c выходным напряжение 1,2..37 вольт и током 1,5 А. С неё и начинал.
Однако 1,5

Много лет мучал и дорабатывал разные схемы, пока не получился вот такой со всеми наворотами, накопленными за это время БП .

Предлагаю к рассмотрению БП с регулируемым напряжением от 0 до 125 вольт с регулятором тока ажно до 100 ампер и защитой от К.З.

Все радиолюбители знают удобную регулируемую кренку LM317 c выходным напряжение 1,2..37 вольт и током 1,5 А. С неё и начинал.

Однако 1,5 ампера очень мало, по этому многие ставят выходной транзистор типа Q3 что на схеме ниже. Его одного не достаточно. При большой нагрузке на нём будет сильное падение напряжения, которое компенсирует Q1 работающий в "противофазе". При входном напряжении 43 вольта со включенной нагрузкой LM317 пробивало чисто из-за высокого для неё напряжения. Когда я откопал в нете эту схему, меня удивила кренка TL783 с регулируемым напряжением от 1,25 до 127 вольт. Правда ток нагрузки она выдерживает только до 700 ма.

https://shema.info/fr/alimentations/alimentations-simples/10387-alimentation-simple-006.html
https://shema.info/fr/alimentations/alimentations-simples/10387-alimentation-simple-006.html

На место Q1 поставил КТ818, на моей схеме - это VT6, а на месте выходного силового транзистора поставил силовик Молодеченского завода МПТКД-100-1,5. -VT7. Его максимальный ток коллектора 100 ампер! . Есть и более мощные до 250 ампер, но мне не попадались. (До этого попадались 40 - амперные 2ТКД155-40-6) По современным технологиям конечно ставят кучу запаралеленных транзисторов поточного производства, однако много проводов и дырок сверлить нужно.

Составной силовой внутри, где пробит один транзистор.
Составной силовой внутри, где пробит один транзистор.

Как обычный линейный регулятор эта схема компенсирует разницу напряжений между входом и выходом на себя сильно греясь, т.е греется силовой транзистор. Я поставил его на огромный радиатор c диэлектриком между ними. С начала был современный изолятор, что стоят на БП компов. Однако при нагрузке 12 вольт 42 ампера транзистор сгорел от перегрева. Пришлось поставить старую советскую слюду! + куллер с верху.

Вместо классического входного трансформатора, габариты которого при таких придельных мощностях нагрузки были бы колоссальными, нашёл в нете схему импульсника на SG3525. В котором изменяя стабилитрон в обратной связи в цепи оптопары можно регулировать его выходное напряжение. Т.Е. при токе 50 Ампер и выходном напряжении 12 вольт, ставится переключатель=перемычка, замыкающая стабилитрон на 36 вольт и входное напряжение линейного БП понижается до 32 вольт.

https://soundbass.org.ua/primochki/prostoj-impulsnik-1000-vt.html
https://soundbass.org.ua/primochki/prostoj-impulsnik-1000-vt.html
Основная схема регулятора напряжения и тока.
Основная схема регулятора напряжения и тока.

На схеме стоят значения резисторов для входного напряжения 43..50 вольт (выходного импульсника). Для увеличения входного напряжения до 127 вольт нужно увеличить в 3 раза значения сопротивлений: R1, R6, R10.

В результате всех наворотов получился вот такой БП: T1 - выходной трансформатор имульсника. SW1 - сброс защиты срабатывающей при к.з. Настройка тока срабатывания защиты производится R5. При падении напряжения на проволочном R8 (т.е. возникает напряжение на базе VT2 относительно его эмитера) открывается VT2, VT4, управляющий транзистором VT5, который закорачивает на землю напряжение на управляющей ножке кренки. И загорается красный светодиод VD4. Плавное регулирование ограничения выходного тока выполняется сопротивлением R7 и транзисторами VT1, VT3.

Так как кренка работает в диапазоне от 1,2..127 вольт, то для работы в режиме от 0 до 125 вольт подаётся ещё отрицательное напряжение из 5-ти вольтовой кренки по минусу LM7905 при помощи резистора R13. При чём, что интересно, при настройке "0"( R13 -чёртова дюжина ) можно поставить выходное напряжение от минус -1,3 В и при регулировке выходного напряжения БП сам меняет полярность при переходе через "0".

Проволочный резистор. На плате стоит 0,033 Ома
Проволочный резистор. На плате стоит 0,033 Ома

Для измерения выходного тока я поставил классический авометр на КР572ПВ2 значение которого определяется как раз на входном проволочном шунте R8, а напряжение уже на выходе.

Схема конечно не заводского производства, где регулировка придела выходного тока регулируется при помощи цифрового индикатора, регулируемого до подключения нагрузки. Цель была сделать как можно проще и в то же время по мощнее. 100 Ампер конечно же он не потянет и при выходном напряжении 125 вольт - будет 12 киловатный БП.(Входной импульсник только на 900 ватт) Однако в пределах 36 вольт 25 ампер нагрузку выдержит. Если будут какие идеи улучшить или доработать - пишите, обсудим.. сделаем!

Если понравилась "конструкция", ставьте большой палец вверх - это повод дальше развивать тему.

https://shema.info/fr/alimentations/alimentations-simples/10387-alimentation-simple-006.html

https://soundbass.org.ua/primochki/prostoj-impulsnik-1000-vt.html