Добавить в корзинуПозвонить
Найти в Дзене
1С:Консалтинг

Ювелирный завод «КАРАТ» усовершенствовал систему электронного документооборота

Ювелирный завод «КАРАТ» усовершенствовал систему электронного документооборота на базе решения «1С:Документооборот КОРП». Система помогла автоматизировать процесс согласования договорной документации, взять под контроль исполнение поручений, оптимизировать оперативный обмен документацией между разрозненными подразделениями. В результате производственные издержки снизились почти вполовину,
Оглавление

Ювелирный завод «КАРАТ» усовершенствовал систему электронного документооборота на базе решения «1С:Документооборот КОРП». Система помогла автоматизировать процесс согласования договорной документации, взять под контроль исполнение поручений, оптимизировать оперативный обмен документацией между разрозненными подразделениями. В результате производственные издержки снизились почти вполовину, существенно сократилось время подготовки отчетности, снизилась частота возникновения ошибок при формировании отчетов, сократилось время на поддержание бумажного документооборота, повысилось удобство и качество работы персонала.

Белгородский ювелирный завод «КАРАТ» — один из крупнейших производителей ювелирных украшений в России. БЮЗ осуществляет полный цикл производства и продажи ювелирных украшений: создание дизайна украшений, производство ювелирных украшений, контроль качества, реализация товара через собственные фирменные магазины, через партнеров по Российской Федерации и ближнему Зарубежью. В компании работает 374 человека.

Цели и задачи

Цели проекта:

  • сократить сроки согласования договорной документации;
  • сократить трудозатраты подразделений.

Задача проекта: внедрить и усовершенствовать «1С:Документооборот 8 КОРП» под нужды ювелирного производства.

Ситуация до старта проекта

В 2020 году в связи с реорганизацией предприятия в форме слияния и обновления бренда под торговым наименованием «SVETLOV» появилась потребность в усовершенствовании систему документооборота, так как текущая не справлялась с новыми бизнес-процессами.

Архитектура решения и масштаб проекта

Система электронного документооборота построена на базе «1С:Документооборот КОРП», используется клиент-серверный вариант работы.

После предварительного сбора информации и анализа требований заказчика к автоматизированной системе, были разработаны:

  1. Единая система учета и хранения документов.
  2. Более 100 шаблонов документов и автозаполнение реквизитами контрагентов.
  3. Индивидуальные виды отчетов по закупкам драгметаллов и драгоценных камней.
  4. Разграничение по правам доступа.
  5. Оперативный поиск по документации.
  6. Обмен между «1С:Документооборот КОРП» и «1С:ERP Управление предприятием».

Отдельное внимание было уделено процессам согласования документов. Из них можно выделить:

  1. Согласование договора поставки по каждому филиалу.
  2. Согласование договора комиссии по каждому филиалу.
  3. Согласование договора купли-продажи по каждому филиалу.
  4. Маршруты согласования приказов отделов хозяйственной деятельности.
  5. Согласование документов реализации в зависимости от области реализации.
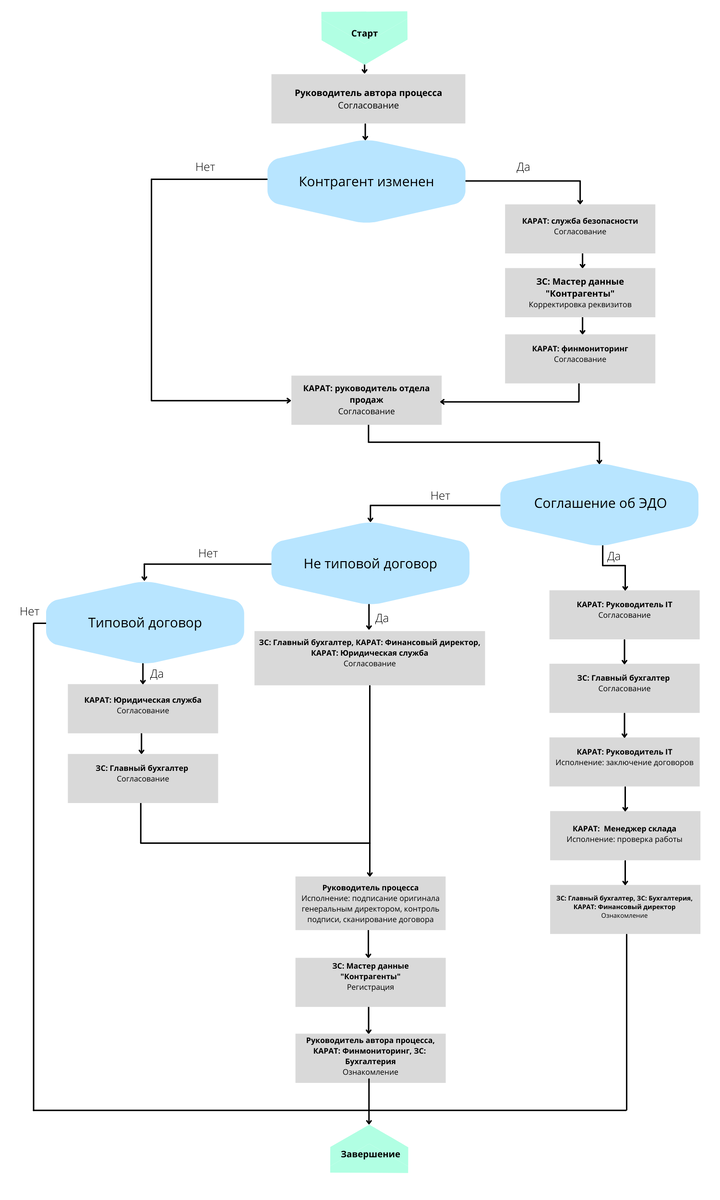
Схема согласования договора поставки ООО «ЗС» (подразделение завода)
Схема согласования договора поставки ООО «ЗС» (подразделение завода)

Особенности и уникальность проекта

Основной задачей на момент реализации проекта было наладить единые маршруты обработки документов, так как основным требованием заказчика стало разработать удобную систему согласования документов как между внутренними отделами, так и между удаленными филиалами.

Отдельное внимание было уделено разработке уникальных маршрутов согласования документов в соответствии с регламентом ювелирного производства:

  1. Согласование договора купли-продажи драгоценных камней.
  2. Согласование договора купли-продажи драгоценных металлов.

Результаты проекта

В результате внедрения системы:

  • сократилось время на поддержание бумажного документооборота;
  • повысилось удобство и качество работы персонала;
  • снизилась частота возникновения ошибок при формировании отчетов;
  • ускорился процесс согласования документов;
  • появилась возможность оперативно находить интересующие документы.
Наталья Сапранова, руководитель службы операционного учета ООО БЮЗ «АРТ-КАРАТ»:
Внедрение решения на базе «1С:Документооборот» позволило повысить исполнительность сотрудников за счет системы контроля задач по всем бизнес-процессам и в разы ускорило процессы согласования документации. Мы полностью удовлетворены работой специалистов и планируем продолжать сотрудничество с компанией «БИГ».