Добавить в корзинуПозвонить
Найти в Дзене
FaultAn.ru

Законы Кирхгофа онлайн

Программа для онлайн расчёта электрических цепей.

На сайте появилась программа для расчёта установившихся режимов электрических цепей постоянного и переменного тока по законам Кирхгофа. Кроме законов Кирхгофа, реализованы методы расчёта по законам Ома, по методу узловых потенциалов, методу контурных токов, методу эквивалентного генератора. Также программа позволяет рассчитать эквивалентное сопротивление цепи относительно источника питания.

Программа позволяет нарисовать схему, задать параметры её элементов и рассчитать схему. В результате формируется текстовое описание порядка расчёта, рассчитывается баланс мощностей и строятся векторные диаграммы .

В программе доступны следующие элементы с задаваемыми параметрами:

  • резистор
  • конденсатор
  • катушка индуктивности
  • источник ЭДС
  • источник тока

Ниже приведён пример расчёта электрической цепи по законам Кирхгофа.

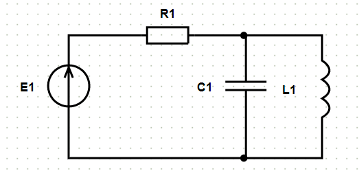
Исходные данные и схема:

  • E1: Амплитудное значение: 100 В, Начальная фаза: 0
  • R1: Номер элемента: 1, Сопротивление, Ом: 1
  • L1:Номер элемента: 1, Сопротивление, Ом: 1
  • C1:Номер элемента: 1, Сопротивление, Ом: 1
Схема, составленная в программе
Схема, составленная в программе

После нажатия кнопки "Расчёт" на исходной схеме появляется нумерация узлов и формируется решение:

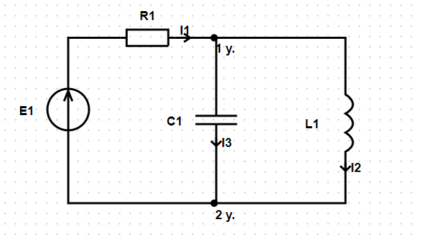
Схема с отображением номеров узлов и направлений токов
Схема с отображением номеров узлов и направлений токов

Решение

Рассчитаем схему по законам Кирхгофа.

Рассчитаем схему по законам Кирхгофа.

В данной схеме: узлов - 2, ветвей - 3, независимых контуров - 2.

Произвольно зададим направления токов в ветвях и направления обхода контуров.

Принятые направления токов:
Ток I1 направлен от узла '2 у.' к узлу '1 у.' через элементы E1, R1.
Ток I2 направлен от узла '1 у.' к узлу '2 у.' через элементы L1.
Ток I3 направлен от узла '1 у.' к узлу '2 у.' через элементы C1.

Принятые направления обхода контуров:
Контур №1 обходится через элементы E1, R1, L1 в указанном порядке.
Контур №2 обходится через элементы L1, C1 в указанном порядке.

Составим уравнения по первому закону Кирхгофа. При составлении уравнений "втекающие" в узел токи будем брать со знаком "+", а "вытекающие" - со знаком "-".

Количество уравнений, составляемых по первому закону Кирхгофа, равно Nу - 1, где Nу - число узлов. Для данной схемы количество уравнений по первому закону Кирхгофа равно 2 - 1 = 1.

Составим уравнение для узла №1:

-3

Составим уравнения по второму закону Кирхгофа. При составлении уравнений положительные значения для токов и ЭДС выбираются в том случае, если они совпадают с направлением обхода контура.

Количество уравнений, составляемых по второму закону Кирхгофа, равно Nв - Nу + 1, где Nв - число ветвей без источников тока. Для данной схемы количество уравнений по второму закону Кирхгофа равно 3 - 2 + 1 = 2.

Составим уравнение для контура №1:

-4

Составим уравнение для контура №2:

-5

Объединим полученные уравнения в одну систему, при этом перенесём известные величины в правую сторону, оставив в левой стороне только составляющие с искомыми токами. Система уравнений по законам Кирхгофа для исходной цепи выглядит следующим образом:

-6

Подставим в полученную систему уравнений значения сопротивлений и источников и получим:

-7

Решим систему уравнений и получим искомые токи:

-8

Проверим баланс мощностей.

Определим мощность, потребляемую приёмниками:

-9

Подставим числовые значения и получим:

-10

Определим мощность, отдаваемую источниками:

-11

где SE - мощность, отдаваемая источниками ЭДС, SJ - мощность, отдаваемая источниками тока.

Определим мощность, отдаваемую источниками ЭДС:

-12

где I' означает сопряжённый комплексный ток.

Подставим числовые значения и получим:

-13

Т.к. в схеме нет источников тока, то SJ = 0.

Мощность, отдаваемая источниками, равна:

-14

Итак, Sпр = 0, Sист. Баланс мощностей сходится.