Добавить в корзинуПозвонить
Найти в Дзене
Car Audio Patrol | CAP

Немного ликбеза по автозвуку для владельцев премиум-сегмента

Статью пишу для того, чтобы давать на нее ссылку потом всем страждущим общения.
Пишу азы, которые приходится рассказывать каждому, кто решил позвонить нам с вопросом — "вот у меня такой то автомобиль . Хочу улучшить звук."
Возьмем, для примера коня сферического в вакууме — Range Rover Sport 2015 года
Премиум- сегмент, как не крути.

Статью пишу для того, чтобы давать на нее ссылку потом всем страждущим общения.
Пишу азы, которые приходится рассказывать каждому, кто решил позвонить нам с вопросом — "вот у меня такой то автомобиль . Хочу улучшить звук."

Возьмем, для примера коня сферического в вакууме — Range Rover Sport 2015 года
Премиум- сегмент, как не крути.

У этих машин бывает несколько разных модификаций аудиосистем. От совсем простых (некое ГУ + усилитель + акустика) до весьма навороченных — с поканальным усилением, сабвуфером, оптической шиной MOST.

Понять, что можно построить в конкретной машине, в конкретном бюджете, часто, бывает можно только после того, как ты машину частично разберешь.

Пример:
если в этом RRS есть оптическая шина MOST, то можно построить весьма серьезно звучащую систему, в адекватном бюджете. Для этого рисуется одна схема.
А если ее там нет — то это совсем другая схема и история, и бюджет.

Основной постулат для любого владельца автомобиля премиум — сегмента — НЕВОЗМОЖНО малой кровью построить систему, звучащую лучше чем у вас есть с завода.
Малой кровью = скромными бюджетами до 100 000. На текущий момент — январь 2021 года.

Не верьте никому, кто предлагает вам поменять акустику и после этого "все заиграет намного лучше" . Не заиграет.

Лучше сделать шумоизоляцию автомобиля. Потратить имеющиеся деньги именно на это. И получить бОльший эффект, чем от установки какой-либо нештатной акустики.

Разложу немного по полочкам, для тех кто не верит.

В премиум сегменте почти не бывает машин с простейшими аудиосистемами (мне лично известен только Mercedes ML\GL в комплектациях с магнитолой и 2 комплектами акустики в дверях. Немцы совсем сэкономили)

Если в машине стоит усилитель с процессором (ищем в комплектации своего а\м слово "усилитель". И он — с процессором на 100%), то он делает следующее:
— вводит некую АЧХ коррекцию на всю акустику, стоящую в машине. Для того, чтобы она не вышла из строя, когда владелец решить послушать погромче. Почти всегда, при повышении уровня громкости магнитолы, процессор начинает "резать" полосу сигнала в нижнем диапазоне. Чтобы не порвать ту смешную "акустику", что стоит в дверях
— вводит звуковые задержки во все каналы
— ограничивает громкость системы

для того, чтобы "снять" с машины более-менее качественный аудиосигнал, нам нужен процессорный усилитель. без него — никак (если нет оптической шины MOST25\50) . Стоимость процессорных усилителей начинается от 40 000 и доходит до 400 000.

Штатный усилитель имеет мощность — 20-25 Вт на канал. Максимум. Все красивые цифры, типа — 825 Ватт…и прочее — это все маркетинг. Неизвестно, что и как именно считал маркетолог, когда писал в релизе такие цифры.

20-25 Вт на канал. Номинальная мощность штатной акустики, которая стоит в машине должна соответствовать. И составляет — 20-40 Вт.

Теперь смотрим на любую нештатную акустику и видим RMS (номинальная мощность) не менее 50 Вт. А часто 80-100 Вт.

Это значит, что штатный усилитель просто не раскачает новую нештатную акустику. Т.е. — установка нештатной акустики = выброшенные деньги.

Для того, чтобы еще лучше ориентироваться на то, что вам предлагают всевозможные менеджеры — смотрите на чувствительность акустики. Если она менее 89 дБ — то такая акустика разрабатывается ТОЛЬКО для работы с внешним полноценным усилителем, с мощностями от 50 Вт на канал.

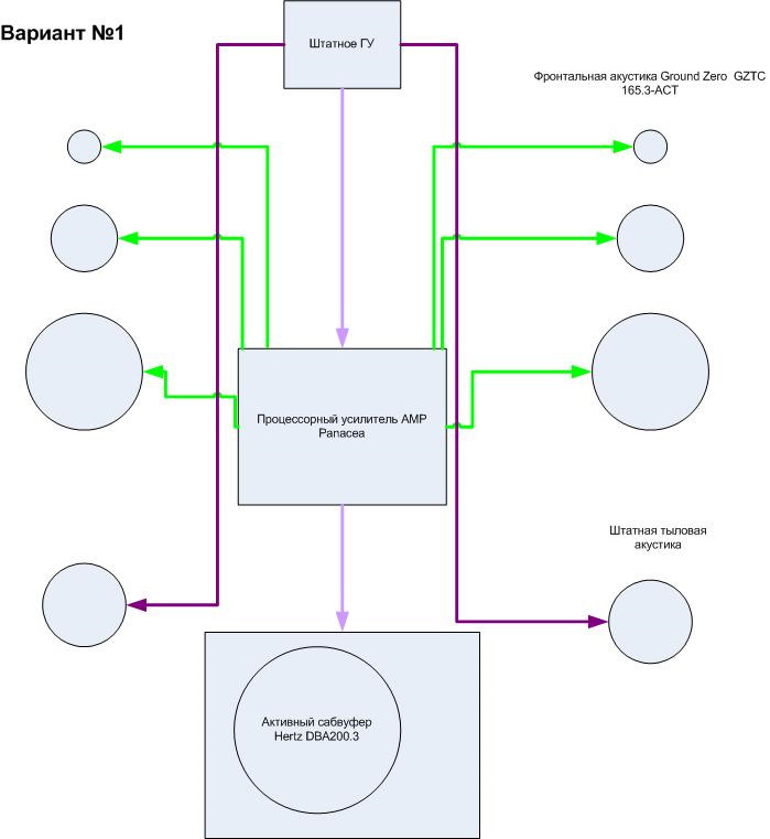
Рассмотрим три реальных схемы, которые я просчитывал клиенту в бюджетах — до 170 000

процессорный усилитель.
сборка сигнала с машины самим процессорным усилителем (имеет минусы в плане звучания)
сохранение тыловой акустики (штатной). Практика показывает, что от нее не хочет отказываться обыватель
трехкомпонентная акустика с поканальным усилением. Максимально гибкая система для настройки звука
активный саб нормального качества (не дешевый китай) — для минимальной сабвуферной поддержки

стоимость 1 варианта — примерно 125000

-2

процессорный усилитель
интерфейс триомы, если в машине есть оптическая шина (получаем максимально качественный сигнал с штатной системы)
поканальное усиление трехкомпонентной акустики — максимальная гибкость в настройке
отдельное сабвуферное звено с корпусом стелс (сохраняем багажник и получаем много качественного баса)
отказываемся от тыловой штатной акустики.

стоимость второго варианта — примерно 170 000

-3

некое компромиссное решение для ОБЫЧНОГО пользователя, который хочет "лучше чем штатка" за средний бюджет
процессорный усилитель
мощность — на фронтальную акустику
возможность минимальной настройки фронтальной акустики (для обычного человека — более чем)
экономия на сабвуферном звене. При этом — бас есть. Но место в багажнике занимается
работает тыловая акустика

стоимость третьего варианта — примерно 130 000

PS
качественный звук для более — менее искушенного пользователя, с автомобилем премиум-сегмента, начинается от 200 000 .
По опыту могу сказать, что реально реализовать систему, которая будет радовать во всем, сохранив при этом место и поставив все по штатным местам — это бюджет 200-300

Удачи всем