Найти в Дзене

Ещё один легендарный усилитель: stonecold!

Техническе характеристики усилителя мощности STONECOLD:
Pвых на 4Ома. . . . . . . . . . . . . . . . . . . . . .. . 200Вт
Pвых на 8Ом . . . . . . . . . . . . . . . . . . . . . . . . . 100Вт
Uип . . . . . . . . . . . . . . . . . . . . . . . . . . . . . . . . ±25...±45В

Технические характеристики усилителя мощности STONECOLD:
  Pвых на 4Ома. . . . . . . . . . . . . . . . . . . . . .. . 200Вт
  Pвых на 8Ом . . . . . . . . . . . . . . . . . . . . . . . . . 100Вт
  Uип . . . . . . . . . . . . . . . . . . . . . . . . . . . . . . . . ±25...±45В
  Uвх . . . . . . . . . . . . . . . . . . . . . . . . . . . . . . . . .1000мВ
  Fраб . . . . . . . . . . . . . . . . . . . . . . . . . . . . . . . 20...20000Гц
  Iпот . . . . . . . . . . . . . . . . . . . . . . . . . . . . . . .. . . <3А
  Скорость нарастания без С2 . . . . . . . . >10В/мкс
  Кни на 1кГц . . . . . . . . . . . . . . . . . . . . . . . . . <0,01%

Данный усилитель имеет вполне приличное звучание не смотря на свою простоту, но за все нужно платить, поэтому придется уделить самое пристальное внимание элементной базе и изготовлению катушки коррекции. Так же придется подобрать некоторые элементы, отвечающие за режим работы данного усилителя можности.
Для начала немного истории:
  Доводку схемы данного усилителя проводили на форуме Вегалаб, однако чистовик был собран и протестирован Лишмановым Николаем ( Lincor) в 2005 году, что собственно и закрепило авторство за ним. Вот что он написал в каечстве аннотации к усилителю STONECOLD:
    Потрясающее, собранное и детальное звучание
   Проникновенный вокал, создающий впечатление общения с исполнителем
   Высочайшая термостабильность даже при работе на полную мощность. Выходные транзисторы работают в классе В, поэтому не подвержены саморазогреву.
    Мощность до 200Вт при простотой и ОЧЕНЬ дешевой реализации.

Начало этой истории положило прочтение публикации [1] и ее обсуждение на протяжении более года на форумах Vlab и Ussr Hi-Fi. С тех пор стало очевидно, что без оригинала статьи [2], с которого и была скомпилирована [1], дальнейшее усовершенствование усилителя Гумеля превратится в вытаскивание гланд через … ну вы меня поняли . Статью эту удалось найти. Ниже приведен скан оригинала и сделанный мною перевод.

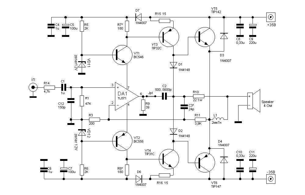
Базовый принцип усилителя с токовым управлением был впервые описан в «Электоре» (см. Электор №8 и 21). Если кратко подытожить, его схема использует эффект четырех пассивных компонентов (моста) R2, R3, L и C, показанных на рис.1, благодаря которому нелинейная характеристика выходного каскада становится не важна. Таким образом, стало возможным использование выходного каскада класса В (т.е. смещение на базах выходных транзисторов ниже потенциала отсечки, поэтому их ток покоя равен нулю) со всеми его преимуществами и без присущих ему недостатков (переходные искажения) в данной конструкции.
   Схема, показанная на рис.2 функционально реализует принцип токового управления, описанный выше. Если верить автору, данный УМЗЧ позволяет получить 100Вт при работе на 4 Ом нагрузку, при этом Кг на частоте 1кГц заявлен 0,006% при мощности 60Вт. Если имеется оборудование, позволяющее произвести точные измерения Кг, C3 может быть заменен на переменный конденсатор емкостью 22пФ, и последний настроен по минимуму искажений.
   Схема также содержит нововведение в виде эквивалентной нагрузки (R9).
   Выходной каскад управляется (через транзисторы Т2 и Т5) транзисторами Т1 и Т4, включенными последовательно в положительные и отрицательные плечи питания ОУ соответственно. Это также улучшает скорость нарастания ОУ 741 (имеется в виду LM741 и клоны). Если, однако, применяется более скоростной ОУ (например, LF357), то номиналы R4 и R7 должны быть изменены для обеспечения такого тока покоя ОУ, чтобы выходные транзисторы оставались закрытыми.
   Грэм Шмидт (Германия)
  Не смотря на то, что сама идея в своем развитии, несомненно, позволяет получить высочайшие параметры при мизерных схемотехнических и денежных затратах, элементарная база, примененная Шмидтом, без сомнения, отстала от дня сегодняшнего. Сегодня стали доступны высокоточные ОУ с впечатляющим быстродействием и скоростью нарастания, мощные малошумящие транзисторы, почти не требующие подбора в пары, высокочастотные диоды с низким порогом открытия и недорогие стабилитроны, точность напряжения которых не хуже долей процента и слабо зависит от температуры. Более того, сейчас эти компоненты сравнительно дешевы и доступны.
    На основании этих фактов, непрерывных экспериментов и поисков, смены схем и плат, было получено оптимальное сочетание номиналов и параметров устройства, схема которого приведена ниже.

-2

ОБ ЭЛЕМЕНТНОЙ БАЗЕ ДЛЯ УСИЛИТЕЛЯ STONECOLD

ОУ . Был выбран распространенный TL071 как музыкальный, скоростной ОУ с малым напряжением смещения, что очень критично в данной схеме, т.к. без C1 данный УМЗЧ может работать, фактически, как усилитель постоянного тока, поскольку не содержит емкости в цепи ООС. Лучшим TL071, из побывавших в моих руках, был ОУ производства Texas Instruments®. Смещение на выходе без калибровки составляло не более 3мВ. Для нормальной работы УМЗЧ необходимо, чтобы смещение на выходе не превышало 30мВ. Но, поскольку достать ОУ элитных фирм, таких как TI (Texas Instruments®), NS (National Semiconductors®) и AD (Analogue Devices®), с малым напряжением смещения не всегда удается, на плате предусмотрено место для установки подстроечного резистора (номинал берется из даташита) формата CA-6V или аналогичного.
   Возможные замены (от наиболее предпочтительных к наименее):

Элитные ОУ Burr-Brown и т.п., TL071 производства “низких” брэндов типа ST, КР544УД2А, КР544УД1А, КР140УД608, КР574 и т.п.
   Замена ОУ повлечет за собой и изменение параметров ОООС и местных ООС. Емкость C2 установлена для того, чтобы компенсировать падение усиления с увеличением частоты для ОУ 741. Для TL071 эта неравномерность проявляется далеко за пределами звукового диапазона, а поэтому не требует коррекции. Одним из форумчан Vlab этот конденсатор был вообще исключен. Я же предлагаю установку емкости порядка 500-1000пФ для стабильности схемы и джампер JP1, который позволяет отключить эту коррекцию.
Стабилитроны были установлены в делители баз транзисторов Эмиттерного Повторителя (ЭП), образованного VT1 и VT2. Вместе с резисторами R5 и R6 мощностью 0,5Вт стабилитроны образуют параметрические стабилизаторы, позволяющие менять питание УМЗЧ в широких пределах, не пересчитывая резистивных делителей. Для наилучшего результата стабилитроны желательно подобрать парами по напряжению стабилизации в пределах 12-13В, но обязательно одинаковые. Напряжение 15В недопустимо, т.к. тогда ОУ в данной схеме может выйти из строя или уйти в крайне нелинейный режим.

В моей конструкции использованы 1N4742A, как вариант BZX55C12 или отечественные, но они требуют подбора, т.к. разброс у них больше.
Диоды также отвечают современным тенденциям. Вместе с резисторами R15 и R16 диоды D1 и D2 выполняют функции термостабилизации предвыходного (VT3, VT4) каскада, а также предотвращают протекание тока покоя через транзисторы выходного (VT5, VT6) каскада даже при значительном прогреве устройства.
   Защитные диоды D3 и D4 предусмотрены 1N4007, однако устанавливаются они только в случае, если в выходных супер-бэтта транзисторах отсутствуют встроенные. В моем случае, в TIP142/147 эти диоды есть. При установке транзисторов типа 2SC5200,2SA1943 диоды D1, D2 должны быть германиевые импульсные типа Д311 или маломощные диоды Шотки, важно, чтобы падение напряжения на прямом переходе диода было 0,25-0,3 В.
   Диоды D6 и D7, включенные в прямом смещении, в комбинации с конденсаторами С4..С7 препятствуют проникновению наводок в каскад питания ОУ, возникающих в связи с большим потреблением выходного каскада на высокой мощности.
Транзисторы . Выходной каскад был оставлен без изменений, его характеристика не имеет значения. В ЭП были установлены популярные высокочастотные транзисторы BC546/556. В эмиттерные цепи предвыходного каскада были включены ограничивающие резисторы R15, R16, помогающие стабилизировать ток покоя. Кроме того, по напряжению на этих резисторах удобно измерять ток покоя. Его величина – 20мА. Т.о. напряжение на резисторах должно быть 15*0,02=0,3В.
   Транзисторы предвыходного каскада подбирались по звучанию. Все рассмотренные варианты звучали по СЧ и ВЧ примерно одинаково, однако TIP31C/32C производства Fairchild Semiconductors® (Опасайтесь подделок!!!) дали не только отличную вокальную картину и детальность, но и наиболее собранный и плотный бас. С целью термостабильности, кроме вышеописанных мер, VT3 и VT4 разнесены на разные концы платы и установлены каждый на отдельный небольшой пластинчатый теплоотвод с площадью поверхности около 30см2.

Резисторы C1-4 (углеродистые) или МЛТ (металлопленочные). Все, кроме указанных отдельно, на 0,125-0,25Вт.
Конденсаторы С12, С3 – К10-17б; С1, С4, С6, С8, С10 – К73-17; С2 – К73-9.
    Остальные – электролиты, лучше известных японских фирм – Rubycon, Mitsumi, Matsushita (Panasonic), Samsung, Sanyo, Jamicon.

НАСТРОЙКА

Настройка выполняется с отключенными транзисторами выходного каскада. VT5 и VT6 впаиваются в последнюю очередь.

Катушка выполнена на оправке d=7мм в два слоя и содержит 9+7 витков медного провода диаметром 0,8мм в лаковой или эпоксидной изоляции. Пропитана клеем “Момент” или парафином для жесткости. От точности и качества катушки во многом зависит конечный результат.
Балансировка . Для проверки сначала установите R7 и R8 по 180 Ом. Подключите питание усилителя через мощные проволочные резисторы (не менее 5Вт) сопротивлением примерно по 50-100 Ом каждый. Это позволит избежать возможных пробоев, перегрева, перегрузки БП и прочих проблем. На предвыходные транзисторы устанавливаются пластинчатые теплоотводы. Вход накоротко замыкаем на землю.
   Теперь подаем питание усилителя и измеряем постоянное напряжение на его выходе. Если оно меньше 30мВ, то вам повезло и ОУ калибровать не надо. В противном случае в плату устанавливается подстроечный резистор и с его помощью на выходе устанавливается нулевое напряжение. Номинал и схема включения подстроечного резистора выбираются исходя из технической документации на микросхему.

Ток покоя предвыходного каскада 20мА. Устанавливается подбором резисторов R7, R8 до получения на резисторах R15, R16 напряжения 300мВ. Все эти резисторы должны быть подобраны в пары с максимально возможной точностью. Начните с сопротивления 180 Ом. Для разных ОУ и транзисторов номиналы могут меняться от 180 до 330Ом. Чем больше сопротивление резисторов R7, R8, тем выше ток покоя предвыходного каскада.
   Теперь установите выходные транзисторы. Они крепятся на теплоотвод площадью около 300кв. см через слюду с термопастой на винтах с изолирующими втулками. Еще раз проверьте ток покоя.
Баланс моста . Этот пункт выполняется только при наличии осциллографа и генератора (можно с компьютера). Необходимо подать на вход 15-20кГц синусоиду. Сначала выставить небольшой уровень и посмотреть на участок вблизи оси. Если на нем заметны “прогибы” синусоиды, то настройка нужна. Для этого вместо С3 устанавливается подстроечный конденсатор примерно на 30пФ. Его изменением добиваются исчезновения участка “недокомпенсации”.
   Еще раз проверьте ноль на выходе.
Настройка завершена!

Печатная плата выполнена из одностороннего фольгированного текстолита толщиной 1,5мм. Размер платы 90х60мм. Ниже даны раскладка элементов и рисунок печатной платы для лазерно-утюжной технологии (ЛУТ). C5 и C7 устанавливаются под платой со стороны фольги. D6 и D7 – вертикально.

-3

Удержаться от того, чтобы не проработать схему под себя было конечно же не возможно.
    Прежде всего было опробовано несколько вариантов замены ОУ. Серия AD показала себя далеко не с лучшей стороны - усилитель стал крайне не устойчив и приходилось по нескольку раз перематывать катушку индуктивности, разумеется перед каждой перемоткой было опробованы различные режимы по току и подбор корректирующего конденсатора. В общем наигравшись вдоволь был оставлен рекомендованный в оригинальной схеме "Stonecold" операционный усилитель TL071. Правда TL071 от ST (STMicroelectronics) показали немного худшие параметры, поэтому для данного усилителя закупались TL071 от TI (Texas Instruments).
    Следующей партией опытов была замена транзисторов. Нет, не потому что предлагаемые в оригинальной схеме транзисторы были в дифиците. Просто 2N5551-2N5401 закупались по несколько десятков штук и расширять спикок заказов просто не хотелось.
    А вот TIP31-TIP32 были заменены намеренно. Во первых пара 2SA1837-2SC4793 гораздо быстрее, имеют гораздо большие коф усиления, что в итоге должно благоприятно отразиться на качестве звучания. Во вторых у транзисторов TIP31-TIP32 металлические фланцы, а значит потребуется изоляция транзистора - подавать на радиатор сигнал с коллектора крайне не рекомендуется, ведь он имеет амплитуду выходного сигнала и ток порядка 20-40 мА, а это однозначно вызовет возникновение наводок. Транзисторы 2SA1837-2SC4793 имеют пластиковый корпус и необходимость в прокладках отпадает сама собой и на радиатор можно смело подавать общий провод.
    В результате замен получилась следующая схема усилителя:

-4

Для возможности более оперативно проводить подбор токозадающих резисторов и корректирующего конденсатора в плату запаивались цанги от панелек для микросхем, а после всех манипуляций детали запаивались прямо в цанги.

-5

Плата тоже перерабатывалась, но в основном переработка затрагивала как раз расположеение предпоследнего каскада усилителя.

-6

К моменту разработки последней версии платы для Стонеколда уже и транзисторы оконечного каскада изменились, причем не только внешне - усилитель с ними стал более склонен в подвозбуду - небольшим всплескам по ВЧ на верхушках синусоиды при мощностях близких к максимальным. Пришлось добавить два витка в катушку.
    Разумеется, что в качестве оконечного каскада необходимо использовать транзисторы в корпусе TO-247, хотя они бывают и в TO-220.

КУПИТЬ ТРАНЗИСТОРЫ ДЛЯ УСИЛИТЕЛЯ STONECOLD

2N5551 + 2N5401

2SB649A + 2SD669A

2SC4793 + 2SA1837

TIP142 + TIP147

НЕСКОЛЬКО ВАРИАНТОВ ПЕЧАТНЫХ ПЛАТ ИЗ ИНТЕРНЕТА

-7

Данная печатная плата имеет не плохую компоновку, но при использовании этой схемотехники крепить транзисторы предпоследнего каскада на общий радиатор не совсем корректно - нагрев общего радиатора влечет изменение режимов работы усилителя.

-8

Данная плата расчитана под какие свои конструктивные особенности и выходную мощность не более 60 Вт, поскольку используются оконечные транзисторы в корпусе ТО-220

-9

Двухканальный вариант печатной платы

-10
-11

Печатная плата от ИНТЕРЛАВКИ. Самый первый вариант.

-12

Первоначальная печатная плата усилителя, разработанная Lincor, ниже приведена фото как это выглядит в металле:

-13
-14

Печатная плата усилителя с использованием спецефичных радиаторов,

Разумеется, что на базе усилителя STONECOLD были разработаны и моноблочные конструкции.
    Первым был собран моноблок с источником питания от сети 220В, индикатором уровня и защитой акустических систем, принципиальная схема которого приведена ниже:


УВЕЛИЧИТЬ
УВЕЛИЧИТЬ

Единственным слабым местом данной конструкции были оптроны в предварительном усилителе. Данные оптроны удерживали минимальную выходную мощность с момента включения в течении 1-2 секунд, что позволяло закончится все переходным процессам. В момент перехода от подачи на светодиоды оптронов до их выключения звук довольно ощутимо искажался. Разумеется, что заменив PC817 на оптроны ОЭП или самодельные эту проблему можно свести на НЕТ.

Четеж печатной платы для данного варианта усилителя мощности можно скачать ЗДЕСЬ . Чертеж выполнен в формате lay.
    Данный моноблок показал себя хорошо не только при работе в качестве сабвуфера, но и на широкую полосу.
    Ну конечно же Стонеколд был опробован в автозвуке. Модуль показал отличнейшие результаты, а отношение цена-качество заставило владельца авто задуматься о смене имеющегося усилителя.

Модуль имеет стабилизированное выходное напряжение и защиту от перегрева. Предварительный усилитель поскольку на эту тему было слишком большое разнообразие в те времена.

От себя: "stonecold звучит громче чем усилитель Дорофеева, и мощность у него больше, но по качеству они примерно одинаковы!"

До новых встреч!