Добавить в корзинуПозвонить
Найти в Дзене
Лампа Электрика

6 простых самоделок со светодиодами. Схемы

Светодиоды давно и прочно вошли в нашу жизнь. Сегодня мы поэкспериментируем со светодиодами и соберем несколько простых самоделок с их использованием.
Оглавление

Светодиоды давно и прочно вошли в нашу жизнь. Сегодня практически не найти электронного устройства, в котором бы не использовался этот полупроводник в том или ином качестве. В этой статье мы поэкспериментируем со светодиодами и соберем несколько простых самоделок с их использованием.

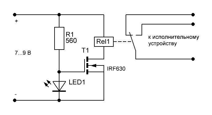
Реле-прерыватель

Обычно подобные конструкции собирают на основе мультивибраторов, но если использовать мигающий светоизлучающий диод, то схема существенно упростится, а эффект будет тот же.

Схема реле-прерывателя
Схема реле-прерывателя

Особых пояснений схема не требует. Подаем питание, начинает мигать диод, а в такт ему срабатывать реле, подключенное к полупроводнику через транзисторный ключ. На месте Т1 может работать отечественные КП630 или КП737. Реле – любое электромагнитное с напряжением срабатывания 5-7 В. Подойдет любой мигающий светодиод с падением напряжения не более 2.4 В.

Полезно! Единственный недостаток такой схемы – невозможность регулировать частоту срабатывания реле. Какой она была заложена при изготовлении мигающего диода, такой и останется.

 Индикатор скрытой проводки

Этот прибор поможет найти проводку под слоем штукатурки или обнаружить точное место ее неисправности. Чувствительность прибора позволяет найти провод под напряжением на расстоянии до 5 см, что обычно вполне достаточно.

Схема индикатора скрытой проводки
Схема индикатора скрытой проводки

Конструкция представляет собой аналог составного транзистора, к входу которого подключена антенна. Электромагнитное поле провода, который должен быть под напряжением, но не обязательно под нагрузкой, улавливается антенной и открывает транзисторы Т1, Т2. Те в свою очередь зажигают светодиод LED1.

В конструкции можно использовать транзисторы КТ3102 и любой индикаторный светодиод. Антенна представляет собой отрезок медного обмоточного провода длиной 20-30 см, свернутого на оправке в спираль.

Полезно! Этим же прибором можно найти сгоревшую лампочку в новогодней гирлянде. Ведите антенной устройства вдоль гирлянды. На какой лампе светодиод индикатора погаснет, та и будет сгоревшей.

Акустическая цветомузыка

Этот небольшой и полностью автономный прибор улавливает звуки в помещении и в такт им зажигает светодиоды.

Схема акустической цветомузыки
Схема акустической цветомузыки

Устройство состоит из микрофона Mic, двухкаскадного усилителя, собранного на транзисторах T1, T2 и трех светодиодов, являющихся нагрузкой усилителя. На месте Т1 может работать КТ3102, вместо Т2 подойдет КТ315 с любой буквой.  Светодиоды – индикаторные или сверхъяркие небольшой мощности. Такие можно найти в китайских зажигалках с фонариком. Микрофон взят из неисправного мобильного телефона.

Микрофон имеет встроенный предварительный усилитель, а потому при его включении необходимо соблюдать полярность.

Противопожарный датчик

Эта конструкция реагирует на инфракрасное излучение и способна обнаружить пламя на дистанции до 3 м.

Схема противопожарного датчика
Схема противопожарного датчика

ИК-излучение улавливается инфракрасным светодиодом D1. Сигнал с диода  усиливается транзистором Т1. Открываясь, последний включает пъезо- или магнитоэлектрический звонок со встроенным генератором и зажигает светодиод LED1. Отечественный аналог BC517 – КТ645А. Звонок – любой со встроенным генератором, рассчитанный на напряжение 5-12 В. Подойдет, к примеру, КРХ-1201В. Фотодиод – любой ИК, реагирующий на длину волны около 940 нм.

Если добавить  в схему ключ на транзисторе и реле (см. схему реле-прерывателя), то можно организовать дистанционное оповещение о пожаре или включение мощной сирены.

Мигающий светодиод из обычного

Если под рукой не оказалось мигающего светодиода, то его легко изготовить самому, добавив к полупроводнику лишь транзистор, конденсатор и пару резисторов.

Схема мигающего светодиода
Схема мигающего светодиода

После подачи питания начинается зарядка конденсатора C1. Как только напряжение на нем достигнет определенного значения, лавинообразно откроется транзистор Т1 и зажжет светодиод. Конденсатор разрядится, транзистор закроется и процесс повторится. Частоту вспышек можно регулировать подбором емкости конденсатора. Транзистор можно взять типа КТ3102, светодиод любой индикаторный или маломощный сверхъяркий (от зажигалки).

Автономный садовый фонарь

Этот фонарик оснащен солнечной батареей и не нуждается в питающем проводе или регулярной замене батареек. Кроме того, он самостоятельно включается с наступлением темноты и гаснет утром.

Схема садового фонарика
Схема садового фонарика

Пока на улице светло, солнечная панель SC1 вырабатывает напряжение, которое подзаряжает аккумулятор A/Bat1. При этом транзистор T1 заперт, светодиод погашен. С наступлением темноты из за смещения через резистор R1 транзистор открывается, светодиод зажигается, питаясь от аккумулятора.

На месте Т1 может работать любой маломощный кремниевый транзистор структуры n-p-n. Подойдет, к примеру, КТ315 с любой буквой или все тот же КТ3102. Аккумулятор можно взять от мобильного телефона или любой литиевый в цилиндрическом корпусе. Солнечная панель – маломощная на напряжение 5 В.

Полезно! В конструкции лучше использовать аккумулятор со встроенным контроллером. Это поможет избежать его глубокого разряда или перезаряда, к которым литиевые источники питания очень критичны.

На этом наш скромный обзор, думается, можно закончить. Конечно, предлагаемые конструкции больше похожи на игрушки, но зато они достаточно просты для повторения и наглядны. Впрочем, некоторые схемы вполне могут найти практическое применение.

Читайте также на lampaexpert.ru: