Найти в Дзене
Записки крутилкина

Передаем звук китайским модулем FS1000а

Можно спаять с ребенком

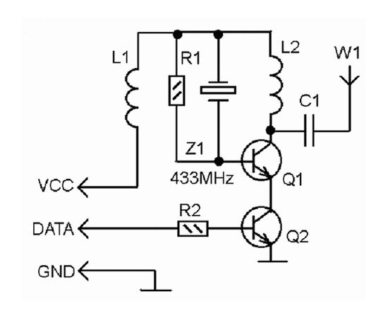
Вот уже много лет китайцы нам продают модули FS1000а. Они предназначены для низкоскоростной передачи данных в проектах Arduino по радиоканалу на одной фиксированной частоте — 433 или 315 МГц. Частота определяется установленным кварцевым резонатором.

 примерная схема
примерная схема

Мой модуль на 433 МГц.  В нем применены транзисторы R25 (2SC3356-S) и J3Y (S8550).

 со стороны кварца
со стороны кварца
 со стороны транзисторов
со стороны транзисторов

Если его немного доработать, то он способен передавать звук. Для этого всего лишь нужно соединить центральный контакт (data) с плюсом питания, а звук подать через конденсатор 0,1 мкФ на базу транзистора R25. В качестве источника питания подойдет li-ion аккумулятор. Антенну можно взять от портативной UHF рации.

 подключено питание и антенна
подключено питание и антенна
 подключен провод для подачи звука через конденсатор на базу транзистора
подключен провод для подачи звука через конденсатор на базу транзистора

Принимается сигнал на UHF радиостанцию. Частота зависит от конкретного экземпляра платы - от 433.9 до 434.3 МГц. Качество звука сравнимо с КВ радио.

Спасибо за внимание!