Добавить в корзинуПозвонить
Найти в Дзене

Универсальные компактные преобразователи частоты Optimus Drive AD80

Серия AD80 - это преобразователи частоты с расширенным набором функций для применения в различных механизмах.

Частотные преобразователи частотник-екб.рф

Серия AD80 - это преобразователи частоты с расширенным набором функций для применения в различных механизмах.

ОСНОВНЫЕ ФУНКЦИИ И ХАРАКТЕРИСТИКИ

  • Регулирование скорости асинхронных двигателей
  • Поддержание регулируемого параметра (давления, температуры)
  • Торможение постоянным током
  • Векторный и скалярный режимы работы
  • Защита двигателя
  • Встроенный тормозной модуль
  • Съемный пульт с возможностью выноса
  • Потенциометр задания на пульте

ДОПОЛНИТЕЛЬНЫЕ ФУНКЦИИ

  • Автонастройка на двигатель
  • Автопуск при подаче питания и перебоях в сети
  • Останов насоса при отсутствии расхода (спящий режим)
  • Энергосберегающий режим
  • Встроенный ПЛК (работа в цикле по фиксированным скоростям)
  • Встроенный порт Modbus
  • 3 года гарантии

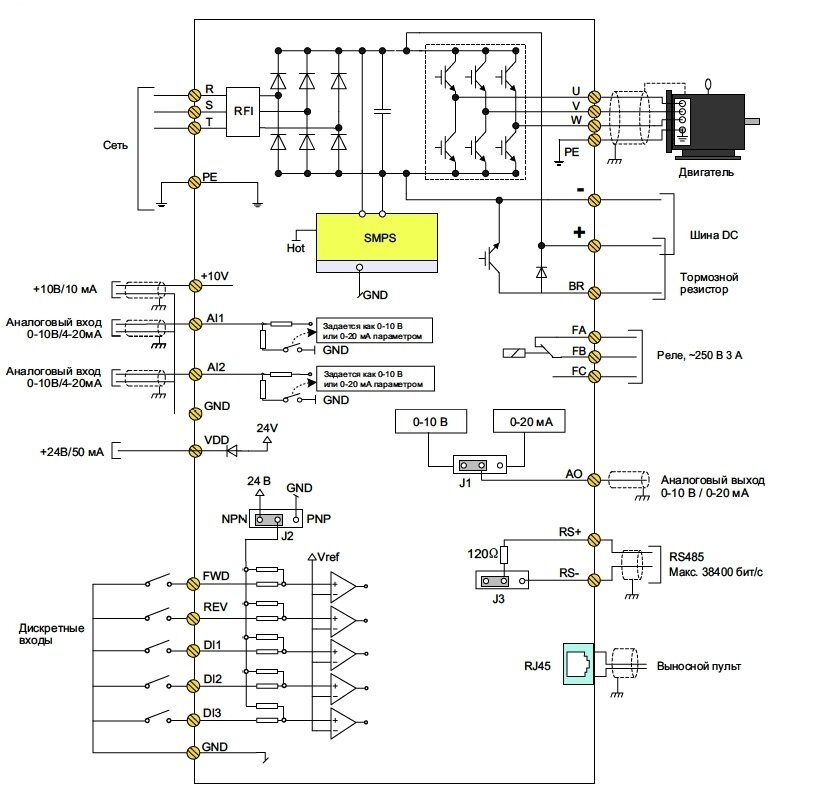
СХЕМА ВКЛЮЧЕНИЯ

-2

ТЕХНИЧЕСКИЕ ХАРАКТЕРИСТИКИ

-3

РАЗМЕРЫ

-4

Не забывайте поставить лайк и подписаться на канал. Так Вы можете поддержать канал. Спасибо за внимание.

Частотные преобразователи - частотник-екб.рф

Ремонт преобразователей частоты - servis-asu.ru