Добавить в корзинуПозвонить
Найти в Дзене
HamRadio

Простой источник питания с резервной батареей

Всем здравствуйте. Этот блок питания 12В изначально был использован для устройств сигнализации. Однако его также можно использовать для других устройств, которым требуется постоянное питание. Блок питания рассчитан на подачу напряжения примерно 12В при токе до 1А. В случае сбоя в электроснабжении питание автоматически обеспечивается резервной свинцово-кислотной батареей. После восстановления

Всем здравствуйте. Этот блок питания 12В изначально был использован для устройств сигнализации. Однако его также можно использовать для других устройств, которым требуется постоянное питание. Блок питания рассчитан на подачу напряжения примерно 12В при токе до 1А. В случае сбоя в электроснабжении питание автоматически обеспечивается резервной свинцово-кислотной батареей. После восстановления напряжения сети, аккумулятор начинает заряжаться.

В источнике желательно использовать герметичную батарею, предназначенную для сигнализации и резервных источников питания. Эти батареи не требуют обслуживания и служат много лет при зарядке постоянным напряжением от 13,5 до 13,8В. Аккумулятор большей или меньшей емкости можно использовать без изменения схемы. Схема источника питания представлена на рисунке.

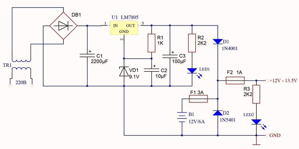
Принципиальная схема источника питания
Принципиальная схема источника питания

Работа схемы проста, напряжение от сетевого трансформатора выпрямляется, фильтруется конденсатором C1 и подается на стабилизатор напряжения выполненным на микросхеме 7805. Напряжение стабилизатора увеличивается с помощью стабилитрона, подключенного к выводу GND. Потому как ток, протекающий через вывод GND, может отличаться — это ток стабилитрона увеличивается током, протекающим через резистор R1.

В этом случае изменения тока, протекающего через вывод, будут меньше влиять на стабильность выходного напряжения. На выходе стабилизатора мы получаем напряжение около 14,1В. Стабилизатор необходимо установить на радиатор подходящего размера, потому что он рассеивает достаточно приличное количество энергии, особенно при подзарядке разряженного аккумулятора.

Если радиатор прикреплен к стабилизатору без изолирующей прокладки, то на нем имеется напряжение 9,1В и он не должен заземляться. Ток зарядки ограничен стабилизатором U1. Для зарядки аккумулятора большей емкости лучше использовать стабилизатор на ток 2А, тогда аккумулятор будет заряжаться за меньшее время. От стабилизатора напряжение через диод D1 поступает на резервную батарею и на выход источника.

Падение напряжения около 0,6В на диоде происходит из-за прохождения тока, что дает необходимое напряжение около 13,5В для непрерывной зарядки аккумулятора. В то же время диод D1 предотвращает прохождение тока обратно к стабилизатору в случае пропадания сетевого напряжения. Красный светодиод LED1 указывает на наличие сетевого напряжения и, следовательно, на зарядку аккумулятора.

На выходе зеленый светодиод LED2 указывает на наличие напряжения на выходе источника. Диод D2 вместе с предохранителем F1 защищает электронику на случай, если нам удастся подключить аккумулятор в обратном порядке. В этом случае через диод D2 начинает течь ток и перегорает предохранитель F1.

-2