Добавить в корзинуПозвонить
Найти в Дзене
Tcukavin13

Двухканальный регулируемый генератор синусоидальных колебаний в диапазоне частот от 1 до 10 кГц.

Двухканальный регулируемый генератор синусоидальных колебаний в диапазоне частот от 1 до 10 кГц, с размахом выходного напряжения от -10В до +10В.

Двухканальный регулируемый генератор синусоидальных колебаний в диапазоне частот от 1 до 10 кГц, с размахом выходного напряжения от -10В до +10В. (Схема в pdf и проект в KiCad в конце статьи).

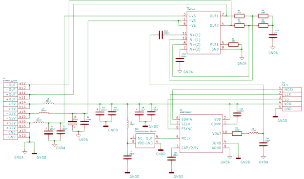
В качестве источника сигнала была выбрана микросхема цифрового прямого синтеза сигнала AD 9833, которая управляется от микроконтроллера по трёх проводному интерфейсу SPI . Для усиления мощности сигнала используется двухканальный усилитель звуковой частоты TDA 7265 от STM включенный по мостовой схеме. Микросхема AD 9833 питается однополярным напряжением +5В, её выходной сигнал содержит постоянную составляющую, от которой необходимо избавиться.

Убрать постоянную составляющую можно различными способами, например, пропуская выходной сигнал микросхемы через разделительный конденсатор, при этом в области низких частот АЧХ генератора станет нелинейной, либо применить схему вычитания на операционном усилителе для компенсации постоянного смещения. Так как частоты ниже 1кГц нас не интересуют, то для компенсации постоянной составляющей ограничимся установкой разделительного конденсатора на 100нФ.

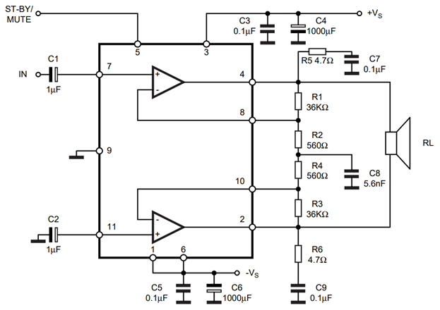
Сигнал на выходе микросхемы AD 9833 имеет очень маленькую амплитуду, около 0,3В. Для усиления сигнала воспользуемся усилителем звуковой частоты TDA 7265. Схему включения усилителя берём из datashet -а на микросхему.

За коэффициент усиления отвечают цепочки резисторов R 1, R 2 и R 3, R 4. Увеличение сопротивления резисторов R 1 и R 3 приводит к увеличению коэффициента усиления, а увеличение сопротивления резисторов R 2 и R 4 приводит к уменьшению коэффициента усиления.

Схема включения TDA7265.
Схема включения TDA7265.

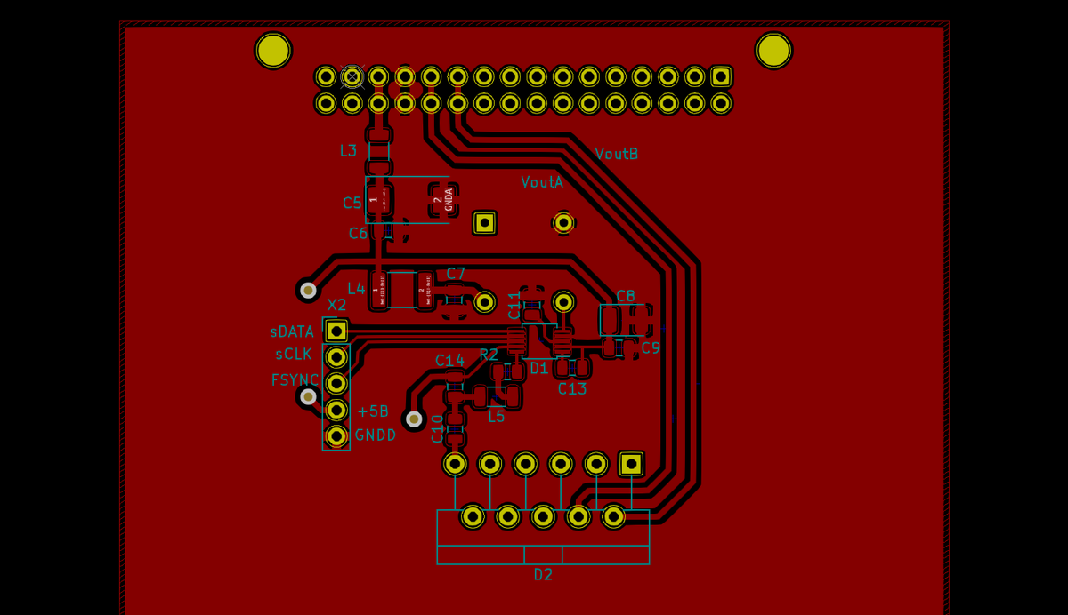
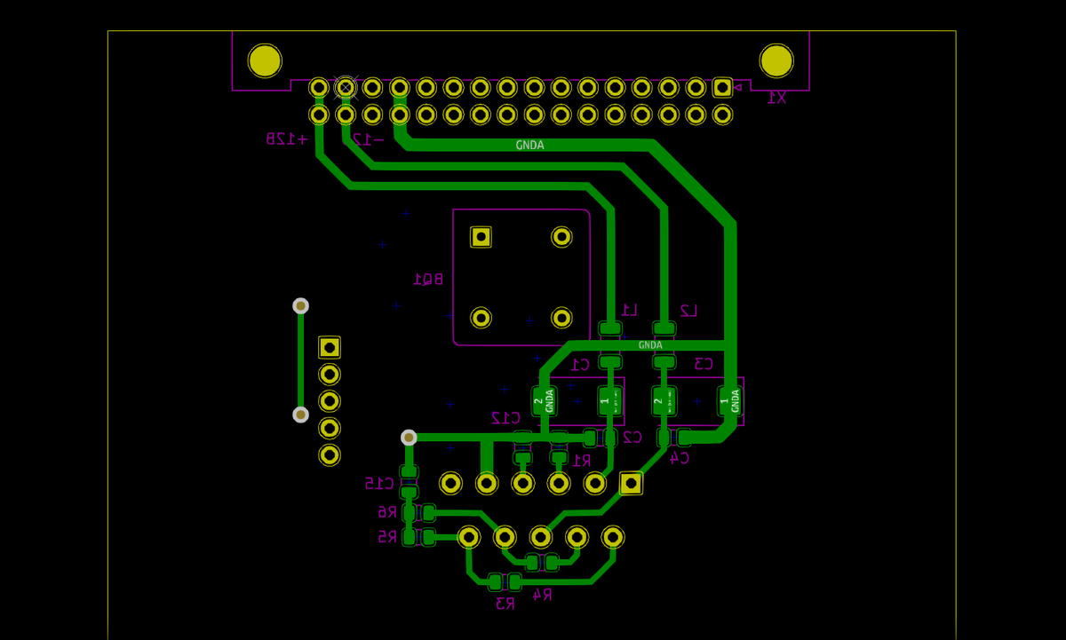
Ещё небольшой нюанс касается того, что у микросхемы AD 9833 есть две «земли» аналоговая и цифровая, поэтому разводка печатной платы устройства должна соответствовать всем требованиям «заземления» в системах со смешанными сигналами. Чтобы уменьшить взаимодействие между аналоговыми и цифровыми сигналами аналоговую и цифровую «землю» соединяем в одной точке (звездой) непосредственно на разъёме X 1 (смотри схему ниже). «Земляные» шины делаем максимального сечения.

Тест генератора.

Схема генератора в pdf.

Проект в KiCad.