Добавить в корзинуПозвонить
Найти в Дзене
ОВиК project

Площадь очага пожара при расчете вытяжной противодымной вентиляции

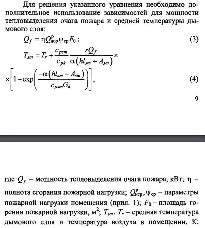
Для определения мощности тепловыделения очага пожара (Qf) по формуле 3 МД.137-13 [1] необходимо определить площадь горения пожарной нагрузки (F0).
К сожалению, в методических рекомендациях не сказано, как определить площадь горения пожарной нагрузки.
Давайте разбираться.
Оглавление

Для определения мощности тепловыделения очага пожара (Qf) по формуле 3 МД.137-13 [1] необходимо определить площадь горения пожарной нагрузки (F0).

Фрагмент из МД.137-13
Фрагмент из МД.137-13

К сожалению, в методических рекомендациях не сказано, как определить площадь горения пожарной нагрузки.

Давайте разбираться.

Итак, площадь горения пожарной нагрузки можно определить следующими способами.

  • Для горючих и легковоспламеняющихся жидкостей

Площадь горения пожарной нагрузки принимается равной площади размещения жидкостей или площади аварийного разлива [3].

  • При горении твердых материалов:

При наличии в помещении водяной АУП

1. Пожар локализуется в ячейке, образуемой спринклерными оросителями с заданным шагом расстановки (3х3 м или 4х4 м) (см. разъяснение ниже).

-2

Источник

По Приложению Б СП 5.13130.2009 [2] определяем группу защищаемого помещения (не забывайте обращать внимание на примечания к таблицам).

Приложение Б (обязательное) СП 5.13130.2009. Группы помещений (производств и технологических процессов) по степени опасности развития пожара в зависимости от их функционального назначения и пожарной нагрузки сгораемых материалов
Приложение Б (обязательное) СП 5.13130.2009. Группы помещений (производств и технологических процессов) по степени опасности развития пожара в зависимости от их функционального назначения и пожарной нагрузки сгораемых материалов

В соответствии с группой помещения определяем шаг спринклерных оросителей по Таблице 5.1 СП 5.13130.2009 [2]:

Таблица 5.1 СП 5.13130.2009.
Таблица 5.1 СП 5.13130.2009.

Соответственно, получаем

при шаге 3х3 - F0=3*3=9 м^2;

при шаге 4х4 - F0=4*4=16 м^2.

При отсутствии водяной АУП

2. При отсутствии водяной АУП в помещении принимается свободное развитие очага пожара.

Иллюстрация стадий горения равномерно распределенной нагрузки
Иллюстрация стадий горения равномерно распределенной нагрузки

Принимаем худший сценарий - возгорание начинается в центре помещения.

Тогда формула для определения площади горения пожарной нагрузки следующая:

-6

Про площадь очага пожара для данного случая Колчев Б. Б. упоминал здесь и в [4].

Значение величины линейной скорости распространения пламени для различным материалов можно найти, к примеру, в СИТИС-СПН-1 Пожарная нагрузка. Справочник. Редакция 3. 20.06.2014.

За время свободного развития пожара обычно принимают нормативное время прибытия пожарных подразделений.

Статья 76 123-ФЗ [4]:
Дислокация подразделений пожарной охраны на территориях поселений и городских округов определяется исходя из условия, что время прибытия первого подразделения к месту вызова в городских поселениях и городских округах не должно превышать 10 минут, а в сельских поселениях - 20 минут.

Не все согласны с данным значением величины времени свободного развития пожара (см. "Критика" в конце статьи).

Если площадь горения пожарной нагрузки превышает площадь помещения, то для расчета принимаем площадь помещения.

Да, такие случаи бывали. Абсурдность данной ситуации вполне понимаем)

Примечание:

Расчет по данному методу дает очень большую площадь очага пожара. По возможности используйте другие способы.

3. При отсутствии водяной АУП в помещении и при известной технологии можно воспользоваться моделью точечного источника теплового излучения (см. разъяснение ниже).

-7

Источник

Рисунок A.5.2.5(b) из NFPA 92 Standard for Smoke Control Systems 2018 Edition
Рисунок A.5.2.5(b) из NFPA 92 Standard for Smoke Control Systems 2018 Edition

Суть в следующем.

Представим, что загорается какой-либо объект. За площадь горения пожарной нагрузки принимаем площадь выбранного объекта. Рассчитываем мощность тепловыделения очага пожара по формуле 3 МД.137-13 [1]. Вычисляем "радиус зажигания" R. Смотрим, какие объекты попадают в окружность с радиусом R и, при необходимости, уточняем площадь горения пожарной нагрузки (к первоначальной площади добавляем площадь объектов, которые попали в "радиус зажигания" R) и пересчитываем мощность тепловыделения очага пожара.

Более точное значение величины плотности теплового потока qr можно найти в Таблице П.4.3 [5]:

Приказ МЧС России от 10.07.2009 № 404. Таблица П.4.3
Приказ МЧС России от 10.07.2009 № 404. Таблица П.4.3

Подробнее с моделью точечного источника теплового излучения можно ознакомиться в NFPA и ТР-5044 "Пожарная нагрузка. Обзор зарубежных источников".

Критика

Ниже представлены фрагменты из "Методички для проектировщиков систем дымоудаления" Эсманского Р. К.

4.5 О расчете тепловой мощности по предлагаемым методикам Расчет тепловой мощности через среднюю теплоту сгорания пожарной нагрузки, среднюю удельную скорость выгорания материалов пожарной нагрузки и линейную скорость распространения пламени (по данным Кошмарова) слишком неточен (в разы). Отсылаю Вас к литературе: Абдурагимов И.М., Говоров В.Ю., Макаров В.Е. Физико-химические основы развития и тушения пожаров: Учеб. пособие. М.: ВИПТШ, 1980. Снегирёв А.Ю., Талалов В.А. Теоретические основы пожаро - и взрывобезопасности. Горение перемешанных реагентов: Учеб. пособие. СПб.: Изд-во Политехн. унта, 2007. 215 с. Абдурагимов И.М. Пожаровзрывобезопасность, 2013, т. 22, № 6, с. 18.
Поэтому в большинстве современных методик расчета систем противопожарной защиты используется классификации пожаров по мощности тепловыделения очага пожара и интенсивности его развития в зависимости от функционального назначения рассматриваемых помещений (в укрупненном с помощью интегрированных показателей виде). Но это отдельная тема, которую в данном формате трудно рассматривать.
И эта тема к расчету вытяжки из коридоров имеет косвенное отношение. Она всплывает при расчете температуры поступающего в коридор дыма, для дальнейшего определения объемной производительности вытяжного вентилятора. Здесь еще одна закавыка. Все эмпирические зависимости, которые рекомендуют ВНИИПО, получены для развитой стадии пожара, а при эвакуации людей мы имеем дело с начальной стадией пожара.
http://forum.abok.ru/index.php?s=&showtopic=84158&view=findpost&p=943825
Имел возможность почти 3 года поработать вместе с патриархом отечественного полевого моделирования пожаров. В последние годы жизни он считал бессмысленным тратить время на плутание в малочисленных отечественных "эмпирических" дебрях, типа "кошмаровской" базы. И трясся над добыванием любого расчетного значения показателя пожара, получившего признание мирового пожарного сообщества. И добивался погрешности моделирования пожара в 6-7 %.
Молодые ВНИИПИСТЫ, наконец-то, начали движение ПРОЧЬ от "кошмаровской" базы. Это следует приветствовать. Но остается вопрос к научной культуре издателей. А где же обосновывающие ссылки по новым значениям параметров?
Предполагаю, что осуществлена компиляция зарубежных источников. Тогда в библиографии Пособия должны появиться первоисточники. Надо знать, кого благодарить за возможность проведения правдоподобных расчетов, или ругать авторов Пособия за упущенные пласты информации.
http://www.0-1.ru/discuss/?id=27128#11
Абсолютно справедливое требование абзаца 4 п.7.4 СП 7.13130.2013. Теперь надо бы родить толковые методики определения размеров очага пожара, удельной мощности тепловыделения в зависимости от функционального назначения помещения и использования спринклерного пожаротушения и т.п. Тогда и выполнять требование будет легко.
http://forum.abok.ru/index.php?s=&showtopic=86769&view=findpost&p=901279
4.6 О наличии нормативов для определения площади очага пожара Есть рекомендуемые различными методиками значения скорости линейного распространения огня, по которой исходя из момента начала тушения пожара определяют площадь очага пожара.
Рекомендуемые МР ВНИИПО значения по "базе Кошмарова" не имеют ничего общего с мировой практикой расчетов и реалиями начальной стадии пожара или локальным пожаром. За 200- 300 секунд площадь очага пожара по этой "базе" получается несуразно большой.
http://forum.abok.ru/index.php?s=&showtopic=41187&view=findpost&p=1023584
Если задаться вопросом, а к какой стадии пожара относятся рекомендуемые значения параметров пожарной нагрузки, которые как известно существенно меняются в начальной и развивающихся стадиях? Несуразные значения расчетных площадей пожара заставят вас придти к выводу, что рекомендуемые значения параметров относятся к развитой стадии пожара (как бы их не пытались назвать "усредненными")...
Чтобы как-то уменьшить несуразность расчетных значений размеров пожара рекомендуется (см. ответ на 11 вопрос http://zvt.abok.ru/articles/62/Novie_normativnie_trebovaniya_obespecheniya_pozharnoi_bezopasnosti_zhilih _i_obchshestvennih_zdanii) ограничить расчетное время развития пожара дестью минутами по нормативному времени прибытия первого пожарного подразделения к месту вызова (ч. 1 ст. 76 123- ФЗ). При этом остается не понятным на каком основании отказываются от учета времени обнаружения пожара и передачи сообщения о пожаре и времени развертывания пожарных стволов.
http://www.0-1.ru/discuss/?id=29929#38
В современных зарубежных методиках используют интервал в ~ 600-900 с от момента возникновения пожара до начала локализации пожара и получают площадь очага пожара в десятки, а не сотни кв. метров и соответственно значительно меньшие значения образующегося дыма.
Думаю, если Вы будете использовать общепринятые зарубежные значения интенсивности развития пожара, то представители ВНИИПО возражать не будут, потому что по рекомендуемой ими отечественной базе данных производить расчеты невозможно.
http://forum.abok.ru/index.php?s=&showtopic=41187&view=findpost&p=1025293
Таких документов (с данными по линейной скорости распространения огня, прим. сост.) много. Например, NFPA 204. Мне нравится VDI 6019-1. Но проблему расчетов наскоком не решить.
Надо наиболее компетентным экспертам (а их предостаточно, я знаю как минимум 5 человек) коллективно разработать современную методику определения расхода дыма как в квазистационарном, так и динамическом режиме.
Но почему-то АВОК этим совершенно не озабочен. Не хватает кругозора? Устраивает существующее положение? Не могу понять.
http://forum.abok.ru/index.php?s=&showtopic=41187&view=findpost&p=1025430
4.7 О времени свободного развития пожара до начала его локализации пожарными 10 мин. + время срабатывания сигнализации и передачи сообщения пожарным ~ 120 c + время развертывания средств пожаротушения ~ 180 c = 900 с.
http://forum.abok.ru/index.php?s=&showtopic=41187&view=findpost&p=1025797

Библиография

[1] МД.137-13 "Расчетное определение основных параметров противодымной вентиляции зданий: Метод. рекомендации. М., ВНИИПО"

[2] СП 5.13130.2009 "Системы противопожарной защиты. Установки пожарной сигнализации и пожаротушения автоматические. Нормы и правила проектирования (с Изменением N 1)"

[3] ГОСТ 12.1.004-91 "Система стандартов безопасности труда (ССБТ). Пожарная безопасность. Общие требования (с Изменением N 1)"

[4] Практические рекомендации по проектированию систем пожарной безопасности. Часть 4. 2013

[5] Приказ МЧС России от 10.07.2009 № 404 «Об утверждении методики определения расчётных величин пожарного риска на производственных объектах»

Благодарим за внимание!

Подписывайтесь на нас в Telegram!

12.02.2021