Добавить в корзинуПозвонить
Найти в Дзене
Radio-любитель

Схема простого беспроводного микрофона

Всем здравствуйте. Беспроводные микрофоны всегда были интересны. Особенно простые, которые легко собрать и запустить. Предлагаемое устройство ну это первым делом просто игрушка, на которой можно скажем так потренироваться. Максимальное расстояние передачи микрофона около 50м.
Прежде всего, я хочу предупредить всех, что использование беспроводного микрофона 88–108 МГц является нарушением

Всем здравствуйте. Беспроводные микрофоны всегда были интересны. Особенно простые, которые легко собрать и запустить. Предлагаемое устройство ну это первым делом просто игрушка, на которой можно скажем так потренироваться. Максимальное расстояние передачи микрофона около 50м.

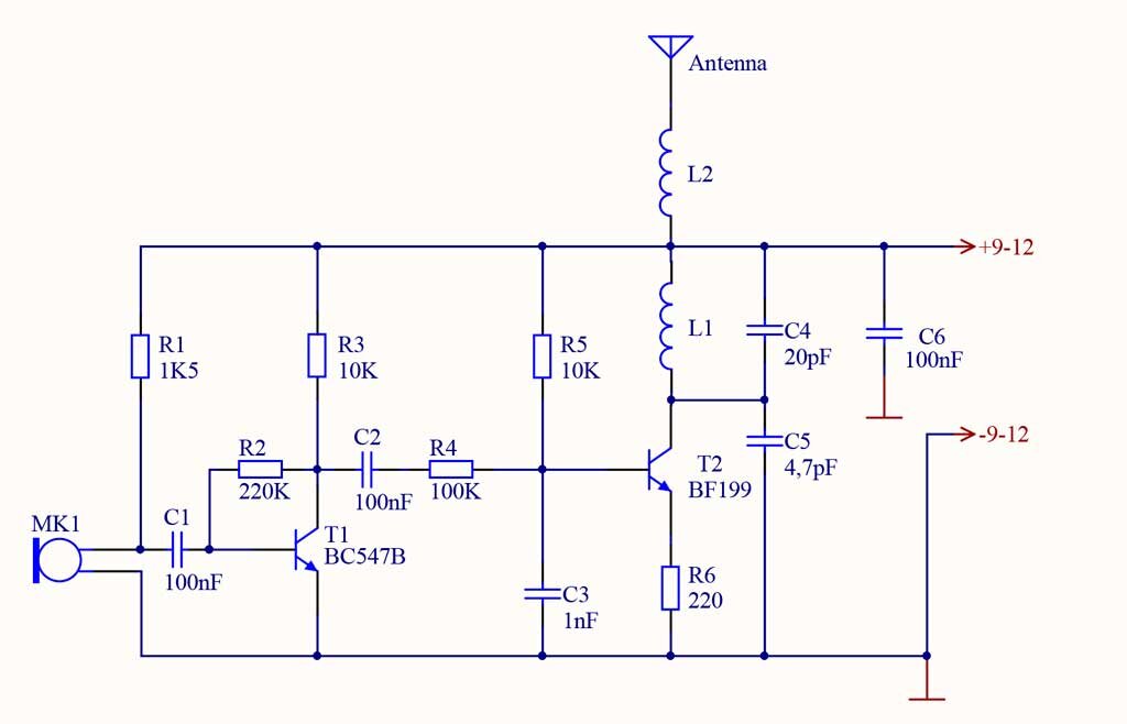
Прежде всего, я хочу предупредить всех, что использование беспроводного микрофона 88–108 МГц является нарушением законодательства. Использовать его в пределах ограниченного пространства достаточно познавательно. Настроиться на частоты в верхнем диапазоне УКВ очень просто. Достаточно растянуть или сжать витки катушек. Схема микрофона представлена на рисунке.

Принципиальная схема беспроводного микрофона
Принципиальная схема беспроводного микрофона

Как видите, это действительно простая небольшая схема на двух транзисторах. Честно говоря, можно сделать радиомикрофон и на одном транзисторе, но его параметры оставляют желать лучшего. Эта схема более устойчива, хотя также требует экранирования.

Сигнал с микрофона через конденсатор C1 поступает на базу транзистора T1. Схема на транзисторе Т1 представляет собой усилитель-модулятор. Глубину модуляции можно установить резисторами R2 и R3. Транзистор Т2 работает как генератор высокой частоты. Чтобы изменить частоту его работы, необходимо настроить резонансный контур L1, C4. Проще говоря, изменение емкости С4 или индуктивности L1 можно увеличит или уменьшит частоту генератора. Минимальная рабочая частота генератора составляет 80 МГц, а максимальную можно увеличить вплоть до 400 МГц. Значения элементов, представленные на рисунке, обеспечивают рабочую частоту около 100 МГц.

Сборка схемы ничем от обычного не отличается, разве что нужно намотать катушки L1, L2. Катушки изготовлены из обмоточного провода диаметром 0,5мм. Для того чтобы катушка была качественно сделана и красиво смотрелась, нам понадобится сверло диаметром 5мм. Именно на эту оправку нам следует наматывать витки катушки. Катушка L1 имеет 10 витков, а катушка L2 - 25 витков провода. Возможный вариант расположения компонентов на печатной плате приведен на рисунке.

Расположение компонентов на печатной плате
Расположение компонентов на печатной плате

Разводка печатной платы
Разводка печатной платы

После того как катушки изготовлены, приступаем к сборке. Для доработки микрофона антенну нужно припаять к точке AN. В этой схеме это отрезок провода в изоляции 0,5 мм длиной 30-50 см. Настройка схемы сводится к включению радио и установке его на нужный УКВ-диапазон около 100 МГц. Затем нам нужно подключить питание от батареи 9В или 12В и растянуть или сжать катушку L1. Когда мы настраиваемся на интересующую нас частоту, катушки следует залить парафином или клеем, чтобы их положение было постоянным.

Вся схема должна быть экранирована, чтобы частота генератора не изменялась из-за приближения руки. Вот такая простая игрушка. В случае, если модуляция похрипывает при разговоре в микрофон, номиналы резисторов R2, R3 необходимо подбирать экспериментально до разборчивой речи.

-4