Найти в Дзене

Простой ламповый усилитель с качественным звучанием

Усилитель, собранный по описанной ниже схеме, был сделан под заказ по просьбе знакомого любителя «тёплого лампового звука» :-)) Несмотря на несколько ироничное отношение автора статьи к подобным вещам, этот усилитель смог продемонстрировать весьма неплохие характеристики. По отзывам заказчика, звучание оказалось лучше, чем у некоторых других аналогичных вариантов, с которыми тот их сравнивал

Усилитель, собранный по описанной ниже схеме, был сделан под заказ по просьбе знакомого любителя «тёплого лампового звука» :-)) Несмотря на несколько ироничное отношение автора статьи к подобным вещам, этот усилитель смог продемонстрировать весьма неплохие характеристики. По отзывам заказчика, звучание оказалось лучше, чем у некоторых других аналогичных вариантов, с которыми тот их сравнивал (например - Triode Vp-Mini 88 (Япония).

Однако звучание любого усилителя — дело очень субъективное и зависит от многих факторов, например применяемой акустики и личных предпочтений «слушателя» к параметрам звука. Поскольку приведённая здесь схема была найдена и взята из интернета, то основной целью этой статьи является желание услышать, по возможности, отзывы от других радиолюбителей, которые её собирали. Возможно, существуют какие-то варианты по замене деталей и настройкам (так как подробного описания по сборке и настройке я не смог найти).

По заявленным в «первоисточникам» сведениям, чувствительность усилителя около 1 вольта, чего вполне достаточно для большинства CD-проигрывателей или звуковых карт. Заметное на слух ограничение сигнала на выходе появляется на уровне выходной мощности около 8 Вт. При мощности 4 Вт коэффициент гармоник не превышает 0,4%, при 1 Вт — не более 0,1%. Основной продукт искажений — 2-я гармоника сигнала (сведения из "первоисточника", сам я эти параметры не измерял).

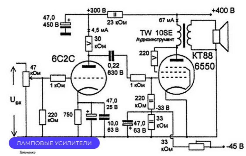
Схема из интернета
Схема из интернета

Схема была собрана на двух электронных лампах — 6С2С и КТ88, которые не составило труда найти и купить также через интернет. Для желающих повторить данную схему привожу технико-электронные параметры этих ламп, взятые из справочных источников:

-2
-3

Блок питания был собран по простой, классической схеме выпрямителей с фильтрующими электролитическими конденсаторами, дроссели на выходе выпрямителей не применялись. При этом не наблюдалось никакого, даже минимального уровня фона в динамиках:

Схема-рисунок Автора.   R1 и R2 мощностью по 0,5 ватт,  R3  -  2  ватта,  диоды типа КД226Д или аналогичные выпрямительные
Схема-рисунок Автора. R1 и R2 мощностью по 0,5 ватт, R3 - 2 ватта, диоды типа КД226Д или аналогичные выпрямительные

Усилитель на два канала был собран в виде двух отдельных «моноблоков» (один из них показан на фото). В качестве выходных трансформаторов были использованы не указанные на схеме, а имеющиеся в наличии два аналогичных импортных (без маркировки, поэтому их намоточные данные не известны, к сожалению. Но они просто идеально подошли, обеспечив заданные характеристики). Я использовал при проверке и настройке «полочники» от Philips, мощностью 20 ватт и сопротивлением 4 Ом.

Фото автора.  Один из готовых моноблоков в процессе настройки и проверки...
Фото автора. Один из готовых моноблоков в процессе настройки и проверки...

Благодарю за прочтение! Буду весьма признателен за любые полезные комментарии к этой схеме или просто отзывы в виде лайков/дизлайков...

С уважением,

Андрей Барышев

Смотрите также:

Ликбез: Цифровые микросхемы, элементарная "логика"

Эквиваленты (аналоги) некоторых радиоэлементов

Трёхполосный темброблок или мини-эквалайзер

Измерение сопротивлений больше 2 МОм мультиметром М-830 или подобным

Акустические системы со сдвоенными динамическими головками