Добавить в корзинуПозвонить
Найти в Дзене
канал о играх

КАК ПОЛЬЗОВАТЬСЯ BLENDER ДЛЯ НАЧИНАЮЩИХ

КАК ПОЛЬЗОВАТЬСЯ BLENDER ДЛЯ НАЧИНАЮЩИХ
Blender - это очень популярная свободная программа для 3d моделирования и проектирования различных трехмерных объектов. Программа используется многими дизайнерами и в том числе для создания известных и популярных проектов. Blender применялся при съемке некоторых фильмов и мультфильмов, а также разработки игр.
В этой инструкции мы рассмотрим основы
Оглавление

КАК ПОЛЬЗОВАТЬСЯ BLENDER ДЛЯ НАЧИНАЮЩИХ

Blender - это очень популярная свободная программа для 3d моделирования и проектирования различных трехмерных объектов. Программа используется многими дизайнерами и в том числе для создания известных и популярных проектов. Blender применялся при съемке некоторых фильмов и мультфильмов, а также разработки игр.

В этой инструкции мы рассмотрим основы использования Blender для начинающих, тех, кто еще никогда не пользовался этой программой. Мы разберем навигацию по программе и основные ее возможности чтобы вы могли свободно ориентироваться в ее интерфейсе и не испытывали трудностей.

Содержание статьи:

УСТАНОВКА BLENDER

Это кроссплатформенная программа, которая может быть установлена на WIndows, Linux или MacOS. Установочный файл для Windows и MacOS вы можете загрузить на официальном сайте. Что касается Linux, то в большинстве дистрибутивов можно получить программу из официальных репозиториев. Например, в Ubuntu для этого достаточно выполнить команду:

sudo apt install blender

Затем вы можете запустить программу из главного меню.

КАК ПОЛЬЗОВАТЬСЯ BLENDER ДЛЯ НАЧИНАЮЩИХ

Дальше мы рассмотрим как пользоваться Blender для начинающих. Эта инструкция не научит вас моделированию, но вы поймете основы работы с программой. Но сначала нужно рассмотреть интерфейс главного окна.

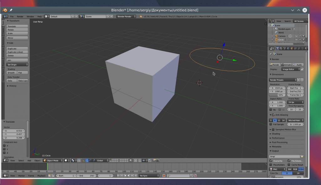
1. ГЛАВНОЕ ОКНО ПРОГРАММЫ

Главное окно можно поделить на несколько условных областей, которыми вам предстоит пользоваться. Вот они:

  • Основное меню программы;
  • Меню переключения вида;
  • Левая панель навигации;
  • Панель инструментов справа;
  • Основная рабочая область;
  • Строка времени внизу.

Все эти области были подчеркнуты на снимке экрана. По умолчанию в рабочей области отображается 3D фигура - куб. Дальше мы рассмотрим основные действия, которые можно с ней сделать.

2. ОСНОВЫ НАВИГАЦИИ

Программой очень просто управлять, вот основные приемы навигации:

  • Чтобы изменить угол обзора зажмите среднюю кнопку мыши и перемещайте ее;
  • Чтобы перемещаться вверх-вниз или назад-вперед зажмите кнопку Shift и среднюю кнопку мыши, затем двигайте ее;
  • Для изменения масштаба используйте колесо прокрутки;
  • Чтобы выбрать объект щелкните по нему правой кнопкой или щелкните правой кнопкой вне объекта, чтобы отменить выбор;
  • Для выбора нескольких объектов удерживайте кнопку Shift во время выбора;
  • Чтобы выбрать все объекты нажмите A, и еще раз чтобы отменить выбор, выбранные объекты будут выделены желтым.
-2

3. РЕЖИМЫ РАБОТЫ

Программа для 3D моделирования Blender может работать в нескольких режимах:

  • Режим объекта (Object mode) - позволяет выбирать объекты, перемещать их, поворачивать, и двигать как вам нужно;
  • Режим редактирования (Edit mode) - позволяет изменить вершины объекта, его линии и плоскости, вы можете изменять сетку в этом режиме.
  • Скульптурный режим ( Sculpt mode) - режим редактирования 3D сетки;
  • Режим рисования (Vertex Paint mode) - позволяет изменить цвета фигур;
  • Режим рисования текстур (Texture Paint mode) - позволяет раскрашивать текстуры;
  • Режим толщины (Weight Paint mode) - позволяет изменить толщину поверхностей;
  • Сеточный режим (Particle mode) - удобен для работы с системами частиц.

Для переключения между этими режимами можно использовать кнопку Tab или меню:

-3

В этой статье мы будем использовать только первых два режима, они основные.

4. ИЗМЕНЕНИЕ ОБЪЕКТОВ

3D моделирование Blender начинается с изменения объектов. Обратите внимание на стрелки, которые появляются около объекта, когда вы его выбираете. Это направляющие стрелки, и они указывают на грани системы координат. Красная стрелка соответствует оси X, зеленая - ось Y, а синяя - ось Z. Эти стрелки позволяют более точно перемещать объекты.

Переместить объект можно несколькими способами:

  • Просто перетащите его правой кнопкой мыши;
  • Нажмите G и перетащите объект в нужное место;
  • Нажмите на одной из стрелок и перемещайте объект вдоль нее.
-4

Поворачивать объекты тоже очень просто. Все что нужно сделать - это выбрать объект и нажать кнопку R. Если вы хотите повернуть объект вокруг определенной оси, нажмите R, а затем одну из клавиш X, Y, Z. Они соответствуют осям координат.

Для масштабирования используйте кнопку S. Опять же, для масштабирования по одной из осей нажмите X, Y или Z.

5. СОЗДАНИЕ ОБЪЕКТОВ

Работа в Blender предполагает не создание нескольких объектов в основной области. Сначала обратите внимание где находится 3D курсор. Именно в этом месте будет вставлен объект. По умолчанию он расположен в начале координат, но вы можете его переместить в любой место просто кликнув левой кнопкой.

-5

Затем откройте меню "Add" в нижней части экрана и выберите нужный тип объектов, например, фигуры (Mesh), а затем саму фигуру. После ее добавления она появится около курсора. Так вы можете добавить любой объект.

-6

6. РЕДАКТИРОВАНИЕ ОБЪЕКТОВ

В режиме редактирования вы можете изменять размеры и характеристики объектов. Можно выбирать отдельные части объектов: вершины, линии и плоскости. Что нужно выбрать можно указать на панели:

Дальше работа похожа на перетаскивание объектов. Выберите нужную часть правой кнопкой и тащите куда нужно. Также в режиме редактирования вы можете выделить несколько вершин и объединить их вместе. Для этого выберите нужные вершины с помощью "Shift" затем нажмите "W" и выберите пункт меню "Merge".

-7

Также в режиме редактирования вы можете вытягивать части объекта. Для этого выберите грань, вершину или плоскость, а затем нажмите "E" и перетащите ее в нужное место.

Вы можете вырезать часто объекта чтобы перетащить ее в другое место или развернуть. Для этого нажмите Ctrl+R и выберите нужную часть просто двигая мышь, затем эта часть будет отмечена и вы сможете сделать с ней все что нужно.

7. МОДИФИКАТОРЫ

Модификаторы позволяют изменять характеристики вашей фигуры по определенным алгоритмах. Чтобы использовать модификаторы вернитесь в режим объекта, затем на правой панели выберите иконку со значком ключа:

Дальше нажмите "Add Modifier" и выберите нужный модификатор. Вы можете поэкспериментировать с ними. Чаще всего вам придется использовать "subdivision surface". Он позволяет сгладить углы поверхности. Все параметры модификатора будут находиться на правой панели. С помощью пункта "View" вы можете настроить силу скругления:

8. СОХРАНЕНИЕ РЕЗУЛЬТАТА

Чтобы сохранить результат своей работы откройте меню "File" и выберите опцию "Save":

Затем вам нужно выбрать место для сохранения и нажать "Save blender file". Работа будет сохранена в формате Blender, и вы сможете продолжить ее редактировать. Но если вам нужна обычное изображение, в меню "File" выберите пункт "Export", затем выберите формат нужной картинки: