Найти в Дзене
ROHDE & SCHWARZ RUS

Методы исключения влияния анализатора спектра на результаты измерения гармоник

В статье рассматриваются способы минимизации нелинейных гармонических искажений, вносимых анализатором спектра при измерении параметров гармоник.
Введение
Одной из ключевых особенностей нелинейных элементов в любой электронной схеме является генерация гармонических сигналов (гармоник). С одной стороны, гармоники, возника­ющие из-за нелинейных характеристик заданного компонента, например,

В статье рассматриваются способы минимизации нелинейных гармонических искажений, вносимых анализатором спектра при измерении параметров гармоник.

Введение

Одной из ключевых особенностей нелинейных элементов в любой электронной схеме является генерация гармонических сигналов (гармоник). С одной стороны, гармоники, возника­ющие из-за нелинейных характеристик заданного компонента, например, полупроводникового диода, используются для реализации важнейших в современной радиотехнике функций, таких как функции смесителей на гармониках. С другой стороны, не каждая гармоника, формируемая ИУ, является полезной. В идеальном случае усилители не формируют никаких гармоник, а просто усиливают входной сигнал. Поэтому одной из задач в реальности является максимальное приближение устройства к его идеалу, т.е. использования только полезных гармоник (например, 3-го порядка) и подавления нежелательных гармоник (например, 2-го порядка).

Когда дело доходит до измерения параметров гармоник, оказывается, что не только испы­туемое устройство (ИУ) содержит нелинейные элементы. Измерительный прибор — как правило, анализатор спектра — содержит усилители и смесители, которые также могут формировать гармоники и, таким образом, влиять на результаты измерения. Поэтому при проверке ИУ на соответствие показателям гармоник необходимо приложить дополнительные усилия, чтобы отличить гармоники, создаваемые ИУ, от гармоник, формируемых измерительным прибором.

Измерение гармоник

Принцип измерения

Для измерения гармоник ИУ требуется частотно-избирательный измерительный прибор, позволяющий отделить сигнал основной частоты от гармоник. Чтобы не использовать сложную систему фильтров и измерителей мощности гармоники чаще всего измеряются с помощью анализаторов спектра. Анализаторы спектра позволяют одновременно отобразить сигнал основной частоты и его гармоники — в зависимости от диапазона частот анализатора.

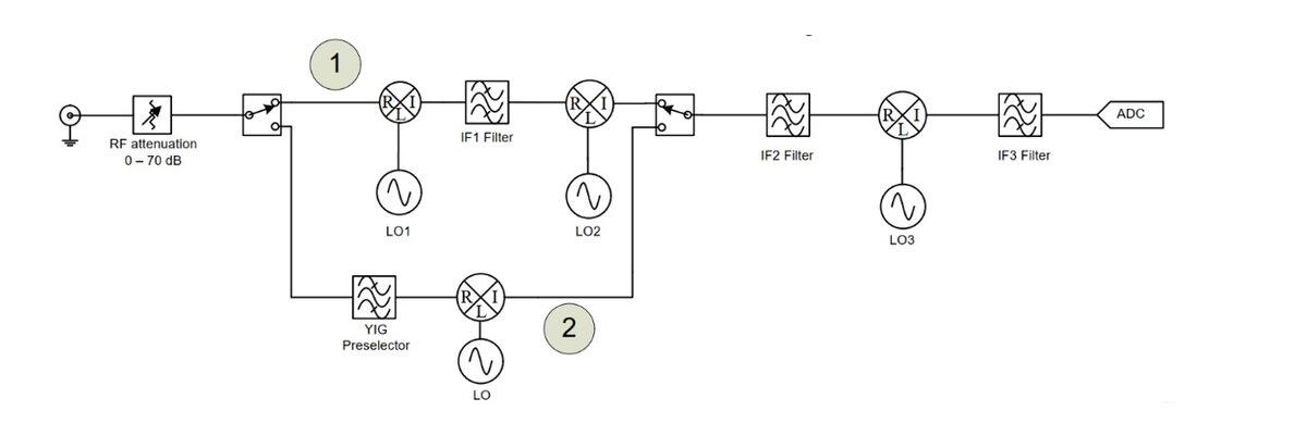
Схема работы анализатора спектра зависит от диапазона частот. Так называемый ВЧ-тракт (тракт «1» на рисунке 2) используется для частот, например, до 3,6 ГГц, 7 ГГц или 8 ГГц, в зависимости от модели анализатора. На частотах выше этого диапазона (тракт «2») для подавления зеркальных частот используются настраиваемые фильтры предварительной селекции, в большинстве случаев использующие ЖИГ-технологию (железо-иттриевый гранат). В [1] подробно описаны применяемые архитектуры анализаторов спектра.

Так как диапазон частот тракта «2» как правило доходит до 13 ГГц и выше, этот тракт часто называют «СВЧ-трактом». Анализатор R&S FSW переключается между трактом «1» и трактом «2» на частоте 8 ГГц. В следующих двух разделах важно помнить, что основным элементом, создающем самые сильные гармоники, является первый смеситель (нелинейный элемент) в сигнальном тракте. Этим смесителем является либо преобразователь с повышением частоты до IF1 в тракте «1», либо преобразователь с понижением частоты до IF2 в тракте «2». Последующие смесители на блок-схеме рисунка 2 практически не вносят вклад в гармонические нелинейные искажения, т.к. они работают как смесители с фиксированной частотой (частота гетеродина LO всегда одинакова), за которыми расположены полосовые фильтры, подавляющие их гармоники.

С точки зрения гармоник разница между ВЧ-трактом и СВЧ-трактом заключается в наличии ЖИГ-фильтра перед первым нелинейным элементом на пути следования сигнала.

Рисунок 1 — Упрощенная блок-схема гетеродинного анализатора спектра с ВЧ-трактом «1» и СВЧ-трактом «2»
Рисунок 1 — Упрощенная блок-схема гетеродинного анализатора спектра с ВЧ-трактом «1» и СВЧ-трактом «2»

Гармоники в диапазоне СВЧ

Как уже упоминалось выше, для подавления зеркальных частот в диапазоне СВЧ исполь­зуется настраиваемый фильтр предварительной селекции. Он перестраивается в интересующем диапазоне частот и позволяет попасть в смеситель только узкой полосе частот. Типовая ширина полосы пропускания фильтров предварительной селекции составляет от 30 МГц до 50 МГц.

ЖИГ-фильтр предварительной селекции обеспечивает преимущество СВЧ-тракта передачи сигнала при измерении гармоник. При измерении гармонических искажений на частотах 8 ГГц и выше с помощью 30-МГц полосового фильтра сигнал основной частоты, например, 4 ГГц будет подавлен в фильтре и, таким образом, не сможет создать никаких гармоник. Фактически, если анализатор настроен на измерение мощности гармоник на частоте 8 ГГц, сигнал основной частоты с входного ВЧ-порта (4 ГГц) не попадет на нелинейный элемент, т.к. ЖИГ-фильтр предварительной селекции его подавит. Таким образом, влияние анализатора спектра на измерение мощности гармоник будет незначительным.

Гармоники на частотах ниже диапазона СВЧ

В отличие от СВЧ-тракта передачи сигнала ВЧ-тракт анализатора спектра, как правило, не содержит настраиваемых фильтров предварительной селекции. Следовательно, это означает, что без дополнительных мер мощность сигнала во всем диапазоне частот (например, от 0 до 8 ГГц) подается на первый смеситель. Считая, что входной гармонический сигнал имеет частоту 1,2 ГГц, первый смеситель в тракте «1» (рисунок 2) также «увидит» 1,2-ГГц сигнал при измерении мощности гармоники на частоте 2,4 ГГц. Таким образом, гармоники, созданные в смесителе, будут отображаться на экране анализатора в виде части измеряемого сигнала.

Чтобы улучшить рабочие характеристики в диапазоне ВЧ, в анализаторах используется несколько сигнальных трактов, каждый из которых оптимизирован для работы в своем диапазоне частот.

С точки зрения измерения гармоник идеальный анализатор спектра должен иметь отдель­ный тракт для каждой октавы, чтобы сигнал основной частоты и его гармоники всегда проходили по разным сигнальным трактам. Несмотря на то, что такой подход выглядит достаточно простым, число точек переключения напрямую влияет на скорость перестройки, т.к. каждая точка переклю­чения требует дополнительного времени установления перед продолжением измерений. Поскольку на практике принцип «одна октава на тракт» невозможно применить на низких частотах, анализаторы обычно начинают использовать его на частотах порядка 350 МГц.

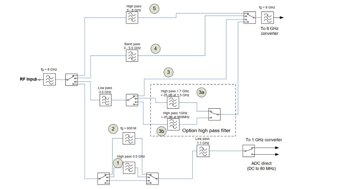
На рисунке 2 показан принцип предварительной селекции анализатора на частотах ниже 8 ГГц. На схеме все параллельные тракты для разных диапазонов частот пронумерованы от «1» до «5». Блок-схема изображена упрощенно, но содержит все основные фильтры предварительной селекции.

-2

Рисунок 2 — Путь прохождения сигнала для частот f ≤ 8 ГГц

На рисунке 2 сигнальные тракты «1», «4» и «5» охватывают меньше октавы. Ограничение диапазона частот для каждого тракта задается фильтрами нижних или верхних частот, как показано на рисунке.

Сигнальный тракт «2» используется для частот ниже 600 МГц. Как уже обсуждалось выше, принцип разделения сигнала основной частоты и гармоник не используется для этого тракта.

Сигнальный тракт «3» от 1 ГГц до порядка 3,5 ГГц требует особого внимания, т.к. он охватывает наиболее популярные частоты для стандартов мобильной связи, такие как GSM, WCDMA или LTE. Без дополнительных мер этот сигнальный тракт охватывает более одной октавы.

Контрольно-измерительное решение

Во время измерения гармоник важно убедиться, что измеренные сигналы формируются ИУ, а не измерительным прибором.

Как уже упоминалось, первый смеситель вносит наибольший вклад в гармонические искажения, создаваемые анализатором спектра. Эта часть искажений зависит от мощности, которая приходит на смеситель, а, следовательно, на нее влияет ВЧ-ослабление, применяемое к сигналу. Таким образом, добавление ВЧ-аттенюатора на входе анализатора позволит уменьшить остаточные гармонические искажения.

Гармонические искажения, вызванные ИУ, не зависят от уровня сигнала на входе первого смесителя анализатора спектра. ВЧ-ослабление не повлияет на разницу уровней между сигналом основной частоты и гармоник ИУ.

Такое отличие в поведении гармоник можно использовать для минимизации влияния гармонических искажений анализатора спектра: При повышении ВЧ-ослабления уровни гармонических сигналов, сформированных первым смесителем, будут уменьшаться, в то время как внешние гармонические сигналы не изменят свой уровень на экране, т.к. анализатор спектра численно компенсирует добавленное ослабления с помощью смещения уровня сигнала.

Благодаря такому механизму работы, с помощью настраиваемого ВЧ-аттенюатора анализатора спектра легко отличить гармоники, формируемые ИУ, от гармоник, формируемых анализатором спектра. На рисунке 3 маркер M2 показывает уровень гармоник при ослаблении 0 дБ, а маркер M3 — при ослаблении 10 дБ. Разница в уровнях очевидна, это означает, что значительную часть мощности гармоники формирует анализатор спектра.

Рисунок 3 — Сигнал основной частоты и 2-я гармоника, черная кривая с ВЧ-ослаблением 10 дБ, синяя кривая — 0 дБ. На нижней диаграмме показана увеличенная область вблизи 2-й гармоники
Рисунок 3 — Сигнал основной частоты и 2-я гармоника, черная кривая с ВЧ-ослаблением 10 дБ, синяя кривая — 0 дБ. На нижней диаграмме показана увеличенная область вблизи 2-й гармоники

Компания Rohde & Schwarz предлагает контрольно-измерительное решение на базе анализатора спектра R&S FSW и опции R&S FSW-B13. Случай, показанный на рисунке 3, позволяет в полной мере продемонстрировать преимущество дополнительных фильтров верхних частот (ФВЧ), которые добавляет в прибор опция R&S FSW-B13. Для данного случая фильтры позволяют добиться подавления гармоник более чем на 20 дБ (см. рисунок 4) без необходимости повышать ВЧ-ослабление.

Рисунок 4 — Сигнал основной частоты и 2-я гармоника, черная кривая с ВЧ-ослаблением 10 дБ, синяя кривая — 0 дБ. На нижней диаграмме показана увеличенная область вблизи 2-й гармоники.
Рисунок 4 — Сигнал основной частоты и 2-я гармоника, черная кривая с ВЧ-ослаблением 10 дБ, синяя кривая — 0 дБ. На нижней диаграмме показана увеличенная область вблизи 2-й гармоники.

В отличие от рисунка 3 минимальный уровень шума не увеличивается, т.к. дополни­тельное ослабление не используется. Внимательное изучение показывает чуть более низкий минимальный уровень шума из-за дополнительных усилителей в трактах фильтров верхних частот. Очевидно, что использование ФВЧ вместо дополнительного ослабления позволяет выполнять более чувствительные измерения гармоник с помощью анализатора R&S FSW.

Заключение

Когда дело доходит до измерения гармоник с помощью анализатора спектра, важно убедиться, что уровень гармоник, формируемых испытуемым устройством, значительно превышает уровень гармоник, формируемых анализатором.

Повышение ВЧ-ослабления является приемлемым способом минимизации уровня гармоник, формируемых анализатором, но за счет повышения минимального уровня шума и, следовательно, уменьшения чувствительности измерений.

В анализаторе R&S FSW используется подход, основанный на применении фильтров верхних частот в ВЧ-тракте передачи сигналов с частотой до 8 ГГц, который позволяет минимизировать влияние собственных гармоник анализатора спектра. Для измерения гармоник в диапазоне от 1 до 3,5 ГГц опция R&S FSW-B13 позволяет добавить еще два ФВЧ, что позволяет проводить измерения гармоник, не жертвуя чувствительностью.

Литература

1. Rauscher, Christoph. Fundamentals of Spectrum Analysis. 1st edition. Rohde & Schwarz.

Ваша команда R&S

Больше информации на оф сайте Rohde & Schwarz Россия https://www.rohde-schwarz.com/ru/home_48230.html