Добавить в корзину
Позвонить
Найти в Дзене
Войти
ТЕПЛОВОЗЫ
180 подписчиков
Подписаться
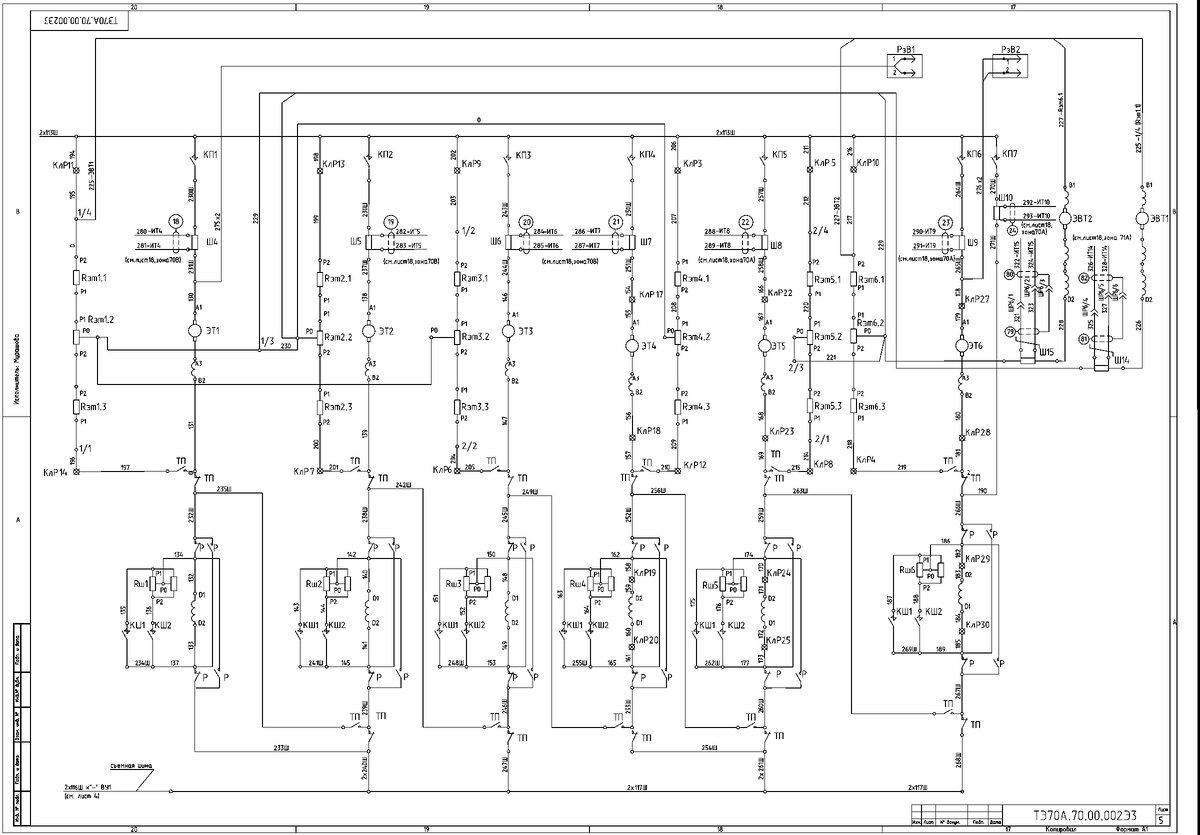
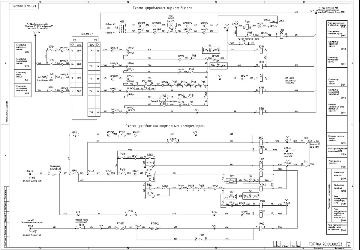
Принципиальные схемы ТЭП70
15 января 2021
15 янв 2021
8
...
Читать далее
252833751.961.1779891259182.39982