Добавить в корзинуПозвонить
Найти в Дзене

Развитие QSqlTableModel

Программирование на Qt 4.8.1, Реализуем удобные классы для манипулирования таблицами базы данных Итак состоялось интересное развитие классов QSqlTableModel и QTableView на старом добром Qt 4.8.1 в виде новых классов типа PblSqlRelationalTableModel и PblTableView. Там также есть и готовый класс PblTableDlg, который включает полноценный функционал управления таблицей: вставка , удаление, копирование строки, поиск, отбор по значению и самое приятное внешние связи с другими таблицами для подстановки текстовых значений вместо ID реализованы внутри классов и работают автоматически. Проект открытый свободный, развивается уже не один год, выложен на гитхабе https://github.com/PavelDorofeev/Fork-Sql-Qt-4.8.1--SQLite-3… Актуальные картинки как это может выглядеть Идея проекта сделать шаблон заготовку для быстрого создания приложения работы с базами данных. Язык С++, стандарт 98. Вся конфигурация базы данных прописывается в одном config.cpp файле, что очень удобно для управления. Надо ли признат
Программирование на Qt 4.8.1, Реализуем удобные классы для манипулирования таблицами базы данных

Итак состоялось интересное развитие классов QSqlTableModel и QTableView на старом добром Qt 4.8.1 в виде новых классов типа PblSqlRelationalTableModel и PblTableView. Там также есть и готовый класс PblTableDlg, который включает полноценный функционал управления таблицей: вставка , удаление, копирование строки, поиск, отбор по значению и самое приятное внешние связи с другими таблицами для подстановки текстовых значений вместо ID реализованы внутри классов и работают автоматически.

Проект открытый свободный, развивается уже не один год, выложен на гитхабе https://github.com/PavelDorofeev/Fork-Sql-Qt-4.8.1--SQLite-3…

Актуальные картинки как это может выглядеть

Идея проекта сделать шаблон заготовку для быстрого создания приложения работы с базами данных. Язык С++, стандарт 98.

Вся конфигурация базы данных прописывается в одном config.cpp файле, что очень удобно для управления.

Надо ли признаться на изучение исходников Qt уходят годы, но это того стоит, так как это образец того как реализовать самодостаточный открытый фреймворк, где есть своя отрисовка (gui), обработка событий и и.т.д.

Немногим удалось сделать подобное, их можно пересчитать по пальцам.

В результате получается иерархия классов, от которых удобно наследоваться и реализовывать дополнительный функционал.

Так же созданы и наши классы.

Напоследок надо добавить, что послужило причиной создания данного развития - это ребята полное отсутствие в стане Qt, после продажи оного известной компании, именно этого самого развития.

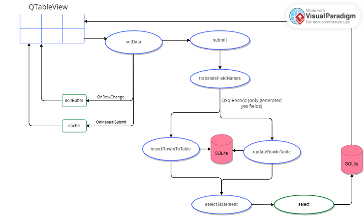
Ниже небольшая схема, как работает setData в модели данных:

Схема показывает как работает setData.
Схема показывает как работает setData.

Как управлять таблицами базы данных sqlite,написано на С++, Qt 4.8.1: