Добавить в корзинуПозвонить
Найти в Дзене

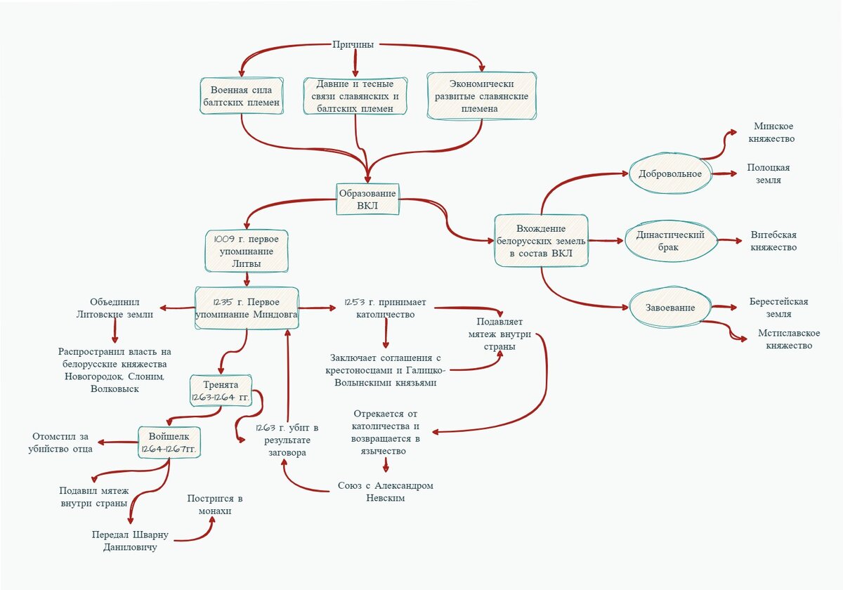
Схема ответа на 1 вопрос 4 билета экзамена по истории Беларуси 9 класс

Создание Великого Княжества Литовского: причины объединения литовских и белорусских земель в одном государстве, пути вхождения белорусских земель в состав ВКЛ. Полный урок можно найти тут - http://istoriyarepetitor.net.by/%D0%91%D0%B8%D0%BB%D0%B5%D1%82-%E2%84%964/

Создание Великого Княжества Литовского: причины объединения литовских и белорусских земель в одном государстве, пути вхождения белорусских земель в состав ВКЛ.

Полный урок можно найти тут - http://istoriyarepetitor.net.by/%D0%91%D0%B8%D0%BB%D0%B5%D1%82-%E2%84%964/