Добавить в корзинуПозвонить
Найти в Дзене
Николай Филипов

Лог разработчика. Светильник на микроконтроллере. Последовательное переключение светодиодов

Привет, в этом посте хочу поделиться продвижением в разработке своего осветителя =) Мне удалось реализовать на таймере и прерывании переключение светодиодами по порядку или просто мигалка на RGB светодиодах ^-^ Реализовано это все на таймере TIMER0. Я использовал прерывание по переполнению. Для этого в регистре TIMSK0 таймера TIMER0 необходимо выставить бит TOIE0. И использовать веткор прерывания TIMER0_OVF_vect. Не забываем включить прерывания глобально sei(); Для проверки в железе накидал простую схемку на макетке. А вот тоже самое в виде схемы, она уже встречалась в постах ранее. Схемка в действии. Сам код. Ссылки с кодом main.c pindefs.h colors.h

Привет, в этом посте хочу поделиться продвижением в разработке своего осветителя =)

Мне удалось реализовать на таймере и прерывании переключение светодиодами по порядку или просто мигалка на RGB светодиодах ^-^

Реализовано это все на таймере TIMER0. Я использовал прерывание по переполнению. Для этого в регистре TIMSK0 таймера TIMER0 необходимо выставить бит TOIE0.

И использовать веткор прерывания TIMER0_OVF_vect. Не забываем включить прерывания глобально sei();

Для проверки в железе накидал простую схемку на макетке.

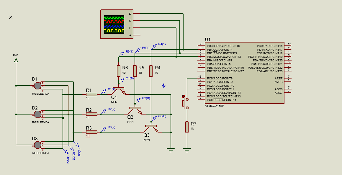
А вот тоже самое в виде схемы, она уже встречалась в постах ранее.

-2

Схемка в действии.

-3

Сам код.

-4

-5

-6

Ссылки с кодом

main.c

pindefs.h

colors.h