Добавить в корзинуПозвонить
Найти в Дзене
ON/OFF

Обратноходовой иип для умзч

Всем привет. Применение FLYBACK топологии иип в усилителях низкой частоты имеет свои плюсы. Режим работы, основой которого является накопление ЭДС в дросселе и передача в нагрузку на обратном ходу а также *переносимость* емкостной нагрузки, практически полная независимость от помех сети и способность работать с широким диапазоном входного напряжения, себестоимость - делает эту топологию *почти* идеальной для применения в умзч. В промышленности мы можем встретить его в усилителях фирмы Lab Gruppen Ограничение же здесь, связаны больше нюансами с которыми придется смириться в угоду его плюсов. Существуют в основном три режима работы дросселя: Описывать все *прелести* того или иного режима работы я не буду, всю информацию можно найти в соответствующей литературе. Режим прерывистых токов дросселя( Discontinuous Conduction Mode-DCM) - характерен тем что вся ЭДС накопленная в дросселе передается в нагрузку на обратном ходу. Благодаря чему пики тока дросселя высоки и большой мощности, в силу т

Всем привет. Применение FLYBACK топологии иип в усилителях низкой частоты имеет свои плюсы. Режим работы, основой которого является накопление ЭДС в дросселе и передача в нагрузку на обратном ходу а также *переносимость* емкостной нагрузки, практически полная независимость от помех сети и способность работать с широким диапазоном входного напряжения, себестоимость - делает эту топологию *почти* идеальной для применения в умзч. В промышленности мы можем встретить его в усилителях фирмы Lab Gruppen

Мощность иип 8 кВт
Мощность иип 8 кВт

Ограничение же здесь, связаны больше нюансами с которыми придется смириться в угоду его плюсов. Существуют в основном три режима работы дросселя:

Описывать все *прелести* того или иного режима работы я не буду, всю информацию можно найти в соответствующей литературе.

Режим прерывистых токов дросселя( Discontinuous Conduction Mode-DCM) - характерен тем что вся ЭДС накопленная в дросселе передается в нагрузку на обратном ходу. Благодаря чему пики тока дросселя высоки и большой мощности, в силу того что размах индукции ферритового сердечника ограничен в 0.3 Тл и должен иметь необходимый запас а также снизу ограничен остаточной намагниченностью по петле гистерезиса, не взять. И приводит к большим потерям на ключевых элементах а также не возможность работать на холостом ходу. Я стараюсь не применять этот режим на мощностях свыше 30 Ватт.

Режим критической проводимости (Critical-Conduction Mode-CrM) - Основой работы является поддержка токов дросселя на границе между непрерывным и прерывистым режимом. В основном используется в квази резонансных flyback преобразователях, имеет мин потери и способность работать на высоких мощностях. Частота работы, как правило меняется.

Режим непрерывной проводимости (Continuous-Conduction Mode-CCM) Работа с непрерывным током дросселя. В основном применяется в мощных PFC корректорах, характерны потери на переключении вых диода. В связи с чем используют SIC диоды, либо диоды с малым временем восстановления.

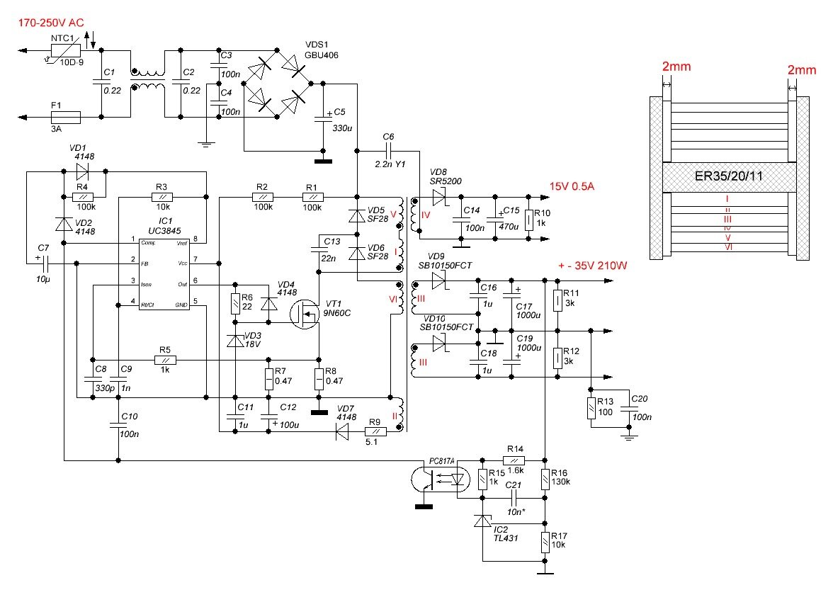
В силу того что мощный flyback в режиме CrM потребует большой сердечник и токи выше, в данной статье я хочу поделиться схемой простого обратнохода для умзч на контролере UC3845 работающим в ССМ режиме, мощностью 200 Ватт. Что бы поднять мощность, даже на 35-м сердечнике, мне пришлось поднимать частоту работы, в пределах разумного, иначе это может привести к большим потерям. С другой стороны, этой мощности вполне хватит закрыть проблему питания домашнего усилителя до 50 Ватт на канал, чего на самом деле более чем достаточно, мы же не считаем *китайские* Ватты и не утомляем соседей ?) Схема:

-2

Применяя flyback в умзч, надо понимать что в первую очередь это *накопитель* конденсатора - грубо говоря. И исходя из формулы расчета вых. емкости, не стал вносить в схему доп емкости фильтрации, с расчетом на применение их в самой схемотехнике усилителя, непосредственно на плате умзч, в паре с транзисторами вых. каскада. Это даст хороший запас по току в динамической нагрузке и развяжет по питанию каналы усилителей. Отсюда применение мною схемы софстарта, цепочки VD1,2 C7, R4,(резистор R4 поднимает напряжение до 5 вольт после работы софтстарта, чем закрывает диод VD2, не позволяя вмешиваться в работу ОС) что позволит не перегружать при запуске преобразователь, работая на большую постоянную времени *батареи* конденсаторов. Амплитуда импульсного тока в этом режиме не высока, здесь не обязательно искать конденсаторы Low Impedance. Расчет :

Не превышать неразрывность тока 30% в расчетах!
Не превышать неразрывность тока 30% в расчетах!

С другой стороны, рабочая частота почти в 5 раз превышает порог слышимости и грамотно спроектированный усилитель сам по себе давит помехи по питанию. По этой причине, требование к дросселю высоки, об этом позже. Основные расчеты обратнохода я приводил в статье.

Описывать контролер UC3845 я не буду, все есть в интернете, задену только некоторые моменты. В качестве демпфера применил ранее описанный без потерь, что позволяет поднять КПД преобразователя. Транзистор(ключ) VT1 выбирается из необходимого двух кратного запаса по току, здесь я доверяю расчетам программы. По напряжению, исходя из коэф. трансформации дросселя (надо понимать что расчет идет от тяжелого случая работы иип):

K= sqrt( LNp/LNs (фактическая индуктивность первички и вторички) = sqrt(302 мкГн/ 48.2 мкГн (21.9+21,8+4.5 мкГн)=2.5 и максимального входного напряжения:

Uvt=Vout*k+Vin(max)=212.5+353.5=566 Вольт (без учета выброса паразитки) напряжение ключа при норм питании и макс нагрузке:

В программе необходимо указывать максимальное рабочее напряжение VT1
В программе необходимо указывать максимальное рабочее напряжение VT1

В целях безопасности в схему можно добавить варистор перед предохранителем, в случае превышения порога питания 250 Вольт. Обвязку и расчет силового ключа я описывал здесь и здесь. Резистор R9 позволяет ограничивать выбросы при коротком замыкании задавая паузу включения, необходимую для переходных процессах в дросселе. Обратноход позволяет отслеживать по току практически каждый цикл работы и не боится кз. Отлично подходит для запуска самодельного умзч, достаточно уменьшить емкость по питанию и он уйдет в защиту в случае чего, не позволяя сжечь дорогие транзисторы вых. каскада умзч. Резисторы запуска R1-2 обеспечивают необходимым током 1мА UC3845 и мин. напряжении пуска, при мин. входном напряжении питания. При этом стабилитрон по питанию не ставиться, учитывается работа схемы UVLO мс.

240V-14.5V/1mA=225.5 кОм и макс. потери (353.5V-14.5V)^2/200k=0.57W

Берем 2 резистора 0.25 Ватт.

Расчет цепочки ОС ТL431 я приводил здесь, нужно учитывать что речь идет о режиме ССМ и ОС придется скорректировать в случае писков дросселя или джиттера частоты емкостью С10, С21. Применение цепочки С20 R13 я описывал здесь.

Выходной контур: Так как режим непрерывной и ток через диоды идет практически постоянно, выбирать их нужно с мин временем восстановления и лучше всего использовать шоттки, они тоже отличаются параметрами, поэтому здесь нужно подходить щепетильно к их выбору. Из моей практики лучше всего подходят марки STPS, каких в наличии у меня нет с подходящим обратным напряжением. Также можно добавить снабберы, это сократит выбросы переключения.

Максимальная нагрузка 210 Ватт, положительное полуплече.
Максимальная нагрузка 210 Ватт, положительное полуплече.

Добавлять дроссель в качестве фильтра я не стал, на мой взгляд прибавляя еще реактивных компонентов в схему, могут повлиять в конечном итоге на скорость усилителя. Вы не увидите в пром сборке flyback для умзч фильтрующих дросселей :

Lab Gruppen мощность 6 кВт
Lab Gruppen мощность 6 кВт

С другой стороны, если Вам необходим уверенный запуск этого обратнохода на большой нагрузке, дроссель необходимо поставить. Для уменьшения паразитной емкости, сделал две одинаковые полуобмотки с диодами по положительному каналу. практика :

На максимальной мощности присутствует небольшая просадка напряжения
На максимальной мощности присутствует небольшая просадка напряжения

Печать
Печать

На схеме указана последовательность и начало намотки дросселя. Трансформатор взял от иип АТХ. Для уменьшения скин эффекта диаметр провода необходимо брать минимальный, таблицу зависимости выкладывал здесь. Провода скручиваются косой, я это делаю шуруповертом. Вторичка - здесь два варианта, можно общей косой намотать а после сформировать выводы, либо двумя отдельными полуобмотками мотая бифилярно. Коэффициент связи должен быть высоким, от этого зависит напряжение на выходе. Предварительный запуск делаем от отдельного блока питания 12-15 Вольт, при этом на выходе иип должно появиться напряжение и ШИМ должен быть максимальным, тогда можно смело включать в сеть иип, подстраховываясь лампой накаливания 40-60 Ватт последовательно с иип. Во время тестов радиатор ключа прогрелся до 70 градусов, с учетом постоянной нагрузки, норм, вопрос его увеличения оставлю на Ваше усмотрение. Для диодов этого радиатора достаточно. Преобразователь выглядит так:

Для снижения помех на катоды диодов одеты ферритовые бусинки
Для снижения помех на катоды диодов одеты ферритовые бусинки

И напоследок скажу свое скромное мнение. В технической литературе можно прочитать о ужасах использования этого режима) и это верно. Только нужно учитывать что практически вся литература написана уже очень давно, современной я не знаю. И понимая процессы в дросселе - если мы поставим обычный диод на выходе в режиме ССМ, можем увидеть такую картину:

Не помогает даже демпфер без потерь.
Не помогает даже демпфер без потерь.

Здесь надо понимать что высоковольтные диоды шоттки появились относительно недавно. Прогресс движется вперед и еще совсем недавно о киловаттных flyback не могло быть и речи. Поэтому не нужно жить прошлым).

Схема и печать здесь.

Всем Спасибо.