Добавить в корзинуПозвонить
Найти в Дзене
Ruslan Tarasevich

Ремонт сварочного инвертера

Всем привет! Друг привез на ремонт мне профессиональный сварочный инвертер TIG для аргонной электродуговой сварки. У него в гараже, прибор был подключен к электрощитку, в трехфазную розетку. Накануне ночью произошел скачек напряжения в электросети, погорела часть бытовухи, но самое ценное он - сварочный инвертер! Определяем причину неисправности сварочного инвертора Утром, друг пришел в гараж, и увидел что автомат в электрощите выключен, а при попытке включить его выбивает снова. Первым делом, я прозвонил электрическую цепь на контактах вилки питания, со включенным тумблером on/off. Между 2-мя фазами был коротыш. Я разобрал корпус инвертора. Внутри они имеет более 3-х плат, питание сначала проходит через плату фильтров, затем идет на плату выпрямителей, а она в свою очередь, закреплена на радиаторе корпуса. Проверяем выпрямитель сварочного инвертора Я отсоединил разъем от платы выпрямителей, еще раз проверил провод и плату фильтров - все ок. Значит проблема, по крайней мере, в пла
Оглавление

Всем привет!

Друг привез на ремонт мне профессиональный сварочный инвертер TIG для аргонной электродуговой сварки. У него в гараже, прибор был подключен к электрощитку, в трехфазную розетку. Накануне ночью произошел скачек напряжения в электросети, погорела часть бытовухи, но самое ценное он - сварочный инвертер!

Сварочный инвертор Tig
Сварочный инвертор Tig

Определяем причину неисправности сварочного инвертора

Утром, друг пришел в гараж, и увидел что автомат в электрощите выключен, а при попытке включить его выбивает снова.

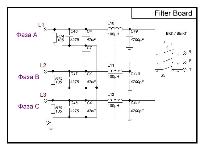
Входные цепи 3-х фазного сварочного инвертера
Входные цепи 3-х фазного сварочного инвертера

Первым делом, я прозвонил электрическую цепь на контактах вилки питания, со включенным тумблером on/off. Между 2-мя фазами был коротыш. Я разобрал корпус инвертора. Внутри они имеет более 3-х плат, питание сначала проходит через плату фильтров, затем идет на плату выпрямителей, а она в свою очередь, закреплена на радиаторе корпуса.

Проверяем выпрямитель сварочного инвертора

Я отсоединил разъем от платы выпрямителей, еще раз проверил провод и плату фильтров - все ок. Значит проблема, по крайней мере, в плате выпрямителя. Для проверки диодных сборок пришлось открутить плату от радиатора - их выводы расположены неудобно.

Выпрямитель сварочного инвертера
Выпрямитель сварочного инвертера

При проверке мультиметром я нашел 1-ну пробитую сборку. Выпаивать ее сложно, корпус ее практически лежит на печатной плате, а мощные выводы впаяны в разрезы в плате и пролиты большим количеством припоя. Я аккуратно, ножовочкой отпилил лапы пробитой диодной сборки.

При проверке цепей входного преобразователя дефектов обнаружено не было.

Зачистив плату от металлической стружки и очистив " отверстия " от припоя, я установил новую диодную сборку 26MB100A. Важно, сохранить значение высоты ее над платой неизменным!

После пайки нового компонента, я отдал прибор заказчику на проверку. Сварочник восстановлен и работает на благо бизнеса)

Всем спасибо за то что прочитали статью!

Читайте также материалы на канале:

Устройство импульсного блока питания

Дефектуем плохие конденсаторе на плате приемника (видео)

Тестируем OSA103 Осциллограф

настройка УМЗЧ при помощи осциллографа OSA103

Цифровой Осциллограф / Генератор/ Проверка трансформатора

Как правильно проверять радиостанции

Маломощные высокочастотные разъемы

А вы ремонтировали сварочные инверторы?

Пишите свое мнение в комментариях.

Ставьте лайк, подписывайтесь на канал , будет много интересных публикаций.