Добавить в корзинуПозвонить
Найти в Дзене

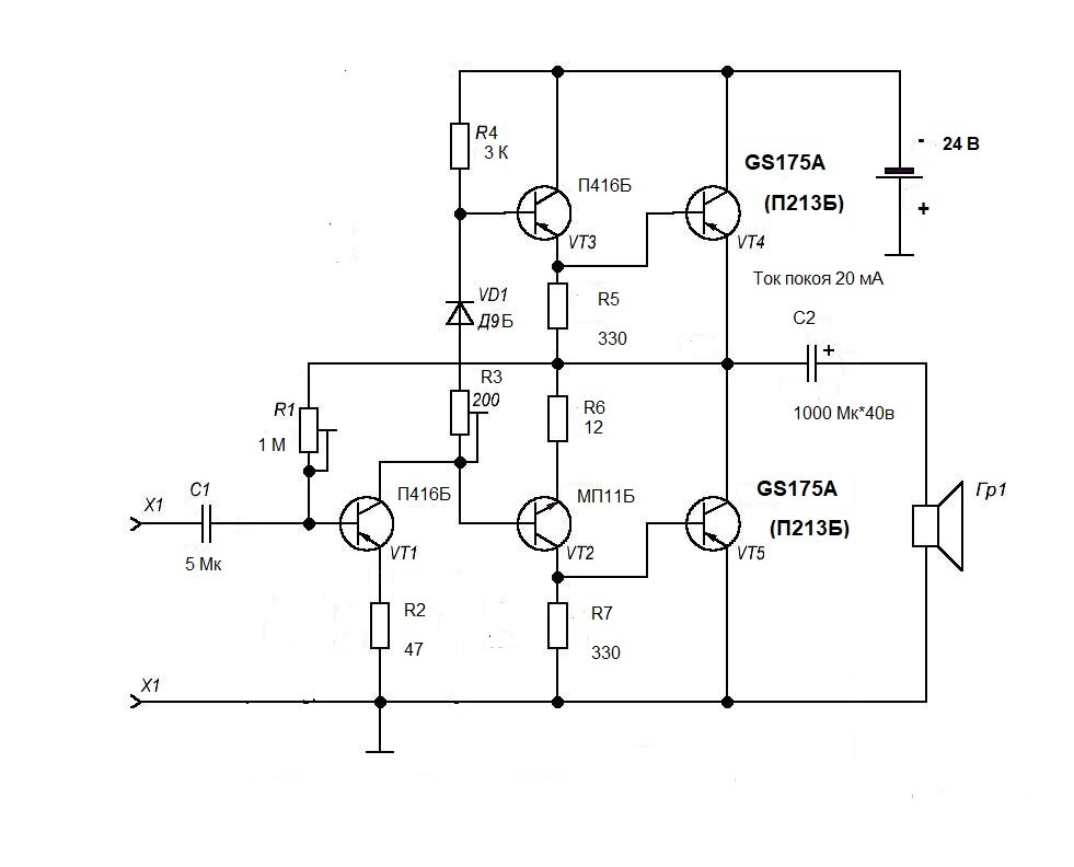
Для начинающих. УНЧ на германиевых транзисторах.

Доброго времени суток . Эту статью я решил написать, потому что на неё меня сподвиг мой подписчик. Он прислал мне схему и попросил ее зделать. Схема взята из просторов интернета и очень проста. Начнем с подбора деталей и главное найти выходные транзисторы, которые раньше применялись повсеместно. Транзисторы лежали долго и поэтому нужно сразу отформовать и пролудить их выводы , слава Богу се йчас полно флюсов. Канифоль я использую совсем мало , она больше загрязняет плату и мыть ее сложней. Следом подобрал конденсаторы Выводы их тоже пролудил. Теперь про резисторы , начал с двух подстроечных, лучше применить многооборотные китайский вариант, они стабильнее держат своё сопротивление чем другие, а здесь это очень ВАЖНО. Постоянные резисторы на 0,25 Ватт мощности можно использовать любого типа. Я храню их в пакетиках и заметил что так они меньше окисляются , но выводы все равно надо чистить. Я это делаю поелозив по ним маленьким ножичком ,что очень даже удобно. И конечно лужу , после эти

Доброго времени суток .

Эту статью я решил написать,

Всего 5 транзисторов.
Всего 5 транзисторов.

потому что на неё меня сподвиг мой подписчик. Он прислал мне схему и попросил ее зделать.

Схема взята из просторов интернета и очень проста.

Начнем с подбора деталей и главное найти выходные транзисторы, которые раньше применялись повсеместно.

Только вот мп11 я заменил на мп10, главное обращайте внимание на то что он n-p-n.
Только вот мп11 я заменил на мп10, главное обращайте внимание на то что он n-p-n.

Транзисторы лежали долго и поэтому нужно сразу отформовать и пролудить их выводы , слава Богу се йчас полно флюсов. Канифоль я использую совсем мало , она больше загрязняет плату и мыть ее сложней.

Следом подобрал конденсаторы

Вместо 5 мкФ использовал синий на 4,7 мкФ, а другой 1000 мкФ 35 вольт.
Вместо 5 мкФ использовал синий на 4,7 мкФ, а другой 1000 мкФ 35 вольт.

Выводы их тоже пролудил.

Теперь про резисторы , начал с двух подстроечных, лучше применить многооборотные китайский вариант, они стабильнее держат своё сопротивление чем другие, а здесь это очень ВАЖНО.

У меня к сожалению был только один на 200 Ом, а на 1Мом пришлось ставить такой красно- синий.
У меня к сожалению был только один на 200 Ом, а на 1Мом пришлось ставить такой красно- синий.

Постоянные резисторы на 0,25 Ватт мощности можно использовать любого типа.

Я храню их в пакетиках и заметил что так они меньше окисляются , но выводы все равно надо чистить. Я это делаю поелозив по ним маленьким ножичком ,что очень даже удобно.

И конечно лужу , после этих процедур они как и всё остальное запаиваются моментом, без танцев с бубном.

К тому же не придется искать нарушение контакта на плате , которую я нарисовал с помощью спринт лайоут и вытравил, но обнаружил ошибку вот в этом месте, ее пришлось исправить.

Здесь идёт подача минуса на коллекторы двух верхних транзисторов и никак иначе.Ненужную дорожку удобно удалил горячим паяльником, а перемычку сделал оловом.
Здесь идёт подача минуса на коллекторы двух верхних транзисторов и никак иначе.Ненужную дорожку удобно удалил горячим паяльником, а перемычку сделал оловом.
Это плата до исправления.
Это плата до исправления.

Здесь вот отрисовка , тоже потом исправил , извините фото тут ещё с ошибкой слева вверху. Надеюсь Вы разобрались. Так уж вышло что исправленное фото не сделал.

Плату обязательно лудите , так будет намного выше качество платы и гарантированно что схема заработает сразу.

Рисовал неплотно, детали чтобы поместились.
Рисовал неплотно, детали чтобы поместились.

Вот резисторы

Их тут мало на схеме и перед пайкой удобно доставать из пакетиков.
Их тут мало на схеме и перед пайкой удобно доставать из пакетиков.

Далее нарисовал для Вас детали прямо на плате , ошибиться нет думаю больше причин.

Кружки это маломощные транзисторы и все расположено прямо как на схеме.
Кружки это маломощные транзисторы и все расположено прямо как на схеме.

Первым делом паяю резисторы, вот так и диод д9

Д9 слева вверху , смотрите он запаян катодом кверху , только не перепутайте , это ВАЖНО.
Д9 слева вверху , смотрите он запаян катодом кверху , только не перепутайте , это ВАЖНО.

Сам д9 вот как выглядит

По схеме д9б, я поставил д9в , другого просто не нашёл.
По схеме д9б, я поставил д9в , другого просто не нашёл.

Следом запаял подстрочники.

Слева 1Мом, правее 200 Ом.
Слева 1Мом, правее 200 Ом.

Далее транзисторы соблюдая цоколевку .

Эмиттеры п416 отмечены черной или красной точкой.

На плате верхний транзистор и тот который внизу слева. Также на проводах припаял п213б и сделал радиаторы из крышек от банок.

Поверьте такой способ реально всегда выручает.

Плату проверял именно так с нехилым динамиком , мембрана которого ходила достаточно для громкого звука .
Плату проверял именно так с нехилым динамиком , мембрана которого ходила достаточно для громкого звука .

Вот полная сборка платы.

Выходной конденсатор положил на плату, лучше его приклеить чтоб не оторвался, это на случай если все будет в одном корпусе.
Выходной конденсатор положил на плату, лучше его приклеить чтоб не оторвался, это на случай если все будет в одном корпусе.

Вы знаете , даже сабвуфер на германии звучит как то интересно....словами не передашь, надо слышать.

На вход припаял вот такое гнездо жёлтое на проводах, оно отлично подходит под шнур с бананами.
На вход припаял вот такое гнездо жёлтое на проводах, оно отлично подходит под шнур с бананами.

На этом друзья и все. Рад если Вам понравилось и не забудьте.

Впереди будет ещё много интересного. С Вами Александр и видео я тоже сюда выложу , ведь кому то из Вас будет интересно как работает эта схема . Поэтому ПОДПИШИТЕСЬ если Вам не трудно и не пропустите все остальное.

С уважением Александр !