Добавить в корзинуПозвонить
Найти в Дзене

Микроволновый датчик

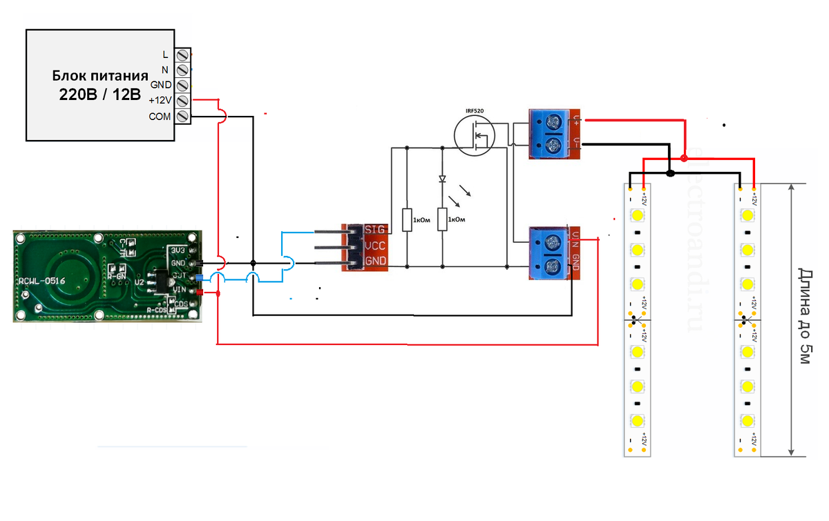
У меня пару картин подсвечены светодиодной лентой. Включаются от микроволнового датчика движения . Висят в коридоре. Получился очень хороший эффект. Проходя мимо них ночью они подсвечивают лестницу. Первая схема была собрана на ДД и реле времени. Схема рабочая. но с кучей недостатков. Слабое звено оказалось реле времени . Включение нагрузки через промежуточное реле, удары контактов в ночной тишине не самый приятный звук. Управление таймера предусмотрено от кнопки - пришлось после датчика устанавливать слаботочное реле и шунтировать его диодом. В общем и целом работает, но "так себе " конструкция. Решил заменить элементы. Использовал самый первый массово предложенный датчик движения на свч 3.2 ггц и транзисторный ключ. Бонусы которые я получил. Датчик 1. возможность установление фоторезистора 2. время удержание 2 с - вот для меня вполне - вполне. Потом идёт повторное включение . Для лестницы - вполне прилично. Электронный ключ отрабатывает входной сигнал 100 мА , держит нагрузку
Оглавление
Схема микроволнового датчика
Схема микроволнового датчика

У меня пару картин подсвечены светодиодной лентой. Включаются от микроволнового датчика движения . Висят в коридоре. Получился очень хороший эффект. Проходя мимо них ночью они подсвечивают лестницу.

Первая схема была собрана на ДД и реле времени. Схема рабочая. но с кучей недостатков. Слабое звено оказалось реле времени . Включение нагрузки через промежуточное реле, удары контактов в ночной тишине не самый приятный звук. Управление таймера предусмотрено от кнопки - пришлось после датчика устанавливать слаботочное реле и шунтировать его диодом. В общем и целом работает, но "так себе " конструкция.

реле времени и блок питания 12 вольт в монтажной коробке 80+80.
реле времени и блок питания 12 вольт в монтажной коробке 80+80.

Решил заменить элементы. Использовал самый первый массово предложенный датчик движения на свч 3.2 ггц и транзисторный ключ.

Бонусы которые я получил.

Датчик

1. возможность установление фоторезистора

2. время удержание 2 с - вот для меня вполне - вполне. Потом идёт повторное включение . Для лестницы - вполне прилично.

Электронный ключ

отрабатывает входной сигнал 100 мА , держит нагрузку .

Обзор микроволнового датчик движения RCWL-0516

Это плата работает без вмешательства домашнего умельца, но на ней есть места для хулиганства. Разработчики сделали наскальные надписи, чтоб можно было попаять

R-GN — чтобы уменьшит диапазон срабатывания с 9 до 5 метров, необходимо припаять резистор на 1 мОм.
C-TM — время повторного запуска, по умолчанию 2 секунды, чтобы увеличить время срабатывания, необходимо припаять конденсатор. При установке дополнительно конденсатора С12 (маркировка на плате Т+) ёмкостью 10 нФ длительность составит 50...60 с, а с конденсатором ёмкостью 100 нФ — 500...600 с.


R-CDS — место для установки резистора, необходимый для регулировки срабатывания фоторезистора
CDS — место для установки светозависимого резистора или фоторезистора, модуль будет работать только в темноте.

Короче

из всех мною распробованных датчиков ( 4 шт) этот наиболее лучший.

Ключ на МОП транзисторе IRF 520.

Хорошая альтернатива реле с номиналом"катушки" в широких пределах

Если ток в нагрузке превышает 1А, необходимо установить дополнительный радиатор.

Характеристики:

  • Используемый транзистор: IRF520N
  • Максимальное напряжение нагрузки: 24 В
  • Максимальный ток нагрузки 5 А:
  • Управляющее напряжение: 3-5В
  • Размеры: 33х25 мм

Подключение нагрузки

Использование ключа освобождает от кучи деталей, обвязывающих реле , с учётом деградирования со временем потребления тока, ключ очень удобен.

В статье рассмотрены подключения нагрузки через релейные модули

Имея малые размеры и отсутствие необходимости "дырявить" поверхность, такая схема позволяет скрытно установить датчик для декоративной подсветки