Добавить в корзинуПозвонить
Найти в Дзене

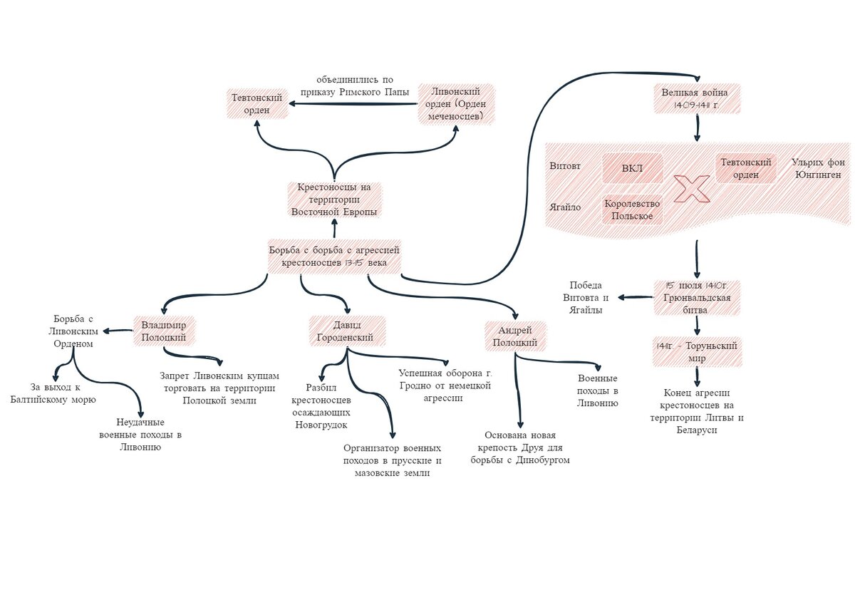
Схема ответа на 1 вопрос 5 билета экзамена по истории Беларуси 9 класс

Борьба с агрессией крестоносцев в XIII–XV вв.: Владимир Полоцкий, Давыд Городенский, Андрей Полоцкий, «Великая война» и Грюнвальдская битва. Полный урок можно найти тут - https://istoriyarepetitor.net.by/Билет-№5

Борьба с агрессией крестоносцев в XIII–XV вв.: Владимир Полоцкий, Давыд Городенский, Андрей Полоцкий, «Великая война» и Грюнвальдская битва.

Полный урок можно найти тут - https://istoriyarepetitor.net.by/Билет-№5