Добавить в корзинуПозвонить
Найти в Дзене
РадиоЛоцман

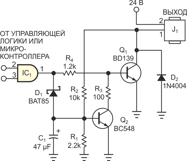
Выход с открытым коллектором обеспечивает безотказную работу

Общепринятая практика для устройств управления в промышленных приложениях – использование цифровых выходов с открытым коллектором. Используя такие выходы, можно коммутировать такие нагрузки, как реле, лампы, соленоиды и нагреватели. Одной из проблем, присущих выходным каскадам этого типа, является замыкание выхода на шину питания (часто 24 В), что может вывести из строя выходной транзистор, если он не имеет защиты. Самый простой подход к решению этой проблемы – использование предохранителя. Однако у этого метода есть недостаток: предохранитель нужно заменять после того, как он перегорит. Термисторы с положительным температурным коэффициентом (самовосстанавливающиеся) часто слишком медленны, чтобы защитить транзистор от короткого замыкания. Другая возможность основана на использовании в качестве переключающего элемента источника тока. Этот способ безопасен и прост, но в аварийном режиме схема выделяет тепло. Если номинальная мощность и охлаждение транзистора недостаточны, он выходит из

Общепринятая практика для устройств управления в промышленных приложениях – использование цифровых выходов с открытым коллектором. Используя такие выходы, можно коммутировать такие нагрузки, как реле, лампы, соленоиды и нагреватели. Одной из проблем, присущих выходным каскадам этого типа, является замыкание выхода на шину питания (часто 24 В), что может вывести из строя выходной транзистор, если он не имеет защиты. Самый простой подход к решению этой проблемы – использование предохранителя. Однако у этого метода есть недостаток: предохранитель нужно заменять после того, как он перегорит. Термисторы с положительным температурным коэффициентом (самовосстанавливающиеся) часто слишком медленны, чтобы защитить транзистор от короткого замыкания. Другая возможность основана на использовании в качестве переключающего элемента источника тока. Этот способ безопасен и прост, но в аварийном режиме схема выделяет тепло. Если номинальная мощность и охлаждение транзистора недостаточны, он выходит из строя из-за перегрева. Схема на Рисунке 1 демонстрирует еще один простой подход к реализации отказоустойчивой защиты таких коммутационных устройств.

Основная функция схемы заключается в отключении транзистора, когда напряжение на коллекторе превышает заданное значение. В нормальных условиях транзистор Q1 при включении должен насыщаться, и напряжение между его коллектором и землей должно быть ниже 0.2 В. При коротком замыкании на выходе J1 или в случае, если сопротивление нагрузки ниже допустимого, напряжение на коллекторе Q1 возрастает, так как ток, поступающий от управляющей логики через резистор R4, слишком мал для насыщения транзистора Q1. Если коллекторное напряжение Q1 достигает напряжения переключения базы транзистора Q2, Q2 включается, а Q1 выключается. Эту точку переключения можно настроить с помощью делителя напряжения R1-R2. Теперь напряжение на коллекторе Q1 повышается до 24 В, а выход остается в закрытом состоянии. Для сброса схемы нужно подать низкий логический уровень на вход сигнала управляющей логики. Тогда диод Шоттки D1 смещается в прямом направлении и, соответственно, разряжает конденсатор C1 и выключает транзистор Q2. Когда уровень входного управляющего сигнала снова становится высоким, транзистор Q2 во время зарядки конденсатора C1 остается в выключенном состоянии. Если выход транзистора Q1 не перегружен, он снова насыщается и остается открытым. В случае замыкания выхода на шину питания или его перегрузки, Q1 включается только во время зарядки конденсатора C1; по истечении этого времени транзистор Q2 выключает Q1. Максимальный ток нагрузки зависит от сопротивления резистора R4, выходного напряжения управляющей логики и коэффициента передачи тока транзистора Q1.

Читать далее здесь (оригинал статьи) https://www.rlocman.ru/shem/schematics.html?di=657355