Добавить в корзинуПозвонить
Найти в Дзене
Заметки мечтателей

На что следует обратить внимание для осознанного выбора будущей профессии. Уникальный метод.

Тема выбора профессии, по моему мнению, не может быть освещена в одной статье. В статье "Решили сменить одну профессию на другую - ничего страшного. Личный опыт", постаралась Вам объяснить три основных критерия выбора своей будущей профессии, которые я выделила для себя лично: 1. Профессия должна Вас «прокормить» в будущем, т.е. данная профессия высокооплачиваема и на рынке труда большой спрос на специалистов данного профиля. 2. Профессия должна Вам нравиться. Данная профессия может быть и не особо востребована на рынке труда, быть творческой направленности. Но именно развитие в данной профессии приносит Вам моральное удовольствие и у Вас есть желание учиться и развиваться в данном направлении. 3. Профессия «Где выучусь и ладно». Это студенты, которые не смогли определиться с будущей профессией и просто учатся, где проще учиться. Лично мое мнение, что в дальнейшем, в более зрелом возрасте большинство таких студентов переучиваются на специальности, подходящие под первый и второй пункт.

Тема выбора профессии, по моему мнению, не может быть освещена в одной статье. В статье "Решили сменить одну профессию на другую - ничего страшного. Личный опыт", постаралась Вам объяснить три основных критерия выбора своей будущей профессии, которые я выделила для себя лично:

1. Профессия должна Вас «прокормить» в будущем, т.е. данная профессия высокооплачиваема и на рынке труда большой спрос на специалистов данного профиля.

2. Профессия должна Вам нравиться. Данная профессия может быть и не особо востребована на рынке труда, быть творческой направленности. Но именно развитие в данной профессии приносит Вам моральное удовольствие и у Вас есть желание учиться и развиваться в данном направлении.

3. Профессия «Где выучусь и ладно». Это студенты, которые не смогли определиться с будущей профессией и просто учатся, где проще учиться. Лично мое мнение, что в дальнейшем, в более зрелом возрасте большинство таких студентов переучиваются на специальности, подходящие под первый и второй пункт.

Если бы меня, с моим жизненным опытом вернули на 21 год назад и спросили: кем ты хочешь стать в будущем?

Я бы отметила два направления:

1. Учитель истории или учитель иностранных языков (в школе был большой интерес к данным предметам);

2. Юрист (мама работает с детьми, попавшими в трудную жизненную ситуацию, всегда хотелась бороться за права и безопасность детей).

Точно я бы не выбрала следующие направления:

1. Медицина (очень большая ответственность за жизнь и здоровье людей, в школе не любила химию);

2. Экономика (очень монотонная работа, требующая колоссального внимания (я очень рассеянная могла сделать нелепую ошибку в решении примера, хотя логику решения понимала без проблем));

Итак, все же, делать выбор какая профессия Вам более всего подойдет нужно и лучше данный вопрос решать максимально осознанно.

Я не отрицаю: можно будет перевестись со специальности на специальность, можно выучиться на одну специальность, а работать по другой (переучиться). Я, к примеру, работая преподавателем, получала еще и педагогическое образование, закончила магистратуру. И, честно напишу, лучше выучиться один раз и развиваться в выбранном направлении, нежели быть в вечном поиске себя.

В каком возрасте можно озадачиться вопросом о своем образовании?

Ответ очень прост: чем раньше, тем лучше.

Профессионально ориентационная работа приемной комиссии направлена на 8-11 классы. На мой взгляд, это очень поздно, так как одним из способов замотивировать себя (своего ребенка) на обучение в школе – это мотивация на получение нужной и интересной профессии в дальнейшем.

Если ребенок с первого класса говорит своим родителям, кем он мечтает стать, не стоит смотреть на ее идеи с иронией, мол «десять раз еще передумаешь» или «сначала читать научись, а потом мечтай о профессии» или «да куда тебе? Ты же троечник». Так Вы наоборот оттолкнете его от интереса к учебе и прививаете ему чувство разочарования в самом себе. Поддержка в данном вопросе всегда должна идти из семьи.

Что нужно, для понимания того, кем ты хочешь стать? Существует множество тестов на выявление профессиональных предпочтений школьника, не считаю их слишком эффективными.

Предложу свой метод, более интересный. Данной методике, нас как тьюторов, обучали в магистратуре. На самом деле идея очень интересная.

Заведите папку под названием «Я и моя будущая профессия».

Для чего нужна данная папка? Для сбора и систематизации информации, но не спешите ее собирать.

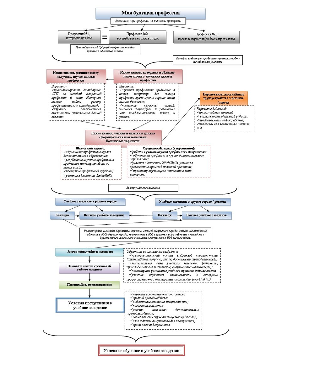
Первоначально оформите майндмэппинг – это специфическая диаграмма связей, известная также как интеллект-карта, карта мыслей или ассоциативная карта – метод структуризации концепций с использованием графической записи.

Я представлю Вашему вниманию свой вариант майндмэппинг диаграммы, он рассчитан на учеников 7-11 классов. Вы можете нарисовать свой вариант данной оформление мыслей на тему «Моя будущая профессия», можете взять за основу представленный в статье вариант.

Лучше всего рисовать от руки, не стоит делать «неописуемую красоту» на компьютере, главное чтобы голова была свежа и мысль была четкой и понятной для Вас.

Представленный рисунок состоит из двух основных секций:

1. Необходимо выписать три профессии: а) востребована на рынке труда; б) интересна Вам; в) проста в усвоении (по Вашему мнению). Вы можете выписать для себя хоть 15 профессий, это Ваше право.

Каждую профессию продумайте по следующим пунктам:

а) Какие знания, которыми я обладаю, помогут мне в изучении данные профессии. Тут необходимо задуматься какие успехи в учебе у меня? Как пример, стать хорошим программистом нужно знать математику (логическое мышление), иностранный язык, основы информатики. Определите, какие бы дополнительные занятия Вы хотели посещать, чтобы попробовать себя в выбранной профессии.

б) Какие знания, умения и навыки я должен сформировать самостоятельно. Никогда не сдавайся! Вернемся к примеру с программистом. Если Вы поняли что все плохо с математикой и английским языком, это не значит, что все плохо с логикой, просто начните более углубленно их изучать (репетиторы, видеоуроки в Интернете и т.д.), и возможно дело пойдет на лад.

в) Какие знания, умения я смогу получить, изучая данные профессию. Тут Вы должны понять: чему Вас научат в учебном заведении, для этого и существуют стандарты специальности, чтобы не только по ним учить, но и абитуриентам знать чему их научат. Естественно задумайтесь о расширении своих профессиональных знаний.

2. Выбор учебного заведения. Рассмотрите несколько вариантов обучения для каждой специальности, как в колледже, так и в высшем учебном заведении. Вариантов получить желаемую профессию очень много: можно поступить в колледж в родном городе, а потом выучиться заочно ВУЗе в другом городе. Абитуриенты из областных городом приезжают в провинциальные города, для получения специальности, которая им нравится, так как в родном городе в колледжах на нее высокий конкурс и мало шансов на поступление.

Не стоит гоняться за престижным статусом учебного заведения. Как пример, из всех колледжей Ярославской области выпускающих специалистов по направлению «Туризм» я бы на первое место поставила Педагогический колледж города Углич. Для данной специальности выделено отдельное здание, в котором есть свой музей Петуха (шикарный музей), где студенты отрабатывают навыки создания и проведения экскурсий, разработки анимационных программ, мастер-классов и т.д. Сам колледж является площадкой для проведения региональных отборочных чемпионатов World Skills. Неоднократно получали дополнительное финансирование для приобретения нового оборудования (ноутбуки, модемы и т.д.).

Принципы выбора учебного заведения я прописала в своей графической диаграмме.

Помимо создания самого рисунка, собирайте нужную информацию про специальности: личную аналитику своих достижений и успехов в учебе, первый опыт профессиональных проб (даже если Вы решили стать поваром и пожарили дома блинчики, напишите об этом несколько слов для себя самого), определите кружки профильного интереса для посещения. Сделайте распечатку стандартов специальности, ознакомьтесь с ней. Составьте свою оценку перспективы трудоустройства по специальностям. Определите из всех своих выписанных специальностей 2-3, которые Вам интересны и определяйтесь с выбором учебного заведения.