Найти в Дзене
Гипермышление

Матричный метод мышления: приемы, примеры и результаты

Из этого выпуска вы узнаете как избавиться от трупа, загляните в косметичку, слетаете туда и обратно, т.е. разделите целое на части и узнаете часть какого целого вы держите сейчас в руках. Внимание! Конкурсная работа.
Победитель получит приз в виде книги от автора и автомата! Бывает в жизни волшебство, оно приходит в Рождество! Продолжается конкурс работ по приемам Гипермышления, и я бы хотел представить еще одну работу, которая может быть образцом выполнения приемов. Выводы делайте сами, смысл приходит, когда работает мысль. Прием первый - карта мышления. Это в качестве разминки, для того, чтобы показать комплиментарность двух методов. Карта мышления (MindMap)
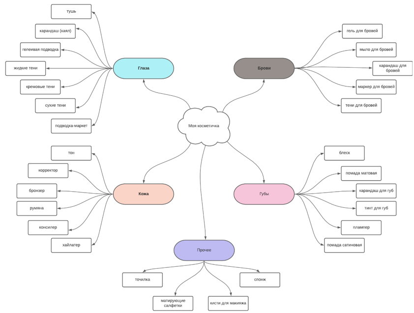
Моя косметичка
Шаг 1. Моя косметичка
Шаг 2. Конечно здесь хочется отметить не только преимущества, но и недостатки MindMap, а именно:
- безразмерность - это как всегда "продолжение достоинств";
- отсутствие стандарта - когда у каждого своя структура и свой формат;
- сложность передачи смысла - описание явления, а что дальше?;
Оглавление

Из этого выпуска вы узнаете как избавиться от трупа, загляните в косметичку, слетаете туда и обратно, т.е. разделите целое на части и узнаете часть какого целого вы держите сейчас в руках.

Внимание! Конкурсная работа.
Победитель получит приз в виде книги от автора и автомата!

Бывает в жизни волшебство, оно приходит в Рождество!

Продолжается конкурс работ по приемам Гипермышления, и я бы хотел представить еще одну работу, которая может быть образцом выполнения приемов. Выводы делайте сами, смысл приходит, когда работает мысль.

Прием первый - карта мышления. Это в качестве разминки, для того, чтобы показать комплиментарность двух методов.

Карта мышления (MindMap)
Моя косметичка
Шаг 1.

Моя косметичка
Шаг 2.

-2

Конечно здесь хочется отметить не только преимущества, но и недостатки MindMap, а именно:
- безразмерность - это как всегда "продолжение достоинств";
- отсутствие стандарта - когда у каждого своя структура и свой формат;
- сложность передачи смысла - описание явления, а что дальше?;
- авторство - не укладывается сразу в голове, нужно объяснение;
- нет системы - не заменяет системного анализа и синтеза.

Прием ДАЛЕТ- матрица генерации идей
Вопрос: как можно избавиться от трупа?

-3

Прием БЕТ – матрица деления целого на части
Целое: проведение фотосессии

-4

Прием ВАВ – построение надсистемы
Рассматриваемая ситуация: проведение фотосессии

-5

Выводы и инсайты:

- Оказывается, гораздо проще быть креативным в тех сферах, где ты хорошо разбираешься или в тех, которые являются для тебя «болями» и о которых ты много подсознательно размышляешь;

- Визуализация оказалась для меня самым простым заданием, поскольку у меня образное мышление и даже когда я формулирую идеи в формате текста, то обычно представляю какую-то картинку;

- Мне кажется, что, если применять эти матрицы посредственно к одному и тому же вопросу, то можно значительно расширить свои границы представления о нем.

#Д'яМа
2023/01/07

p.s.
и конечно же мотивирующая картинка

-6