Добавить в корзину
Позвонить
Найти в Дзене
Войти
Вывод некоторых формул
23 подписчика
Подписаться
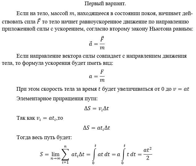
Вывод формулы кинетической энергии.
11 января 2023
11 янв 2023
877
~1 мин
Вывод формулы кинетической энергии.
Вывод формулы кинетической энергии.
...
Читать далее
Вывод формулы кинетической энергии.
1
2337875327.1223.1779328999129.66625