Найти в Дзене
Войти
Репетитор по истории
13 подписчиков
Подписаться
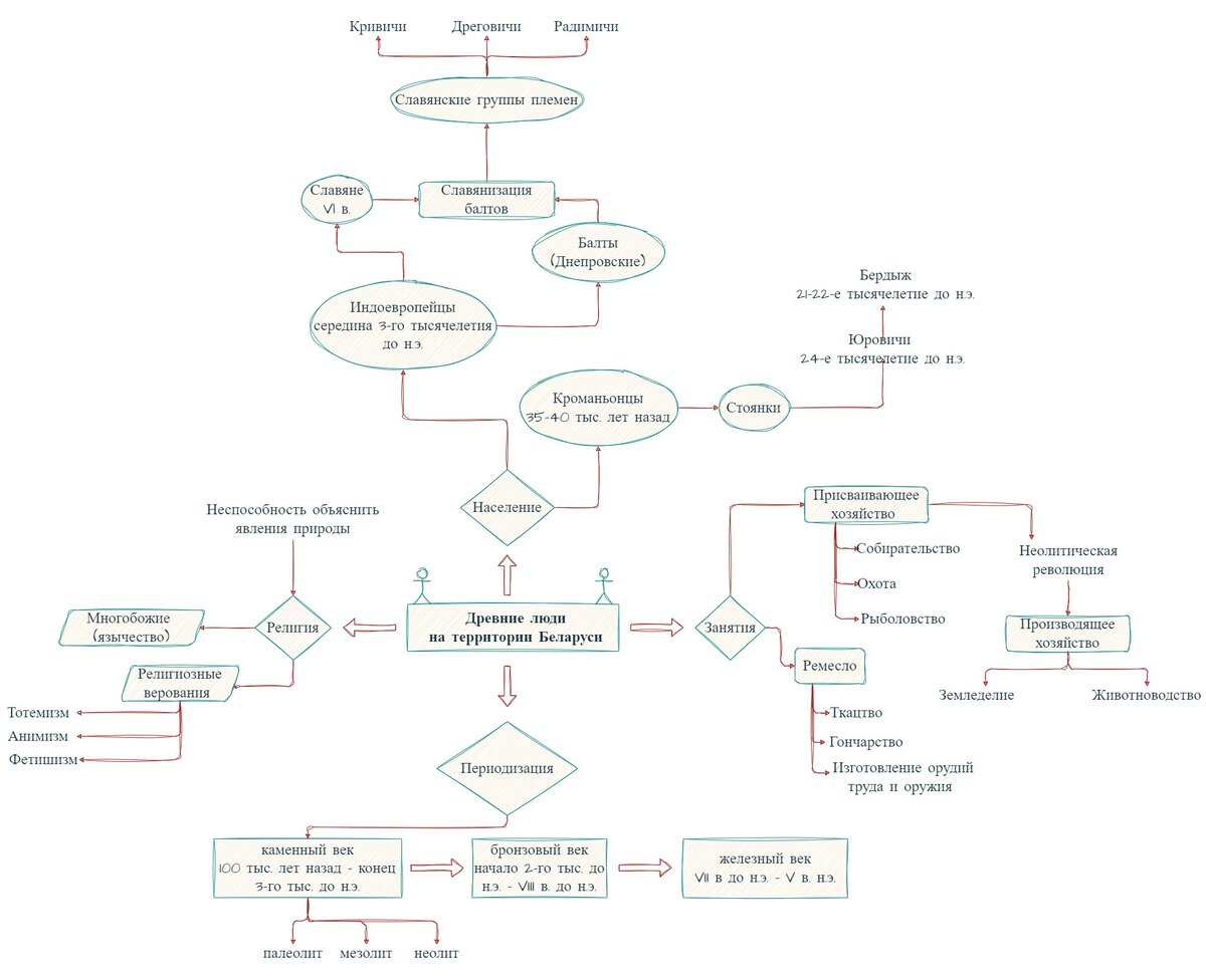
Схема ответа на 1 вопрос 1 билета экзамена по истории Беларуси
10 января 2023
10 янв 2023
53
~1 мин
Видеоурок по данной схеме - https://youtu.be/fXandooqcuU
Видеоурок по данной схеме - https://youtu.be/fXandooqcuU
...
Читать далее
Видеоурок по данной схеме -
https://youtu.be/fXandooqcuU
10
Игры в Дзене. Запускайте и играйте прямо здесь
Перейти