Найти в Дзене
Байки про педальки

Типовые варианты использования операционного усилителя [Часть 2] (30)

Предыдущая часть
Неинвертирующий усилитель. Или же усилитель в неинвертирующем включении. Который в полном выглядит так: Сигнал подается на неинвертирующий вход.
Выход через резистор R2 подключен к инвертирующему входу.
Инвертирующий вход подключен через резистор R1 на землю (минус питания).
В таком подключении сигнал на выходе Vout будет равен входному Vin * (1+(R2/R1)).
Видно, что амплитуда на выходе будет не меньше, чем на входе. И так же видно, что чем больше сопротивление R1 и чем меньше сопротивление R2 - тем ближе к единице наш коэффициент усиления.
Если R2 уменьшить до нуля, а R1 - увеличить до бесконечности (так что ток через него не потечет вовсе и можно считать что это обрыв цепи), то как раз и получится единичное усиление и схема неинвертирующего буфера из статьи (29).
Неинвертирующее включение - основа практически всех овердрайвов/дисторшенов и прочих перегрузов.
Видно, что сигнал идёт не неинвертирующий вход, между выходом и инвертирующим входом у нас расположены посто

Предыдущая часть
Неинвертирующий усилитель. Или же усилитель в неинвертирующем включении. Который в полном выглядит так:

Сигнал подается на неинвертирующий вход.
Выход через резистор R2 подключен к инвертирующему входу.
Инвертирующий вход подключен через резистор R1 на землю (минус питания).

В таком подключении сигнал на выходе Vout будет равен входному Vin * (1+(R2/R1)).
Видно, что амплитуда на выходе будет не меньше, чем на входе. И так же видно, что чем больше сопротивление R1 и чем меньше сопротивление R2 - тем ближе к единице наш коэффициент усиления.
Если R2 уменьшить до нуля, а R1 - увеличить до бесконечности (так что ток через него не потечет вовсе и можно считать что это обрыв цепи), то как раз и получится единичное усиление и схема неинвертирующего буфера из статьи (29).

Неинвертирующее включение - основа практически всех овердрайвов/дисторшенов и прочих перегрузов.

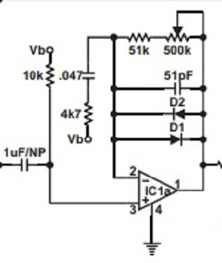
Берем, к примеру, тюбскример
Берем, к примеру, тюбскример

Видно, что сигнал идёт не неинвертирующий вход, между выходом и инвертирующим входом у нас расположены постоянный резистор на 51 килоом и переменный резистор на 500 килоом (это как раз регулятор гейна) и с инвертирующего входа на землю (в данном случае она обозначена Vb) подключен резистор на 4,7 килоома. В схеме есть ещё конденсаторы и диоды, но пока проигнорируем их.
Получаем схему, где R1=4.7 килоома. А R2 может изменяться от 51 килоом до 551 килоома, таким образом усиление в данном случае будет меняться от (1+51/4,7) = 11.85 до (1+551/4,7) = 118,23

Правда диоды D1 и D2 не дадут получить такое большое усиление по амплитуде, а конденсаторы на 47 нанофарад и 51 пикофарад изменят усиление на низких и высоких частотах, но это будет совсем другая история....

Подобные участки схемы можно встретить в подавляющем большинстве бустеров или перегрузов, например OCD:

Фрагмент схемы OCD
Фрагмент схемы OCD

Тут роль R2 выполняет связка регулятора гейна (1 мегаом) и постоянного резистора на 18 килоом, а в роли R1 выступает резистор, обозначенный как R4, на 2.2 килоома. Соответственный диапазон усиления любопытные могут посчитать самостоятельно.

Аналогичным образом устроен Proco Rat:

Фрагмент схемы ProcoRat
Фрагмент схемы ProcoRat

и пожалуй хватит на сегодня примеров, имъ же нѣсть числа...

Большим плюсом неинвертирующего включения операционного усилителя является тот факт, что таким образом легко получить большое входное сопротивление, что сильно востребовано в гитарных педалях.

Следующая часть