Добавить в корзинуПозвонить
Найти в Дзене
Двойной английский

Лайфхаки для задания 11 в ЕГЭ 2023 по английскому (второе задание раздела Чтение)

Для начала я бы хотела сказать об изменениях оценивания этого задания. В ЕГЭ 2023 за задание 11 будут давать три балла. Всего. Но каждая неверная цифра в цепочке ответа будет отнимать один балл. Так что ошибки в этом задании стали очень «дорогими». Имеет смысл хорошо подготовиться. В чем я и хочу вам помочь. При нехитром анализе заданий этого типа в Открытом Банке Заданий ФИПИ можно составить список типичных частей предложений, которые надо вставить. Они могут начинаться с Варианты с that, which, who и V-ing При вставке этих вариантов следует обратить внимание, есть запятые в тексте вокруг пробела или их нет. Алгоритм анализа приведен в схеме ниже. Комментарии к схеме That в значении «который» That в значении «который» может стоять только в ограничительных относительных придаточных предложениях (defining relative clauses). Но вам это необязательно запоминать. J Главное – помнить, что такие предложения никогда не выделяются запятыми. Таким образом, если анализируемый пробел не выделен
Оглавление

Для начала я бы хотела сказать об изменениях оценивания этого задания. В ЕГЭ 2023 за задание 11 будут давать три балла. Всего. Но каждая неверная цифра в цепочке ответа будет отнимать один балл. Так что ошибки в этом задании стали очень «дорогими». Имеет смысл хорошо подготовиться. В чем я и хочу вам помочь.

При нехитром анализе заданий этого типа в Открытом Банке Заданий ФИПИ можно составить список типичных частей предложений, которые надо вставить. Они могут начинаться с

  • that в значении «который»,
  • that в значении «что»,
  • which,
  • who,
  • participle I (V-ing),
  • but,
  • as well as,
  • than.
Самое сложное - это выбор из нескольких похожих вариантов.
Самое сложное - это выбор из нескольких похожих вариантов.

Варианты с that, which, who и V-ing

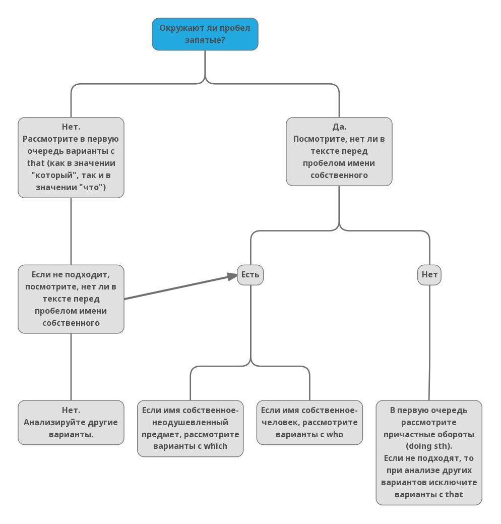
При вставке этих вариантов следует обратить внимание, есть запятые в тексте вокруг пробела или их нет. Алгоритм анализа приведен в схеме ниже.

Схемы выбора ответа в Задании 2 Чтение ЕГЭ по английскому.
Схемы выбора ответа в Задании 2 Чтение ЕГЭ по английскому.

Комментарии к схеме

That в значении «который»

That в значении «который» может стоять только в ограничительных относительных придаточных предложениях (defining relative clauses). Но вам это необязательно запоминать. J Главное – помнить, что такие предложения никогда не выделяются запятыми. Таким образом, если анализируемый пробел не выделен запятыми, рассмотрите варианты начинающиеся с that в значении «который».

That в значении «что»

Пример для ясности:

… federal funds …have supported the gallery’s work, ensuring THAT the gallery is open daily and free of charge

…федеральные средства…поддерживали работу галереи, гарантируя, ЧТО галерея открыта каждый день и бесплатна.

Придаточные предложения, начинающиеся с союза «что», как в предложении выше, в английском языке также никогда не выделяются запятыми. Здесь как и выше, если анализируемый пробел не выделен запятыми, рассмотрите варианты начинающиеся с that в значении «что».

Which

Определительное придаточное предложение, начинающееся с which, может как выделяться запятыми, так и не выделяться. Но если в тексте главное слово (на которое ссылается which) является именем собственным, или иначе названием, неодушевленного предмета, и пробел выделен запятыми, то стоит для такого пробела рассмотреть варианты с which.

Who

Та же история с who. Определительное придаточное предложение с who может и выделяться запятыми, и не выделяться. Но главное слово в тексте, к которому относится who, всегда обозначает человека или людей. Если это слово является именем собственным, и пробел выделен запятыми, то стоит для такого пробела рассмотреть варианты придаточных с who.

Participle I (V-ing)

Причастие I или «ing-овая форма глагола» может стоять в начале причастного оборота. Такие обороты, как правило, выделяются запятыми. То есть для пробелов, выделенных запятыми, стоит рассмотреть части предложений, начинающиеся с V-ing.

Варианты с but, as well as и than

But

Мне самой странно, что я это пишу, но некоторые ученики этого не понимают. Если вы вставляете часть предложения, начинающуюся с but, помните, что у вас должно получиться противопоставление:

  • либо «положительный аспект, but отрицательный аспект»,
  • либо «отрицательный аспект, but положительный аспект».

По правилам перед but должна стоять запятая, но это правило часто не соблюдается.

As well as

Противоположная ситуация с as well as. Часть предложения, начинающая с as well as, должна продолжать логику повествования:

  • либо «положительный аспект as well as положительный аспект»,
  • либо «отрицательный аспект as well as отрицательный аспект».

Than

Перед частью предложения, начинающийся с than, обязательно должно быть прилагательное или наречие в сравнительной степени.

Давайте рассмотрим эти рекомендации на примере из открытого банка заданий ФИПИ:

Arizona’s world class cruise

Spectacular Canyon Lake is situated in the heart of the Superstition Mountains in Arizona, giving home to the Dolly Steamboat. The Dolly Steamboat, A _______________________, now cruises the secluded inner waterways of this beautiful lake. It is worth exploring this favourite destination of President Theodore Roosevelt who declared, “The Apache Trail and surrounding area combines the grandeur of the Alps, the glory of the Rockies, the magnificence of the Grand Canyon and then adds something B _______________________.” You will marvel as you travel up to the national forest, which provides the most inspiring and beautiful panorama C _______________________. Every trip brings new discoveries of rock formations, geological history, and the flora and fauna distinct to the deserts of Arizona.

Once aboard the Dolly Steamboat, you may view the majestic desert big horn sheep, bald eagles and a host bird of other wildlife, water fowl, D _______________________. Experience the unique sound harmony that is created by the waters of Canyon Lake. Stretch out and relax at one of the tables or stand next to the railings on the deck. There is plenty of leg room on the Dolly. You will get a unique chance to listen to the captain E _______________________.

All the passengers are treated with outstanding service and personal attention to every need. Feel free to ask questions, move about and mingle with the crew. So enjoy an unforgettable vacation cruise and see F _______________________ like a ride on Arizona’s Dolly Steamboat.

1. that none of the others have

2. who pays much attention to children’s safety

3. continuing a tradition of cruising since 1925

4. hovering over the magnificent lake

5. that nature has ever created in the wild

6. who retells the legends of the mysterious past

7. for yourself why there is nothing quite

Сначала хочу сказать про вариант 7. Этот отрывок явно не самостоятельный, поэтому он не будет стоять в запятых.

Пробел A. Пробел выделен запятыми, перед ним – имя собственное. Здесь возможны which и причастные обороты. Which в списке нет, но есть два причастных оборота. По смыслу подходит «continuing a tradition of cruising since 1925».

Пробел B. Пробел не выделен запятыми, значит надо в первую очередь рассмотреть that. Таких два. По смыслу подходит «that none of the others have». Примерим вариант 7 – не подходит.

Пробел С. Пробел без запятых, проверяем оставшийся that – вариант 5. Подходит. Примерим на всякий случай 7 – не подходит.

Пробел D. Отделен запятой – проверяем оставшийся причастный оборот «hovering over the magnificent lake». По смыслу подходит.

Пробел E. Запятых нет и пробел стоит после «the captain», значит надо рассмотреть варианты, начинающиеся с who. Подходит «who retells the legends of the mysterious past». Примерим 7 – не подходит.

Пробел F. Осталось два варианта: 2 - «who pays much attention to children’s safety» и 7 - «for yourself why there is nothing quite». Подходит вариант 7.

Вот и все.

Если статья была полезной, ставьте "Нравится". Это поможет большему количеству ЕГЭшников.

Подписывайтесь на канал здесь :)