Добавить в корзинуПозвонить
Найти в Дзене
miti-mti

NE555 в качестве источника двухполярного напряжения

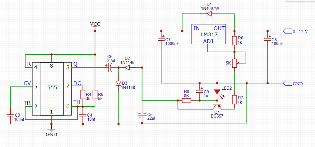
доброго времени суток, друзья)) в этой статье я расскажу вам про один из способов использования всеми известного таймера NE555 и многих других с маркировкой 555. суть в чём? иногда в схеме требуется отрицательное питание, например для некоторых операционных усилителей или для смещения LM317 чтобы регулировать выходное напряжение до нуля. например как в схеме блока питания на микросхеме LM317 c возможностью опускать напряжение до нуля. в этой схеме не мало важным будет это настроить сопротивление R7 для максимально широкого диапазона выходного напряжения, даже наверное лучше поставить подстроечный резистор и выставить на нём минимальную точку при нулевом напряжении на выходе блока питания. но вернёмся к преобразователю, максимальный выходной ток у микросхему 555 не такой и уж большой, всего 200мА. поэтому сильно нагружать её не стоит. максимальное напряжение 555 таймера 16V и это надо учитывать при построении схемы, либо использовать подобный преобразователь в схемах с напряжением не п
схема источника двухполярного питания
схема источника двухполярного питания

доброго времени суток, друзья)) в этой статье я расскажу вам про один из способов использования всеми известного таймера NE555 и многих других с маркировкой 555.

суть в чём? иногда в схеме требуется отрицательное питание, например для некоторых операционных усилителей или для смещения LM317 чтобы регулировать выходное напряжение до нуля. например как в схеме блока питания на микросхеме LM317 c возможностью опускать напряжение до нуля.

-2

в этой схеме не мало важным будет это настроить сопротивление R7 для максимально широкого диапазона выходного напряжения, даже наверное лучше поставить подстроечный резистор и выставить на нём минимальную точку при нулевом напряжении на выходе блока питания.

но вернёмся к преобразователю, максимальный выходной ток у микросхему 555 не такой и уж большой, всего 200мА. поэтому сильно нагружать её не стоит.

максимальное напряжение 555 таймера 16V и это надо учитывать при построении схемы, либо использовать подобный преобразователь в схемах с напряжением не превышающим 15 вольт. также конденсаторы С6 и С5 должны быть рассчитаны на напряжение в двое большее чем напряжение питания.

спасибо что дочитали до конца, извините что статья маленькая) в конце концов суть этой статьи не в том повторять в точности эти схему, а скорее как сама идея использования таймера 555. ставьте лайки, пишите в комментах что не так, иногда дельные замечания попадаются))