Добавить в корзинуПозвонить
Найти в Дзене

Моделирование геостратегических понятий и схем - №5

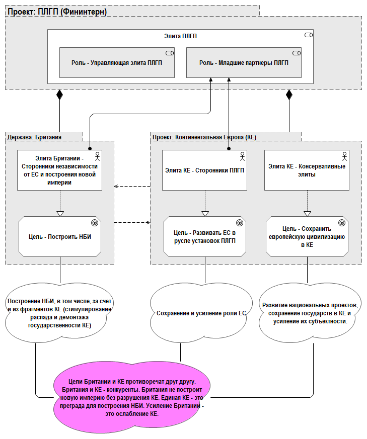
В пятой части заметки приводится модель «Ключевое противоречие ‘Британия – Континентальная Европа’» (Рис. 5.1). Примечания: 1) Моделируется ситуация в период 2017-2019; 2) Сокращения: ПЛГП – Праволиберальный глобальный проект, НБИ – Новая Британская Империя, ЕС – Европейский Союз, КЕ – Континентальная Европа. ПРЕД СЛЕД Оглавление Copyright © Рубенчик А.В. 2022. Все права защищены

В пятой части заметки приводится модель «Ключевое противоречие ‘Британия – Континентальная Европа’» (Рис. 5.1).

Примечания:

1) Моделируется ситуация в период 2017-2019;

2) Сокращения:

ПЛГП – Праволиберальный глобальный проект,

НБИ – Новая Британская Империя,

ЕС – Европейский Союз,

КЕ – Континентальная Европа.

Рис. 5.1. Ключевое противоречие «Британия – Континентальная Европа»
Рис. 5.1. Ключевое противоречие «Британия – Континентальная Европа»

ПРЕД

СЛЕД

Оглавление

Copyright © Рубенчик А.В. 2022. Все права защищены