Добавить в корзинуПозвонить
Найти в Дзене
Работа, учёба и отдых

Решение задач по алгебре вычетов (часть 2)

В лекциях были даны основные определения, связанные со сравнимыми числами, классами вычетов, в текущем материале приведены несколько примеров решения задач, которые не были рассмотрены в теоретической части. Решение систем сравнений первой степени с одним неизвестным. Решите систему сравнений: Решение системы (1) сравнений первой степени с одним неизвестным: Решив каждое из сравнений системы (1) отдельно (см. примеры в https://dzen.ru/a/Y4v8qZFYFylT6jtF?share_to=link), получим систему: В качестве проверки убеждаемся, что 235 при делении на 8 дает в остатке 3, при делении на 3 дает в остатке 1 и при делении на 25 дает в остатке 10, т.е. действительно является решением системы (3), а, значит, и решением системы (1). Решение системы (1) сравнений первой степени с одним неизвестным в вопросно-ответной системе Wolfram|Alpha: Для этого внесем в командную строку команду: 13x≡7 mod 24, 8x≡5 mod 75 Получим решение (см. Solution in the least residue system): В качестве Упражнения попробуйте реши

В лекциях были даны основные определения, связанные со сравнимыми числами, классами вычетов, в текущем материале приведены несколько примеров решения задач, которые не были рассмотрены в теоретической части.

Решение систем сравнений первой степени с одним неизвестным.

Решите систему сравнений:

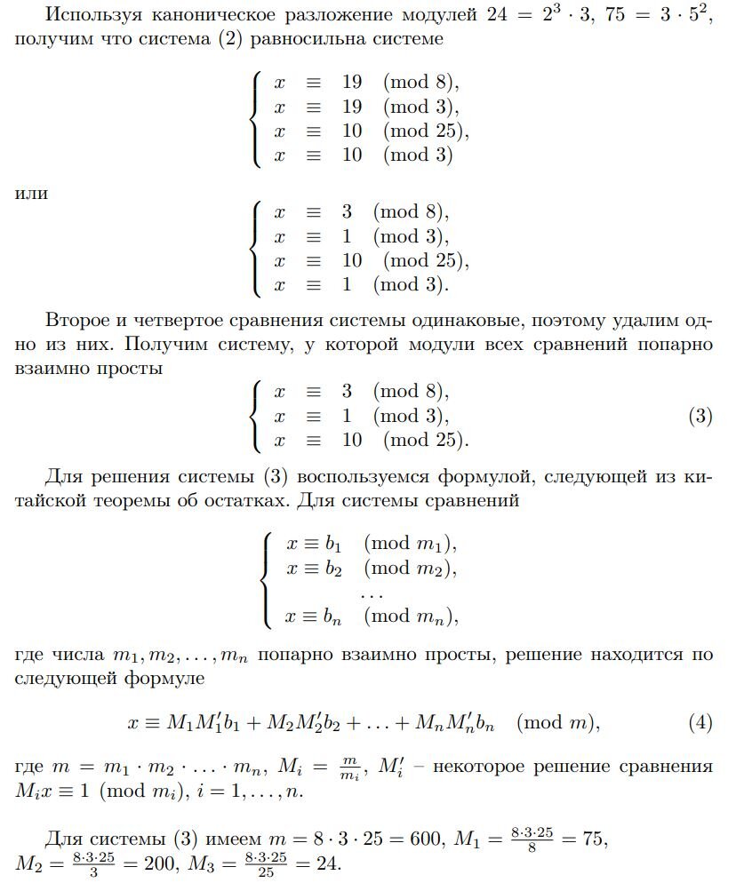
Решение системы (1) сравнений первой степени с одним неизвестным:

Решив каждое из сравнений системы (1) отдельно (см. примеры в https://dzen.ru/a/Y4v8qZFYFylT6jtF?share_to=link), получим систему:

-2
-3

В качестве проверки убеждаемся, что 235 при делении на 8 дает в остатке 3, при делении на 3 дает в остатке 1 и при делении на 25 дает в остатке 10, т.е. действительно является решением системы (3), а, значит, и решением системы (1).

Решение системы (1) сравнений первой степени с одним неизвестным в вопросно-ответной системе Wolfram|Alpha:

Для этого внесем в командную строку команду:

13x≡7 mod 24, 8x≡5 mod 75

Получим решение (см. Solution in the least residue system):

-4

В качестве Упражнения попробуйте решить систему сравнений первой степени с одним неизвестным (или покажите, что решение на множестве целых чисел отсутствует).

Варианты для самостоятельного решения с 1-го по 18ый
Варианты для самостоятельного решения с 1-го по 18ый
Варианты для самостоятельного решения с 19-го по 30-ый
Варианты для самостоятельного решения с 19-го по 30-ый

Рекомендуется для начала проверить наличие решения в вопросно-ответной системе Wolfram|Alpha. Пример для 30-ого варианта:

Вводим команду

x ≡ 21 mod 27, x ≡ 33 mod 19, x ≡ 16 mod 29

получаем результат:

-7