Добавить в корзинуПозвонить
Найти в Дзене
Радиолюбитель - это просто!

Что такое прямое преобразование сигнала.

Многие не однократно слышали, видели и возможно даже собирали радиоприемник с прямым преобразованием сигнала. Но как оказалось не всегда мы четко понимаем что это такое и как это работает. Как это выглядит на схеме. Большинство схем приемников с прямым преобразованием будут иметь в своем составе встречно-параллельные диоды или полевой транзистор (чаще всего двух-затворный) в качестве детектора, он же смеситель, а можно встретить и два биполярных транзистора в "диодном" включении и два полевых транзистора. Приемник прямого преобразования точно также как и супергетеродинный состоит из смесителя и гетеродина, которые и являются преобразователем частоты принятого сигнала. Но в отличии от гетеродинного, в данном случае на выходе получается сигнал звуковой частоты, и это означает, что тут отсутствует промежуточная частота. Как это работает: Для примера приведу схему приемника на диапазон 80м. Автор схемы мне не известен, быстрее всего это схема В.Полякова (но я не уверен). Высокочастотный с

Многие не однократно слышали, видели и возможно даже собирали радиоприемник с прямым преобразованием сигнала. Но как оказалось не всегда мы четко понимаем что это такое и как это работает.

Как это выглядит на схеме.

Большинство схем приемников с прямым преобразованием будут иметь в своем составе встречно-параллельные диоды или полевой транзистор (чаще всего двух-затворный) в качестве детектора, он же смеситель, а можно встретить и два биполярных транзистора в "диодном" включении и два полевых транзистора.

Прямое преобразование
Прямое преобразование
Прямое преобразование
Прямое преобразование
Прямое преобразование
Прямое преобразование
Прямое преобразование
Прямое преобразование
Прямое преобразование
Прямое преобразование
Прямое преобразование
Прямое преобразование

Приемник прямого преобразования точно также как и супергетеродинный состоит из смесителя и гетеродина, которые и являются преобразователем частоты принятого сигнала. Но в отличии от гетеродинного, в данном случае на выходе получается сигнал звуковой частоты, и это означает, что тут отсутствует промежуточная частота.

Структурная схема приемника прямого преобразования
Структурная схема приемника прямого преобразования

Как это работает:

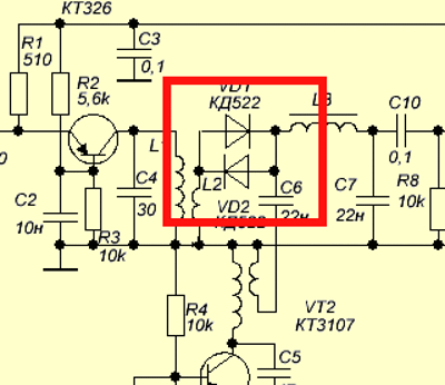
Для примера приведу схему приемника на диапазон 80м. Автор схемы мне не известен, быстрее всего это схема В.Полякова (но я не уверен).

приемник на диапазон 80м
приемник на диапазон 80м

Высокочастотный сигнал, принятый антенной системой (Антенна, входные фильтра и иногда УВЧ) попадает на встречно-параллельно включенные диоды (V1, V2). На эти диоды подается одновременно 2 сигнала: ВЧ, с входного фильтра и сигнал гетеродина, построенного тут на транзисторе V5, который (сигнал гетеродина) попадает на диоды с отвода катушки L2 через конденсатор С10. Уровень сигнала гетеродина во много раз превышает уровень принятого ВЧ сигнала, поэтому диоды управляются в принципе только сигналом гетеродина и в этом вся "соль".

-9

На верхнем графике изображена вольт-амперная характеристика диодов, левая и правая часть, соответственно диод включенный в прямом и обратном включении. На нижнем графике: одновременно входной ВЧ сигнал (Uc) и сигнал гетеродина (Uг).

Взглянув на эти графики, не трудно сделать вывод, что диоды открываются и начинают проводить ток, только при напряжении больше порогового, что и обозначено пунктирными линиями. Т.е. если к диодам приложено напряжение на 0,1-0,2В больше напряжения его открытия, то диоды остаются открытыми в очень короткий период времени. Таким образом входной сигнал за это же время дважды попадает на вход НЧ фильтра, собранного в данном случае на L3C11.

-10

Более наглядно это видно на графиках выше. В результат в фильтр поступает сигнал Iнагр (график в), т.е. импульсы или если быть еще более точным - биения. НЧ фильтр сглаживает эти "биения" и на его выходе получается НЧ демодулированный сигнал (на графике в показан пунктиром). Эта "пунктирная линия" представляет собой колебания звуковой частоты, равная Fсиг-2Fгет (частота сигнала - частота гетеродина умноженная на 2) которая после усиления попадает на разъем телефонов. Единственный вопрос который может еще возникнуть почему 2Fгет, и ответ конечно как всегда прост, потому, что у нас два диода (встречно-параллельных) и они открываются дважды за один период работы гетеродина.

Существует естественно множество разновидностей практических схем приемников с прямым преобразованием, от простейших на встречно-параллельных диодах до балансных схем с автоматическим смещением, в которых автоматически устанавливается оптимальное выходное напряжение гетеродина.

Достоинства.

Естественно все это не зря, такой вид приемника или демодуляции сигнала имеет существенные достоинства по сравнению с супергетеродинным приемником и тем более приемником прямого усиления. В принципе приемники прямого усиления после упоминания супергетеродина вообще не стоило упоминать, у них в этом сравнении плохо практически все: достаточно низкая чувствительность и избирательность тоже не на высоте, только простота схемы...

  1. Простая схема - по сравнению с супергетеродином, приемники прямого преобразования значительно проще схемно, и это понятно, как минимум минус часть ПЧ. Очень часто эти приемники по простоте сравнимы с приемниками прямого усиления.
  2. Хорошая избирательность, это достоинство в определенной степени может считаться и недостатком. Проблема в зеркальном канале, точнее в его близости. А отфильтровать зеркальный канал тут можно только в НЧ, а это уже очень сложно. Однако это не всегда и нужно, потому, что в данном случае зеркальный канал очень часто остается свободным.

Недостатки.

  1. Первый и самый существенный, это достоинство под номером 2, выше.
  2. Определенный порог чувствительности, из-за того, что входной сигнал изначально у нас значительно ниже по уровню сигнала гетеродина, для приема слабого сигнала нужно применять УВЧ на входе. На выходе преобразователя мы получаем тоже довольно слабый уровень сигнала, вытянуть который можно уже только с помощью УНЧ, а при большом усилении УНЧ усилится и весь шум.

Хорошо помню, что когда я искал информацию на эту тему, в какой-то книге встретил такую фразу (приблизительно, не помню дословно): "Радиоприемники прямого преобразования могут работать только на Длинноволновом диапазоне и в начале Средневолнового, а выше уже они работать не будут". Меня тогда очень смутила эта фраза, потому, что все схемы которые встречал - это схемы радиоприемников на любительские КВ диапазоны.

И еще один момент - я не знаю ни одного серийного радиоприемника построенного по схеме с прямым преобразованием. Неужели их нет?