Найти в Дзене
Паяльник

Простой дозиметр на Ардуино

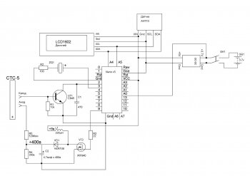
В сети достаточно много уже писалось по данной теме, в том числе и на cxem.net, однако я все же решил создать свое устройство детектирования радиации. Основной задачей было максимально упростить и удешевить конструкцию, сделать ее доступной для повторения начинающим радиолюбителям. Представленная ниже схема не содержит дорогих деталей и намоточных элементов, типа трансформаторов, а катушка индуктивности из стандартного ряда. Схема позволяет использовать практически любые трубки Гейгера типа СТС-5, СБМ-20 и т.п. с рабочим напряжением около 400 вольт. Кроме замера уровня радиации, устройство позволяет измерять температуру и влажность окружающей среды. Схема дозиметра приведена ниже: Питание дозиметра осуществляется от литиевого АКБ 18650 через повышающий DC-DC преобразователь, который является одновременно и платой зарядки. Перед подключением основной схемы к питанию, следует установить напряжение на выходе преобразователя +5 вольт! Так как в схеме применяется контроль заряда АКБ, то под

В сети достаточно много уже писалось по данной теме, в том числе и на cxem.net, однако я все же решил создать свое устройство детектирования радиации. Основной задачей было максимально упростить и удешевить конструкцию, сделать ее доступной для повторения начинающим радиолюбителям. Представленная ниже схема не содержит дорогих деталей и намоточных элементов, типа трансформаторов, а катушка индуктивности из стандартного ряда. Схема позволяет использовать практически любые трубки Гейгера типа СТС-5, СБМ-20 и т.п. с рабочим напряжением около 400 вольт. Кроме замера уровня радиации, устройство позволяет измерять температуру и влажность окружающей среды.

Схема дозиметра приведена ниже:

Питание дозиметра осуществляется от литиевого АКБ 18650 через повышающий DC-DC преобразователь, который является одновременно и платой зарядки. Перед подключением основной схемы к питанию, следует установить напряжение на выходе преобразователя +5 вольт! Так как в схеме применяется контроль заряда АКБ, то подключение АКБ производится через сдвоенный выключатель. На транзисторе VT2, индуктивности L1, диоде VD1 и конденсаторе C2 собран преобразователь высокого напряжения для питания трубки Гейгера. ШИМ сигнал на преобразователь поступает с пина 9 Ардуино. Резистор R4 является нагрузочным, его сопротивление от 330 кОм до 390 кОм (подбирается при настройке!). Перед подключением трубки в схему следует настроить уровень высокого напряжения, для СТС-5 - 390 в, для СБМ-20 - 400 в., для других датчиков смотрим данные в паспорте на датчик. Уровень напряжения зависит от скважности ШИМ, который нужно подобрать в скетче, в строке #define DUTY 550 (чем выше скважность - тем выше напряжение!), а так же от значения нагрузочного резистора R4 - чем выше сопротивление, тем выше напряжение. На транзисторе VT1 собран счетчик импульсов, которые принимаются пином 2 Ардуино. Дисплей LCD1602 и датчик температуры и влажности AHT10 подключены к Ардуино по шине I2C. Контроль заряда АКБ осуществляется на пине A0 Ардуино, управление зуммером - на 3 пине. Дозиметр собран на макетной плате 8х12 см.

-2

При подсчете импульсов, в скетче используется аппаратное прерывание на пине D2, считается количество импульсов за 60 сек., полученное количество преобразуется в мкР/ч. В скетче можно настроить исходные данные, для замера радиоактивности, путем изменения констант "#define NORMA 27 // количество импульсов в минуту при нормальном фоне, для СТС-5 = 27, для СБМ-20 = 67, для других счетчиков см.паспорт" и "#define FON_NORMA 15 // нормальный радиационный фон 15мкР/ч". Если возникает необходимость показывать радиационный фон в Зивертах - измените формулу подсчета переменной "DOZA" ( 1 микрорентген в час [мкР/ч] = 0,01 микрозиверты в час [мкЗв/час] ), но мне кажется в мкР/ч все же удобнее.

Плата с АКБ помещена в пластиковый корпус склеенный из листового пластика толщиной 5мм, который используется для рекламных вывесок.

-3

Скачать список элементов (PDF)

Прикрепленные файлы:

Автор: DimaVolk