Добавить в корзинуПозвонить
Найти в Дзене
Работа, учёба и отдых

Решение задач по алгебре вычетов (часть 1)

В лекциях были даны основные определения, связанные со сравнимыми числами, классами вычетов, в текущем материале приведены несколько примеров решения задач, которые не были рассмотрены в теоретической части. Сравнения первой степени с одним неизвестным ax ≡ b (mod m). Решите уравнение 1287x ≡ 447 (mod 516) - обозначим через (1). Решение: 1) Заменим коэффициенты уравнения соответствующими наименьшими положительными вычетами по модулю 516, получим: 255x ≡ 447 (mod 516) - обозначим через (2). 2) Если наибольший общий делитель (a, m) чисел a и m равен d и d делит b, то сравнение ax ≡ b (mod m) имеет d решений. Если же d не делит b, то сравнение ax ≡ b (mod m) не имеет решений. Для уравнения 255x ≡ 447 (mod 516) имеем d = (a, m) = (255, 516) = 3. Поскольку d = 3 делит b = 447, то уравнение 255x ≡ 447 (mod 516), а, следовательно, и уравнение 1287x ≡ 447 (mod 516) имеет 3 решения. 3) Разделим обе части уравнения 255x ≡ 447 (mod 516) и его модуль на d = 3, получим: 85x ≡ 149 (mod 172).

В лекциях были даны основные определения, связанные со сравнимыми числами, классами вычетов, в текущем материале приведены несколько примеров решения задач, которые не были рассмотрены в теоретической части.

Сравнения первой степени с одним неизвестным axb (mod m).

Решите уравнение 1287x ≡ 447 (mod 516) - обозначим через (1).

Решение:

1) Заменим коэффициенты уравнения соответствующими наименьшими положительными вычетами по модулю 516, получим:

255x ≡ 447 (mod 516) - обозначим через (2).

2) Если наибольший общий делитель (a, m) чисел a и m равен d и d делит b, то сравнение axb (mod m) имеет d решений.

Если же d не делит b, то сравнение axb (mod m) не имеет решений.

Для уравнения 255x ≡ 447 (mod 516) имеем d = (a, m) = (255, 516) = 3. Поскольку d = 3 делит b = 447, то уравнение 255x ≡ 447 (mod 516), а, следовательно, и уравнение 1287x ≡ 447 (mod 516) имеет 3 решения.

3) Разделим обе части уравнения 255x ≡ 447 (mod 516) и его модуль на d = 3, получим: 85x ≡ 149 (mod 172).

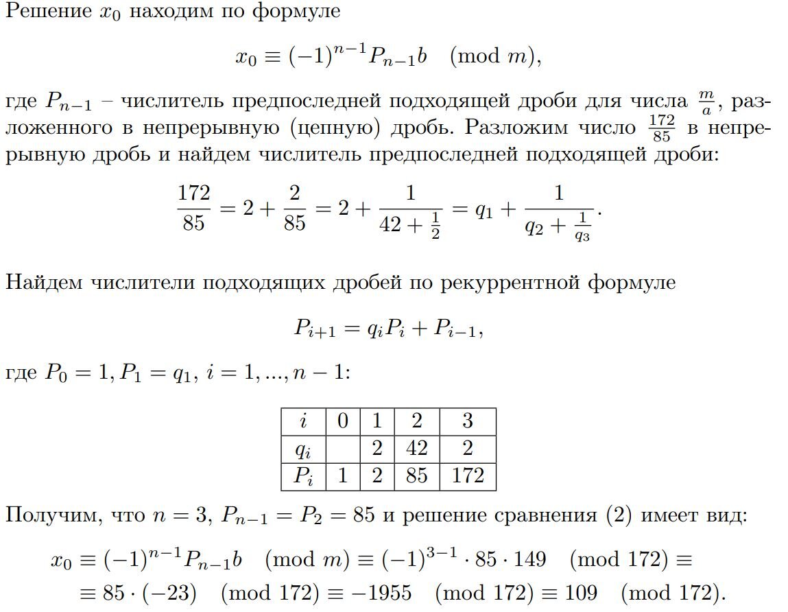
Рассмотрим два способа решения сравнения axb (mod m), где (a, m) = 1.

Первый способ решения сравнения axb (mod m), где (a, m) = 1.

Первый способ решения сравнения ax ≡ b (mod m), где (a, m) = 1.
Первый способ решения сравнения ax ≡ b (mod m), где (a, m) = 1.

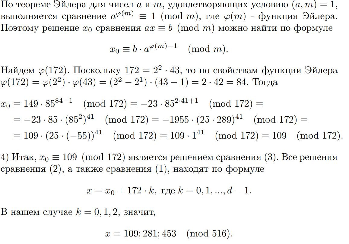
Второй способ решения сравнения axb (mod m), где (a, m) = 1.

Второй способ решения сравнения ax ≡ b (mod m), где (a, m) = 1.
Второй способ решения сравнения ax ≡ b (mod m), где (a, m) = 1.

Третий способ решения сравнения axb (mod m), где (a, m) = 1.

В вопросно-ответную систему Wolfram|Alpha внесем следующую команду:

1287x ≡ 447 (mod 516)

Получим результат:

-3

В результате показано решение (см. Solution in the least residue system).

В качестве Упражнения попробуйте решить всеми указанными способами следующие сравнения axb (mod m) по модулю (или покажите, что решение на множестве целых чисел отсутствует).

Варианты для самостоятельного решения
Варианты для самостоятельного решения

Рекомендуется для начала проверить наличие решения в вопросно-ответной системе Wolfram|Alpha. Пример для 30-ого варианта:

Вводим команду

253x ≡ 182 (mod 61)

получаем результат:

-5