Найти в Дзене
Стилист

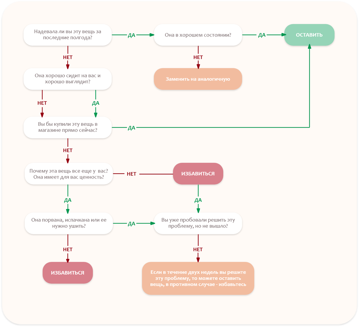
Простая схема разбора гардероба за 5 минут

Вы хотите сменить свой стиль, но не знаете, с чего начать? Начните с разбора гардероба. Разбор гардероба - важный и необходимый шаг в создании нового имиджа. После того, как вы или ваш стилист провели анализ ваших внешних данных, четко определились с будущим стилем и прикинули, как выглядит ваш будущий идеальный гардероб, можете приступать к разбору. В чем главная цель? Оставить только те вещи, которые идеально соответствуют вашему представлению о прекрасном, а именно, о вашем будущем прекрасном и стильном внешнем виде.
Я подготовила для вас простую и понятную схему, которая поможет вам в этом непростом, но благородном деле: Надеюсь, ваше преображение пройдет успешно. Если у вас есть какие-то вопросы, то можете оставлять их в комментарии, а я постараюсь на них ответить в новом посте.

Вы хотите сменить свой стиль, но не знаете, с чего начать? Начните с разбора гардероба.

Разбор гардероба - важный и необходимый шаг в создании нового имиджа. После того, как вы или ваш стилист провели анализ ваших внешних данных, четко определились с будущим стилем и прикинули, как выглядит ваш будущий идеальный гардероб, можете приступать к разбору. В чем главная цель? Оставить только те вещи, которые идеально соответствуют вашему представлению о прекрасном, а именно, о вашем будущем прекрасном и стильном внешнем виде.
Я подготовила для вас простую и понятную схему, которая поможет вам в этом непростом, но благородном деле:

Надеюсь, ваше преображение пройдет успешно. Если у вас есть какие-то вопросы, то можете оставлять их в комментарии, а я постараюсь на них ответить в новом посте.