Удовольствие как объект с заданными и не заданными свойствами.
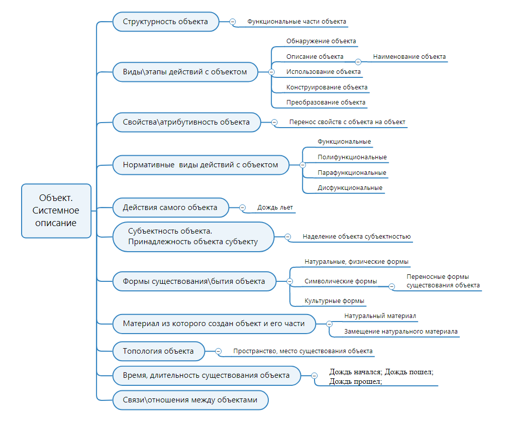
Что такое системный подход к описанию любых объектов?
У все объектов есть существенные, единичные и особенные свойства.
Разные свойства объектов могут быть источниками удовольствия для человека.
Атрибутивность или свойства удовольствия: Удовольствие дисфункциональное; Удовольствие кратковременное; Удовольствие парафункциональное; Удовольствие полифункциональное; Удовольствие постоянное; Удовольствие сомнительное; Удовольствие функциональное;
Действия с удовольствием как объектом: Избегание удовольствия; Изображение удовольствия; Конструирование удовольствия; Обнаружение удовольствия; Описание удовольствия; Преобразование удовольствия; Разрушение удовольствия; Стремление к удовольствию; Фиксация удовольствия;
Предметность удовольствия: Удовольствие после преодоления препятствий; Удовольствие после работы; Удовольствие от всего; Удовольствие от вина; Удовольствие от вкусной еды; Удовольствие от власти; Удовольствие от воспоминаний; Удовольствие от встречи; Удовольствие от выздоровления; Удовольствие от выполненных дел; Удовольствие от достижения цели; Удовольствие от жизни; Удовольствие от завтрака на балконе с видом наводу; Удовольствие от запретных вещей; Удовольствие от деятельности; Удовольствие от еды; Удовольствие от количества денег; Удовольствие от конфет; Удовольствие от общения; Удовольствие от побед; Удовольствие от познания; Удовольствие от получения денег; Удовольствие от праздников; Удовольствие от прогулки; Удовольствие от прослушивания музыки; Удовольствие от рассматривания фотографии; Удовольствия от рассматривания фотографии с вкусной едой; Удовольствие от самореализации; Удовольствие от секса; Удовольствие от страданий другого человека; Удовольствие от сыра; Удовольствие от уборки вкомнате; Удовольствие от удовлетворения желаний; Удовольствие от удовлетворения потребностей; Удовольствие от успехов;
♦
Удовольствие →
♦
Удовольствие → Получая → Беря → В → Руки → Яблоко →
♦
Удовольствие → В → Процессе → Удовлетворения →Желаний →
Удовольствие → В → Процессе → Удовлетворения → Потребности → В → Общении →
♦
Удовольствие → Всегда → Это → Что-то → Хорошее →
Удовольствие → От → Действий → Приближающих → Цель →
♦
Удовольствие → Истинное → В преодолении → Препятствия →
♦
Удовольствие → Как → Выгода →
Удовольствие → Как → Позитив →
♦
Удовольствие → Как → Предмет → Обнаружения → Восприятия → Получения → Конструирования →
♦
Удовольствие → Как → Принцип → Гедонизма →
Удовольствие → Как → Принцип → Жизни →
♦
Удовольствие → Как → Радость → Нечаянная →
Удовольствие → Как → Радость → Случайная →
♦
Удовольствие → Как → Функция → Усилия →
Удовольствие → Как → Идея → Ид → В гештальте →
Удовольствие → Как → Критерий →
Удовольствие → Как → Критерий → Удовлетворения → Потребностей →
Удовольствие → Как → Критерий → Удовлетворения → Потребностей → Субъектом →
♦
Удовольствие → Как → Результат → Усилия →
♦
Удовольствие → Как феномен →
♦
Удовольствие → Которое → Кончается →
Удовольствие → Которое → Получает → Ребенок →
Удовольствие → Которое → Надо → Заработать →
Удовольствие → Которое → Не → Может → Быть → Получено →
♦
Удовольствие → Которое → Получает → Другой →
Удовольствие → Которое → Я → Сам → Заработал →
♦
Удовольствие → Кушать → Вкусно →
Удовольствие → Любить →Себя →
♦
Удовольствие → Может → Быть → Не →
Удовольствие → Может → Быть → Не → Всегда →
Удовольствие → Может → Быть → Не → Достижимым →
Удовольствие → Может → Быть → Не → Реальным →
♦
Удовольствие → Может → Быть → Опасным →
Удовольствие → Может → Быть → Ситуативным →
♦
Удовольствие → Наказывать → Других →
Удовольствие → Наше → Не → Ваше →
♦
Удовольствие → От → Алкоголя →
♦
Удовольствие → От → Безделья →
Удовольствие → От → Вкусной → Еды →
Удовольствие → От → Вкусной → Пищи →
Удовольствие → От → Вкусной → Пищи →
♦
Удовольствие → От → Власти →
Удовольствие → От → Власти → Денег →
♦
Удовольствие → От → Всего →
Удовольствие → От → Всего → Хорошего →
♦
Удовольствие → От → Дождя →
♦
Удовольствие → От→ Жизни →
Удовольствие → От→ Жизни → На → Даче →
♦
Удовольствие → От → Запугивания →
♦
Удовольствие → От → Звонка → Депутату →
Удовольствие → От → Звонка → Другу →
♦
Удовольствие → От → Звонка → Зайчику →
Удовольствие → От → Звонка → Президенту →
♦
Удовольствие → От → Игры →
Удовольствие → От → Исчезновения →
Удовольствие → От → Исчезновения → От возможности →
Удовольствие → От → Исчезновения → От возможности → Наказать →
Удовольствие → От → Исчезновения → От возможности → Наказать → Врага →
Удовольствие → От → Исчезновения → От возможности → Побыть →
Удовольствие → От → Исчезновения → От возможности → Побыть → Одному →
Удовольствие → От → Исчезновения → Проблемы →
♦
Удовольствие → От → Количества → Денег →
♦
Удовольствие → От → Комлекса → Победобесия →
♦
Удовольствие → От → Красивого → Получаю →
Удовольствие → От → Лжи →
♦
Удовольствие → От → Лишения → Удовольствия →
Удовольствие → От → Лишения → Удовольствия → Других → Людей →
♦
Удовольствие → От → Мандарина →
♦
Удовольствие → От → Наркотиков →
Удовольствие → От → Насилия →
♦
Удовольствие → От → Общения → С → Котами →
Удовольствие → От → Общения → С → Врагами →
Удовольствие → От → Общения → С → Ней →
Удовольствие → От → Общения → Тоже → Получают → Оба →
♦
Удовольствие → От → Открытия → Нового →
Удовольствие → От → Познания →
Удовольствие → От → Познания → Мира →
♦
Удовольствие → От → Покупки → Хорошей → Обуви →
Удовольствие → От → Полезного → Труда →
♦
Удовольствие → От → Поощрения → Похвалы →
♦
Удовольствие → От → Преодоления → Препятствий →
Удовольствие → От → Преодоления → Себя →
♦
Удовольствие → От → Приема → Пищи →
♦
Удовольствие → От → Причинения →
Удовольствие → От → Причинения → Зла →
♦
Удовольствие → От → Разнообразной → Еды →
♦
Удовольствие → От → Рассматривания → Картинок →
Удовольствие → От → Рассматривания → Картинок → Футболистов →
Удовольствие → От → Рассматривания → Картинок → Футболисток →
♦
Удовольствие → От → Решения → Задачи →
♦
Удовольствие → От → Секса →
♦
Удовольствие → От → Слова → Довольствие →
♦
Удовольствие → От → Сна →
♦
Удовольствие → От → Стакана → Чая →
♦
Удовольствие → От → Условий → Бытия →
♦
Удовольствие → От → Успехов →
Удовольствие → От → Успехов → В → Спорте →
♦
Удовольствие → От → Фотографирования →
♦
Удовольствие → От → Хорошей → Обуви →
♦
Удовольствие → От → Игры → В → Мяч →
Удовольствие → От → Лимонада →
Удовольствие → От → Нас → Убежало →
♦
Удовольствие → От → Общения → С дверью →
Удовольствие → От → Огурцов →
Удовольствие → От → Осознания → Превосходства →
♦
Удовольствие → От → Пения →
♦
Удовольствие → От → Полезной → Активности →
Удовольствие → От → Полезной → Деятельности →
Удовольствие → От → Праздника →
♦
Удовольствие → От → Разговоров →
Удовольствие → От → Разговоров → О → Вечном →
Удовольствие → От → Разговоров → О → Еде →
♦
Удовольствие → От → Разговоров → Обо → Всем →
♦
Удовольствие → От → Собирания → Грибов →
Удовольствие → От → Собирания → Земель →
♦
Удовольствие → От → Супа →
Удовольствие → От → Уборки → В → Комнате →
♦
Удовольствие → От → Хорошего → Настроения →
♦
Удовольствие → От → Получения → Наград →
Удовольствие → От → Приближения → К → Цели →
♦
Удовольствие → От → Яблок →
♦
Удовольствие → Отвечать → На → Звонки →
♦
Удовольствие → Отсроченное →
♦
Удовольствие → Получается → В → Случае → Благополучия → И → Неудовольствие → В → Случае → Неблагополучия →
♦
Удовольствие → Получать →
Удовольствие → Получают → Или → Беру →
♦
Удовольствие → Получая → От → Всего →
Удовольствие → Получая → От → Избегания →
Удовольствие → Получая → От → Избегания → Неприятностей →
♦
Удовольствие → Получая → От → Конфет →
Удовольствие → Получая → От → Черонослива →
Удовольствие → Получая → От → Похвалы →
♦
Удовольствие → Поспать →
Удовольствие → Потреблять →
♦
Удовольствие → Превращается → В → Страх →
Удовольствие → Превыше → Всего →
Удовольствие → Родителей → Вот → Что → В → Таких → Семьях → Преследуется → Воспитанием → Детей →
Удовольствие → Смеяться →
Удовольствие → Сомнительное →
Удовольствие → Упало → И → Разбило → Коленку →
Удовольствие → Человек → Получает → От того → Что → Приближает → Его → К цели →
♦
Удовольствие → Чем → Отличается → От →
Удовольствие → Чем → Отличается → От → Удовлетворения →
♦
Удовольствие → Это → Критерий → Удовлетворения → Потребностей →
♦
Удовольствие → Это → Ощущение →
Удовольствие → Это → Ощущение → Встречи →
Удовольствие → Это → Ощущение → Встречи → Потребности → Со средствами → Ее → Реализации →
♦
Удовольствие → Это → Позитив →
Удовольствие → Это → Состояние → Покоя →
Удовольствие → Это → То → К → Чему →
Удовольствие → Это → То → К → Чему → Я →
Удовольствие → Это → То → К → Чему → Я → Стремлюсь →
Удовольствие → Это → Что → Такое →
Удовольствие → Это → Что → Для → Вас →
♦
Удовольствием С → Держась → За → Сверстника → Балансируя → На → Ноге →
Удовольствием С → Сделаю → Исключение →
Удовольствий → Конструирования → Алгоритмы →
Удовольствий → Конструирования → Алгоритмы →
♦
Удовольствий → Лишения →
Удовольствий → Лишения → Страна →
Удовольствий → Лишенная → Страна →
♦
Удовольствий → Непрерывности →
Удовольствий → Непрерывности → Хочу → Достичь →
♦
Удовольствий → Предвкушение →
Удовольствий → Предвкушение → Кушающим →
Удовольствий → Предвкушение → Потребляющим →
Удовольствий → Предвкушение → Удовольствий → Предвкушение →
♦
Удовольствий →Круг → Сужается →
Удовольствию → Этих → Скитаний →
Удовольствию → Этих → Скитаний → Она → Не → Завидует; → Завидует → Лишь → Моим → Отношениям → С → Другими → Людьми →
Удовольствию к → Стремление → Организма →
Удовольствия → Ангедония → Антиципационная →
Удовольствия → Ангедония → Антиципационная → И консуматорная →
Удовольствия → Ангедония → Антиципационная → Как отсутствие → Предвосхищения → Радости →
Удовольствия → Аптека → Как → Предмет →
Удовольствия → Банка → С → Крышкой → Перевернутая → Как → Предмет →
Удовольствия → Ближние → Дальние →
Удовольствия → Бумаги → Лист → В → Коробке → Как → Предмет →
Удовольствия → Ваши → Три →
Удовольствия → Ваши → Три → Назовите →
Удовольствия → Включение → В действие → Как подкрепления →
Удовольствия → Включение → В действие → Как подкрепления →
Удовольствия → Вкус → Чая → Как → Предмет →
Удовольствия → Газеты → На → Как → Предмет →
Удовольствия → Губы → Целующие → Руку → Как → Предмет →
Удовольствия → Замещение →Другим → Удовольствием →
Удовольствия → Замещение →Обязанностями →
Удовольствия → И → Не → Удовольствия → Сегодня →
Удовольствия → И → Опять → Начиная → Кружить → По → Комнате →
Удовольствия → И → Опять → Начиная → Кружить → По → Комнате →
Удовольствия → И → Опять → Начиная → Кружить → По → Комнате → Оно → Конечно → Вы → Правы С →
Удовольствия → И → Опять → Начиная → Кружить → По → Комнате → Оно → Конечно → Вы → Правы С →
Удовольствия → И → Счастья → Что → Я → Есть →
Удовольствия → И → Счастья → Что → Я → Есть →
Удовольствия → Извлечение → Из любой → Минуты → Своей → Жизни →
Удовольствия → Извлечение → Из пищи →
Удовольствия → Или → Покоя → Желание →
Удовольствия → Или → Славы? → Так → Хотелось → Бы → Разобраться → Во → Всем → Этом → Ради → Славы →
Удовольствия → Маленькие → Приветствуются →
Удовольствия → Место → В → Структуре → Деятельности →
Удовольствия → О принципе → Я → Порой → Забываю →
Удовольствия → Поиска → Процесс →Важный → Для → Алкоголика →
Удовольствия → Поиска → Процесс →Трудный →
Удовольствия → Получение → В процессе → Воспитания →
Удовольствия → Получение → В процессе → Игры →
Удовольствия → Получение → В процессе → Игры → С мячом →
Удовольствия → Получение → В процессе → Преодоления → Трудностей →
Удовольствия → Получение → Вербальными → Средствами →
Удовольствия → Получение → Заслуженное →
Удовольствия → Получение → От → Мандарина →
Удовольствия → Получение → От алкоголя →
Удовольствия → Получение → От взаимодействия →
Удовольствия → Получение → От взаимодействия → С ребенком →
Удовольствия → Получение → От вкусной → Пищи →
Удовольствия → Получение → От возможности → Побыть → Одному →
Удовольствия → Получение → От деятельности →
Удовольствия → Получение → От деятельности → Воспитания →
Удовольствия → Получение → От деятельности → Общения →С → Приятными → Людьми →
Удовольствия → Получение → От деятельности → Познания →
Удовольствия → Получение → От деятельности → Профессиональной →
Удовольствия → Получение → От издевательства → Над другими →
Удовольствия → Получение → От коллекционирования → Марок →
Удовольствия → Получение → От мытья → Полов →
Удовольствия → Получение → От накопления → Денег →
Удовольствия → Получение → От процесса → Засыпания →
Удовольствия → Получение → От процесса → Общения →
Удовольствия → Получение → Ребенком →От → Вкусной → Еды →
Удовольствия → Получение → Связывая → С преодолением → Препятствий →
Удовольствия → Получение → Связывая → С преодолением → Препятствий →
Удовольствия → Получение → Связывая → С преодолением → Совершением → Усилий →
Удовольствия → Получение → Ситуативное →
Удовольствия → Получение → Ситуативное → Через подкрепление →
Удовольствия → Получение → Ситуативное → Через подкрепление →
Удовольствия → Получение → Случайное →
Удовольствия → Получение → Тьютором → В процессе → Взаимодействия → С ребенком → С РАС →
♦
Удовольствия → Получение → Через → Активное → Поведение →
Удовольствия → Получение → Через → Деятельность →
♦
Удовольствия → Получение → Через → Пищу →
Удовольствия → Получение → Через → Пицу →
♦
Удовольствия → Получения →
Удовольствия → Получения → Активность →
Удовольствия → Получения → Активность →Ребенка →
Удовольствия → Получения → Головой →
Удовольствия → Получения → Деятельность →
Удовольствия → Получения → Невозможность →
Удовольствия → Получения → Ногами →
Удовольствия → Получения → Ногами →
Удовольствия → Получения → Отсроченность →
Удовольствия → Получения → Предметов → Обнаружение →
Удовольствия → Получения → Процесс →
♦
Удовольствия → Получения → Руками →
Удовольствия → Получения → Руками → Своими →
♦
Удовольствия → Получения → Ситуации →
♦
Удовольствия → Получения → Способов →
Удовольствия → Получения → Способов → Конструирование →
♦
Удовольствия → Получения → Способы →
Удовольствия → Получения → Средств → Вариативность →
Удовольствия → Получения → Средства →
Удовольствия → Получения → Средства → Аффективные →
Удовольствия → Получения → Средства → Когнитивные →
Удовольствия → Получения → Средства → Психические →
Удовольствия → Получения → Формы →
Удовольствия → Получения → Формы → Патологические →
Удовольствия → Получения → Цели →
♦
Удовольствия → Предвосхищения → Событие →
Удовольствия → Предмет → Ананас → Нарезанный → Дольками →
Удовольствия → Предмет → Апельсин → На → Банане →
Удовольствия → Предмет → Бинт → На → Руке →
Удовольствия → Предмет → Мороженое →
Удовольствия → Предмет → Неуловимый →
Удовольствия → Предмет → Стакан → Сока →
Удовольствия → Принципа → Эстетизация → Социализация →
Удовольствия → Сиюминутность →
Удовольствия → Субъект →
♦
Удовольствия → Существования → Формы → Натуральные →
Удовольствия → Существования → Формы → Символические →
♦
Удовольствия → Функция → Мотивирующая →
Удовольствия → Функция → Побуждающая →
Удовольствия → Футболка → В → Ведре → Как → Предмет →
Удовольствия → Бутылка → Молока → На → Полу → Как → Предмет →
Удовольствия → Веер → В → Руке → Как → Предмет →
Удовольствия → Газета → В → Коробке → Как → Предмет →
Удовольствия → Дом → Из → Лимонов → Как → Предмет →
Удовольствия → Предмет → Апельсин → На → Фоне → Стены →
Удовольствия → Предмет → Для → Мужчины → Ухо → Женское →
Удовольствия → Предмет → Части → Игрушек →
Удовольствиями → Полон → Рот →
Удовольствиях об → Рассуждая →
Удовольствие как объект с заданными и не заданными свойствами
16 марта 202316 мар 2023
6
12 мин
Удовольствие как объект с заданными и не заданными свойствами.
Что такое системный подход к описанию любых объектов?
У все объектов есть существенные, единичные и особенные свойства.
Разные свойства объектов могут быть источниками удовольствия для человека.
Атрибутивность или свойства удовольствия: Удовольствие дисфункциональное; Удовольствие кратковременное; Удовольствие парафункциональное; Удовольствие полифункциональное; Удовольствие постоянное; Удовольствие сомнительное; Удовольствие функциональное;
Действия с удовольствием как объектом: Избегание удовольствия; Изображение удовольствия; Конструирование удовольствия; Обнаружение удовольствия; Описание удовольствия; Преобразование удовольствия; Разрушение удовольствия; Стремление к удовольствию; Фиксация удовольствия;
Предметность удовольствия: Удовольствие после преодоления препятствий; Удовольствие после работы; Удовольствие от всего; Удовольствие от вина; Удовольствие от вкусной еды; Удовольствие от власти; Удовольствие