Найти в Дзене
Kelvin Ph.

Импульсный БП на STRT-G6153

Приветствую всех читателей.
Есть(была) у меня плата питания от принтера условно неизвестной марки, вы ее можете обозревать на фото. Размеры у нее 25 на 12 см, и пришла мне мысль перебрать её на свою чуть более компактную.
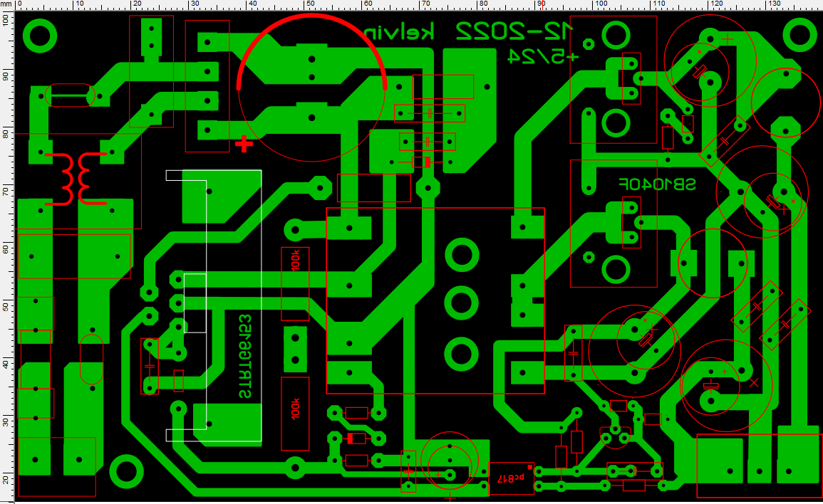
Разводку новой платы я уже выполнил(картинка также прилагается).
Сердцем этой схемы был и будет STRT-G6153.
На новой схеме я оставил один контур фильтрации по входу вместо двух, здесь я оставил два вых. напряжения(как было), без изменений. Обязательно нужно добавить, что я и сделал, плёночный конденсатор параллельно с первыми последним электролитом.
Так электролиты служат заметно дольше, мною это лично проверено неоднократно, кто сталкивался с ремонтом Имп. БП - знают.
На новой плате (140*85 мм.) не будет драйвера "шаговика" с обвязкой, который вы можете видеть на фото выше. Элементы располагаются более компактно.
В остальном без изменений, все элементы, включая обвязку TL431, перенесены на новую плату.
Схема
Схема это классический обратноходовый преобразователь.
Я
Исходная схема из неизвестного принтера.
Исходная схема из неизвестного принтера.
-2

Приветствую всех читателей.
Есть(была) у меня плата питания от принтера условно неизвестной марки, вы ее можете обозревать на фото. Размеры у нее 25 на 12 см, и пришла мне мысль перебрать её на свою чуть более компактную.
Разводку новой платы я уже выполнил(картинка также прилагается).
Сердцем этой схемы был и будет
STRT-G6153.
На новой схеме я оставил один контур фильтрации по входу вместо двух, здесь я оставил два вых. напряжения(как было), без изменений. Обязательно нужно добавить, что я и сделал, плёночный конденсатор параллельно с первыми последним электролитом.
Так электролиты служат заметно дольше, мною это лично проверено неоднократно, кто сталкивался с
ремонтом Имп. БП - знают.
На новой плате (140*85 мм.) не будет драйвера "шаговика" с обвязкой, который вы можете видеть на фото выше. Элементы располагаются более компактно.
В остальном без изменений, все элементы, включая обвязку TL431, перенесены на новую плату.
Схема
Схема это классический обратноходовый преобразователь.
Я максимально подробно начертил схему со всеми известными мне номиналами элементов. Стабилизация организована по шине +5 вольт. Резистор R10 служит только для нагрузки и стабилизации, без него схема "моргает", что в общем ожидаемо, возможно 1к было бы достаточно.

-3

При сборке некоторые отверстия не совпали, потому как измерял я на оригинале обычной линейкой. Если вы будете собирать что-то подобное в вашем случае радиаторы и трансформатор будут иные, поэтому моя разводка может подойти лишь условно\отдалённо.

готовая схема ИБП
готовая схема ИБП

Что получилось в итоге.
Схема заработала сразу к моему удивлению. Первое включение сделано было через лампочку(накаливания) для подстраховки. Я ожидал что сейчас начнутся "танцы с бубном" т.е. поиск ошибок, и к счастью это не понадобилось. На шине +5 по факту 4,8 в., для коррекции надо поменять R6, или добавить последовательно 91-100 Ом (если я не ошибаюсь).
Все остальные данные можно узнать по паспорту данной ШИМ-микросхемы. Если кому-то что-то интересно - пишите комментарии.