Найти в Дзене
miti-mti

ADC0808 - 8bit аналогово-цифровой преобразователь

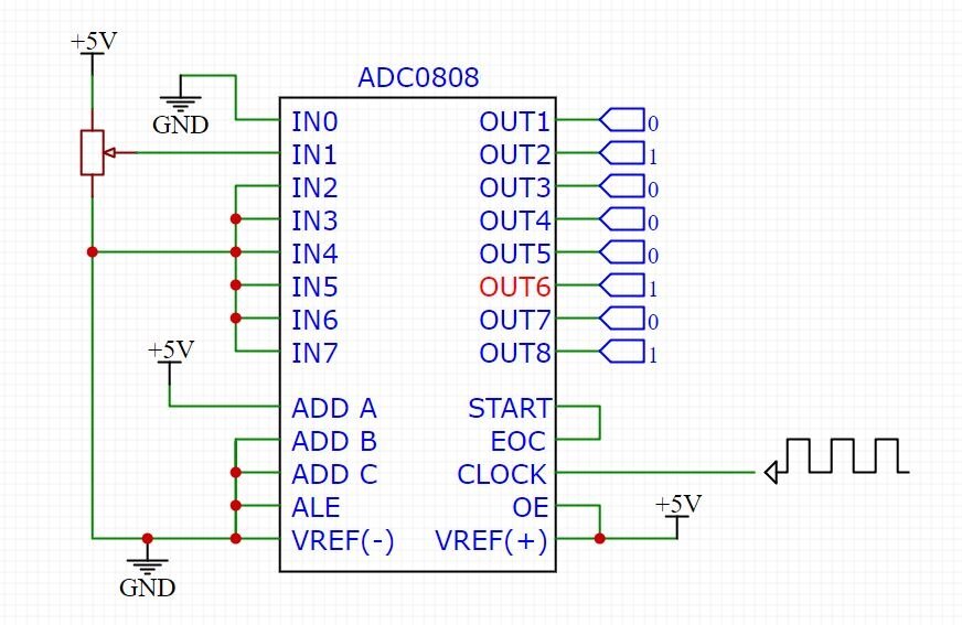
в современном мире аналогово цифровые преобразователи или (АЦП) имеются практически в каждом микроконтроллере и белее с высоким расширением например в симействах ATmega он с рашрирением 10бит. но суть этой статьи не в приемуествах микросхемы ADC0808 а в том что такая есть и её можно использовать, и как её использовать если она есть. и самое главное она очень удобная для использования там где нету АЦП и последовательных интерфейсов, например Z80, процессоры 6502 или 8битные микроконтроллеры на подобии Atmega8515 или AT89S52. я думаю из схемы выше и так понятно как она работает, но всёже стоит разобраться по подробней: IN0-IN7 - аналоговый входы. ADDA ADDB ADDC - адресация аналоговых входов, ими мы выбираем какой аналоговый вход использовать. OUT - 1 - 8 - 8Битный паралелйный выход, тут мы получаем 8битное цифровое число относительное напряжению на входах IN. CLOCK - входной пин для тактирования микросхемы, фактически задаём частоту АЦП. VREF(+) VREF(-) - опорное напряжение АЦП. OE -
ADC0808
ADC0808

в современном мире аналогово цифровые преобразователи или (АЦП) имеются практически в каждом микроконтроллере и белее с высоким расширением например в симействах ATmega он с рашрирением 10бит. но суть этой статьи не в приемуествах микросхемы ADC0808 а в том что такая есть и её можно использовать, и как её использовать если она есть. и самое главное она очень удобная для использования там где нету АЦП и последовательных интерфейсов, например Z80, процессоры 6502 или 8битные микроконтроллеры на подобии Atmega8515 или AT89S52.

я думаю из схемы выше и так понятно как она работает, но всёже стоит разобраться по подробней:

IN0-IN7 - аналоговый входы.

ADDA ADDB ADDC - адресация аналоговых входов, ими мы выбираем какой аналоговый вход использовать.

OUT - 1 - 8 - 8Битный паралелйный выход, тут мы получаем 8битное цифровое число относительное напряжению на входах IN.

CLOCK - входной пин для тактирования микросхемы, фактически задаём частоту АЦП.

VREF(+) VREF(-) - опорное напряжение АЦП.

OE - вход активности микросхемы, положительный уровень активирует микрасхему.

контакт EOC это выходной контакт, который становится высоким после завершения преобразования и контакт START это входной контакт, на который устанавливается высокий уровень для начала преобразования соеденив их мы как бы зацикливаем микрасхему.

для примера адресации микросхемы ADC0808 я нарисовал другую схему там где мы читаем пин IN1

ADC0808 in1
ADC0808 in1

есть также и другие версии этой микрасхемы 0803,0804,0808,0809 отличаются они только аналоговыми входами. в остальном они одинаковые.

в дальнейшем эта микрасхема ещё нам понадобится в статьях. из-за того что у неё паралельный выход, у неё очень широкая область приминения.

в корпусе DIP
в корпусе DIP

спасибо что дочитали статью, ставте лайки, подписывайтесь, это мативирует меня делать контент ещё больше и интересней.