Добавить в корзинуПозвонить
Найти в Дзене
Радиолюбитель - это просто!

Схема с грузиком

В далеких 90-х, одна из наиболее популярных схем датчика изменения предмета в пространстве, была именно схема о которой я сегодня и хочу рассказать. На мой взгляд это очень простая и не заслуженно забытая схема. Пару дней назад принесли мне в ремонт блок сигнализации, который перестал срабатывать. Сам блок, как должно быть в современном мире, построен на микроконтроллере, а датчик выполнен в виде выносного блока, а внутренности залиты чем-то вроде эпоксидки. И вопрос встал именно в датчике, именно он и не срабатывал. От датчика идет 3 провода, +/- питания и сигнал от датчика. Опытным путем было установлено, что при подаче на сигнальный провод потенциала величиной от 50% до 100% питающего напряжения или соответствующего импульса, сигнализация переходит в режим "Авария". И вот тут я вспомнил, о схеме которую я упомянул в начале. Схема очень простая и работает надежно как гвоздь. (Исходник схемы не могу сказать, у меня сохранилась она в тетрадке) Это обыкновенный операционный усилитель (

В далеких 90-х, одна из наиболее популярных схем датчика изменения предмета в пространстве, была именно схема о которой я сегодня и хочу рассказать. На мой взгляд это очень простая и не заслуженно забытая схема.

Пару дней назад принесли мне в ремонт блок сигнализации, который перестал срабатывать. Сам блок, как должно быть в современном мире, построен на микроконтроллере, а датчик выполнен в виде выносного блока, а внутренности залиты чем-то вроде эпоксидки. И вопрос встал именно в датчике, именно он и не срабатывал. От датчика идет 3 провода, +/- питания и сигнал от датчика. Опытным путем было установлено, что при подаче на сигнальный провод потенциала величиной от 50% до 100% питающего напряжения или соответствующего импульса, сигнализация переходит в режим "Авария".

Опыты с электричеством - это интересно.
Опыты с электричеством - это интересно.

И вот тут я вспомнил, о схеме которую я упомянул в начале. Схема очень простая и работает надежно как гвоздь. (Исходник схемы не могу сказать, у меня сохранилась она в тетрадке)

Датчик качания
Датчик качания

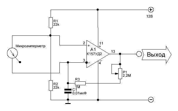
Это обыкновенный операционный усилитель (ОУ) включенный практически по стандартной схеме компаратора. При одинаковых напряжениях на обоих входах ОУ на выходе будет ноль. При изменении баланса, на выходе получаем уровень напряжения близкий к напряжению питания. В данном случае микроамперметр является тем звеном которое сдвигает потенциал между инверсным и прямым входами. В качестве микроамперметра использовался обычно тот который стоял в магнитофонах и магнитолах в качестве индикатора уровня записи, а точнее М476/1. Полное отклонение у М476/1 100 - 200 мкА (как то так вот, расплывчато, написано в документации), сопротивление рамки 4кОм. Микроамперметр разбирался, на стрелку вешался грузик, самый простой вариант это кусочек припоя, собирался и устанавливался "вниз головой". При покачивании за счет грузика стрелка раскачивалась, и в рамке прибора наводилась ЭДС. Это в свою очередь приводило к смещению баланса ОУ и на выходе получались импульсы в такт раскачиванию стрелки.

М476/1
М476/1

И последний вопрос: что делать, если нужна реакция не на качание, а на вибрацию? На самом деле все просто, вибрация это чаще всего волны в звуковом спектре, распространяемые по поверхности твердого материала, если это автомобиль (к примеру) по поверхности кузова. Именно поэтому рекомендуется датчик вибрации (который кстати сказать чаще всего идет отдельным блоком в сигнализации) жестко прикручивать к поверхности охраняемого объекта. И тут нет ничего проще, просто меняем микроамперметр на микрофон или лучше на пьезоэлемент, в моем случае это был пьезо излучатель похожий на ЗП-3, но импортного производства. Нужно помнить, что этот излучатель необходимо обязательно (!) жестко приклеить к корпусу датчика, а датчик к корпусу того, что нужно сторожить, иначе работать не будет!

ЗП-3
ЗП-3

Работает точно также, как и с микроамперметром, из-за вибрации на концах пьезо пластины генерируется разность потенциалов (это свойство пьезо пластин) и далее все по схеме.

Датчик качания или вибрации
Датчик качания или вибрации

Несколько слов по схемы:

  • С помощью переменного резистора Р1 (можно и подстроечный) настраивается чувствительность датчика. Алгоритм настройки такой: увеличивают сопротивление резистора до тех пор пока в режиме покоя на выходе компаратора не будет устойчивый 0. Затем покачивание микроамперметра или постукиванием по пьезо элементу добиваются четкого срабатывания датчика.
  • Если с помощью переменника Р1 настроить схему на нужную чувствительность не удалось - подбирают резистор R1.
  • Конденсатор С1 сглаживающий, необходим для сглаживания импульсов помех, особенно актуально с микроамперметром (без него датчик установленный на автомобиле мог сработать от проезжающего мимо другого авто - помехи зажигания). Если нужна прям совсем максимальная чувствительность, можно уменьшить ёмкость этого конденсатора.

Возвращаясь к датчику который я переделал, я взял ОУ LM358AN (что было под рукой) и пьезо излучатель платы каких-то часов. Резистор Р1 подстроечный, все заработало отлично. Нужно было быстро, поэтому не видео, не фото материалов сделать времени просто не было. Но все настолько просто, что показывать и нечего.