Найти в Дзене
СТАРЫЙ УЧИТЕЛЬ

Пример решения типичных смешанных уравнений - 12 задание ЕГЭ (профильная математика) - №2

МАТЕМАТИКА "ЕГЭ - ПРОФИЛЬ", задание 12.
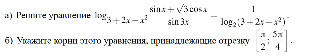
Смешанные уравнения с ОДЗ № 2 Несмотря на заглавие, сегодня мы рассмотрим не типичное задание: Определим область определения функции (найдём область допустимых значений переменной х): Итак... Приступаем к главному - к самому решению... 13 До новых встреч! Удачи!

МАТЕМАТИКА "ЕГЭ - ПРОФИЛЬ", задание 12.
Смешанные уравнения с ОДЗ

№ 2

Несмотря на заглавие, сегодня мы рассмотрим не типичное задание:

Пример с официального сайта ФИПИ - открытый банк данных (2022)
Пример с официального сайта ФИПИ - открытый банк данных (2022)

Определим область определения функции (найдём область допустимых значений переменной х):

01
01
02
02
03
03
04
04
05
05
06
06
07
07

Итак... Приступаем к главному - к самому решению...

08
08
09
09
10
10
11
11
12
12
-14

13

До новых встреч! Удачи!