Добавить в корзинуПозвонить
Найти в Дзене
Radio-любитель

Источник питания 5 В от 15 - 80 В

Всем здравствуйте. Время от времени возникает необходимость использовать для питания маломощной электроники общий источник питания с напряжением выше скажем 50 В. Для снижения напряжения подойдет импульсный понижающий преобразователь. Он имеет более высокий КПД, чем линейные источники, меньше нагревается и имеет небольшие габариты. Импульсные понижающие источники в виде микросхем обычно есть в ассортименте многих продавцов и их довольно легко найти. Эти микросхемы рассчитаны на разную мощность и два уровня напряжения питания, 40 и 60 В. Для напряжений выше 60 В аналогичные микросхемы обычно не встречаются в предложениях производителей или продавцов. Микросхемы импульсных понижающих преобразователей, как правило, имеют очень низкий запас по напряжению, и при превышении напряжения питания уже происходит выход из строя, при этом они хорошо работать с относительно низким входным напряжение порядка 8 - 10 В. Поэтому, если мы хотим иметь на входе более высокое напряжение, чем заявлено произв

Всем здравствуйте. Время от времени возникает необходимость использовать для питания маломощной электроники общий источник питания с напряжением выше скажем 50 В. Для снижения напряжения подойдет импульсный понижающий преобразователь. Он имеет более высокий КПД, чем линейные источники, меньше нагревается и имеет небольшие габариты.

Импульсные понижающие источники в виде микросхем обычно есть в ассортименте многих продавцов и их довольно легко найти. Эти микросхемы рассчитаны на разную мощность и два уровня напряжения питания, 40 и 60 В. Для напряжений выше 60 В аналогичные микросхемы обычно не встречаются в предложениях производителей или продавцов.

Микросхемы импульсных понижающих преобразователей, как правило, имеют очень низкий запас по напряжению, и при превышении напряжения питания уже происходит выход из строя, при этом они хорошо работать с относительно низким входным напряжение порядка 8 - 10 В. Поэтому, если мы хотим иметь на входе более высокое напряжение, чем заявлено производителем, мы должны для микросхемы обеспечить подходящее напряжение около 10 В во всем диапазоне рассматриваемого рабочего напряжения от 15 до 80 В.

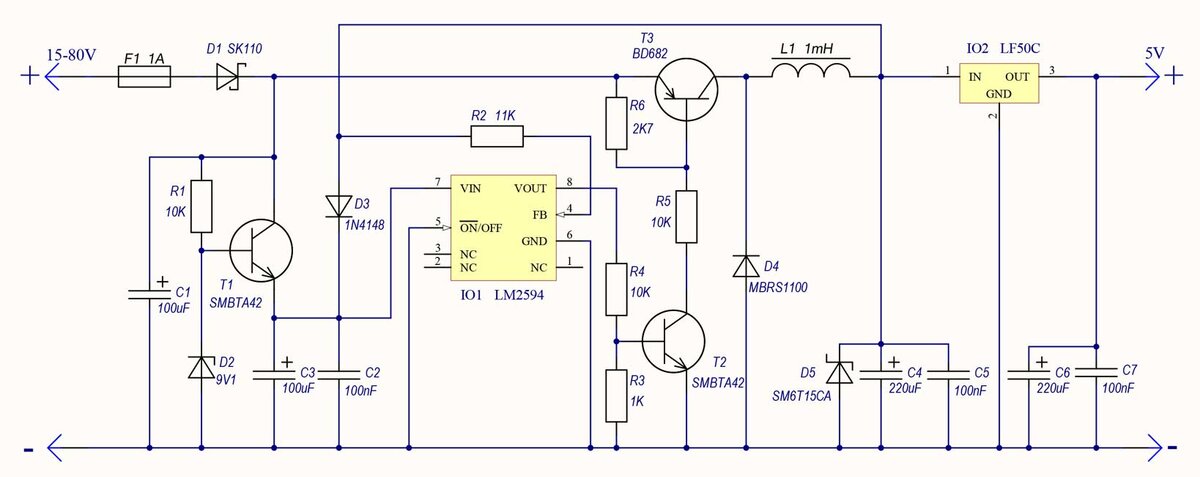
Принципиальная схема источника питания 5 вольт от 15 - 80 вольт
Принципиальная схема источника питания 5 вольт от 15 - 80 вольт

К примеру, в нашем случае подходит микросхема LM2594 с выходным напряжением, установленным 5 В. Она работает с частотой переключения 150 кГц и с приличным КПД (хотя есть много более приличных микросхем). Напряжение на выходе микросхемы можно легко изменить, включив резистор в делитель выходного напряжения, чтобы увеличить до 10,6 В. Затем это напряжение можно использовать для питания всей системы. Однако микросхема должна сначала стартовать в работу, прежде чем она начнет вырабатывать напряжение.

Для запуска в схеме предусмотрен вспомогательный маломощный источник питания, состоящий из стабилитрона на напряжение стабилизации 9V1 и транзистора Т1. Транзистор обеспечит необходимое начальное напряжение питания 8,5 В для преобразователя. После запуска микросхемы и формирования на выходных конденсаторах напряжения 10,6 В это напряжение возвращается на вход питания через диод D3. Напряжение снижается на 0,6 В до 10 В диодом, но все равно на 1,5 В выше напряжения на эмиттере транзистора Т1 вспомогательного источника.

Ключевой транзистор внутри микросхемы LM2594 нужно заменить внешним транзистором Т3, который рассчитан на более высокое напряжение не менее 100 В. Транзистор микросхемы используется вместе с транзистором Т2 только как драйвер для Т3. Во всем рабочем диапазоне источника для питания микросхемы присутствует безопасное напряжение 10 В. При этом транзистор Т3 определяет, какой ток может протекать через него и дроссель L1. На конденсаторе С4 при работе источника устанавливается напряжение 10,6 В. Для дальнейшего снижения напряжения до необходимого значения 5 В воспользуемся линейным источником, например LF50C.

Блок питания дополнен на входе инерционным предохранителем F1 с током до 1 А и последовательным диодом Шоттки, защищающим блок питания от переполюсовки питающего напряжения. При коротком замыкании на выходе источника срабатывает предохранитель F1, и подача питания прерывается. От внезапного повышения напряжения на конденсаторе С4 выше 15 В источник защищает подключенный параллельно конденсатору супрессор, который при превышении предела напряжения переходит в открытое состояние, нагружает выход и тем самым приводит к перегоранию предохранителя F1, тем самым отключая источник питания. С указанными компонентами на схеме такой источник питания способен выдавать 5 В/300 мА. Для повышения выходного тока дроссель L1 и ключевой транзистор Т3 должны быть подобраны на более высокий ток.

-2