Найти в Дзене
Serg SV

📝 Как можно соединять светодиоды а также плюсы и минусы

О том что соединять светодиоды можно не только по одному. А и группами. Мы уже разбирали предыдущей статье. Последовательное соединение светодиодов плюсы и минусы Как я уже говорил вариантов подключения светодиодов не так уж и много. И первый вариант мы уже разобрали. Это было последовательное подключение светодиодов. Теперь поговорим о следующем — параллельное подключение. А если вы себе ещё не приобрели СВЕТОДИОДЫ. Стоит поторопиться. Пока идут скидки и распродажи: Хороший выбор наборов разноцветных светодиодов по отличной цене Параллельное подключение светодиодов Схематически это соединение можно изобразить так: Ну это конечно схематическое изображение. На практике так подключать нельзя. Как мы помним главные критерии для подачи питания на светодиод — это потребляемой им ток. Благодаря этому на светодиоде происходит падение напряжения. Как раз оно и соответствует Напряжение питания светодиода. Самый простой метод подать определённый ток. Это использовать ограничивающей ток резистор
Оглавление

О том что соединять светодиоды можно не только по одному. А и группами. Мы уже разбирали предыдущей статье.

Последовательное соединение светодиодов плюсы и минусы

Как я уже говорил вариантов подключения светодиодов не так уж и много.

  1. Последовательное подключение светодиодов
  2. Параллельное подключение
  3. И комбинированное подключение (последовательно — параллельное)

И первый вариант мы уже разобрали. Это было последовательное подключение светодиодов. Теперь поговорим о следующем — параллельное подключение.

А если вы себе ещё не приобрели СВЕТОДИОДЫ. Стоит поторопиться. Пока идут скидки и распродажи: Хороший выбор наборов разноцветных светодиодов по отличной цене

Параллельное подключение светодиодов

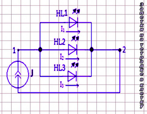
Схематически это соединение можно изобразить так:

-2

Ну это конечно схематическое изображение. На практике так подключать нельзя.

Как мы помним главные критерии для подачи питания на светодиод — это потребляемой им ток. Благодаря этому на светодиоде происходит падение напряжения. Как раз оно и соответствует Напряжение питания светодиода.

Самый простой метод подать определённый ток. Это использовать ограничивающей ток резистор в цепи питания светодиода.

-3

Это всё просто и понятно. Когда у нас один светодиод. А как же параллельно подключить группу светодиодов или хотя бы два, три.

Вроде бы всё просто но это не так. Схему которая представлена ниже использовать нельзя.

-4

У каждого светодиода при параллельном подключении. Сколько бы их не было. Должен быть свой собственный ограничивающий ток резистор.

-5

Ну и конечно же как правильно посчитать сопротивление этого резистора при параллельном подключении светодиодов. Расчёты и формула ничем не отличается от формулы подключения одного светодиода.

Питание светодиода
Питание светодиода

Плюсы и минусы параллельного подключения светодиодов

Сначала конечно же плюсы

  • Главным плюсом такого подключения является то что при перегорании одного или нескольких светодиодов из этой группы. Все остальные будут светиться.
  • Вторым плюсом является не высокое напряжение питания линейки светодиодов. Сколько не добавляйте светодиодов. Напряжения питания остаётся тоже. Увеличивается только общий ток потребления потребления.

Минусы параллельного подключения светодиодов

  • Главный минус — При таком подключении светодиодов это усложнения схемы питания. За счёт того что каждому светодиоду индивидуально нужно устройство ограничивающее ток. Даже если это будут просто резисторы.
  • Из этого вытекает сразу следующий минус — удорожание конструкции.
  • Также параллельное подключение усложняет подвод питания для каждого индивидуального светодиода. Допустим если это у вас гирлянда.

-7