Добавить в корзинуПозвонить
Найти в Дзене
Работа, учёба и отдых

Аналитический способ задания бинарных нечётких отношений

В лекции [https://dzen.ru/media/id/603a418d1684900aa2499416/sposoby-zadaniia-binarnyh-nechetkih-otnoshenii-6379b31bb337c80eab6f4e8f] рассматривалось несколько способов задания нечётких отношений и бинарных нечётких отношений в частности. В этом материале рассмотрим, как задать бинарные нечёткие отношения аналитическим способом, в том числе как это сделать в математическом пакете Mathcad. Перед рассмотрением примеров разберёмся, как построить график трёхмерной поверхности в математическом пакете Mathcad. Для того, чтобы построить трёхмерную поверхность, необходимо воспользоваться палитрой Graph (Графики) или командой Insert/Graph, после этого выбрать тип графика «Surface Plot (график трёхмерной поверхности), затем курсором отметить место рабочей области, в которое помещаем график. В результате в указанном месте появится заготовка графика с пустым полем ввода, которое находится снизу, куда и необходимо ввести наименование бинарного нечёткого отношения. Рассмотрим 7 примеров бинарных нечё

В лекции [https://dzen.ru/media/id/603a418d1684900aa2499416/sposoby-zadaniia-binarnyh-nechetkih-otnoshenii-6379b31bb337c80eab6f4e8f] рассматривалось несколько способов задания нечётких отношений и бинарных нечётких отношений в частности.

В этом материале рассмотрим, как задать бинарные нечёткие отношения аналитическим способом, в том числе как это сделать в математическом пакете Mathcad.

Перед рассмотрением примеров разберёмся, как построить график трёхмерной поверхности в математическом пакете Mathcad.

Для того, чтобы построить трёхмерную поверхность, необходимо воспользоваться палитрой Graph (Графики) или командой Insert/Graph, после этого выбрать тип графика «Surface Plot (график трёхмерной поверхности), затем курсором отметить место рабочей области, в которое помещаем график.

В результате в указанном месте появится заготовка графика с пустым полем ввода, которое находится снизу, куда и необходимо ввести наименование бинарного нечёткого отношения.

Рассмотрим 7 примеров бинарных нечётких отношений.

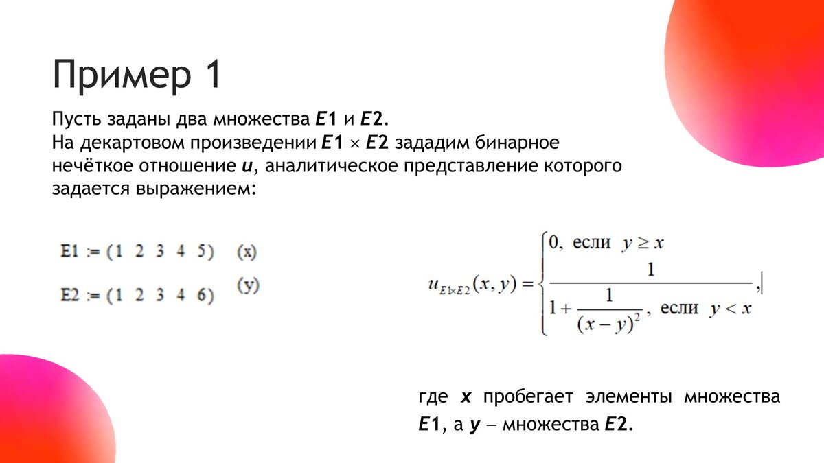
Пример 1.

Аналитическое представление бинарного нечёткого отношения u Примера 1
Аналитическое представление бинарного нечёткого отношения u Примера 1
Совокупность команд в математическом пакете Mathcad для получения матричного представления бинарного нечёткого отношения u Примера 1
Совокупность команд в математическом пакете Mathcad для получения матричного представления бинарного нечёткого отношения u Примера 1
Матричное и графическое представления бинарного нечёткого отношения u Примера 1
Матричное и графическое представления бинарного нечёткого отношения u Примера 1

Пример 2.

Аналитическое представление бинарного нечёткого отношения h Примера 2
Аналитическое представление бинарного нечёткого отношения h Примера 2
Совокупность команд в математическом пакете Mathcad для получения матричного представления бинарного нечёткого отношения h Примера 2
Совокупность команд в математическом пакете Mathcad для получения матричного представления бинарного нечёткого отношения h Примера 2
Матричное и графическое представления бинарного нечёткого отношения h Примера 2
Матричное и графическое представления бинарного нечёткого отношения h Примера 2

Пример 3.

Аналитическое представление бинарного нечёткого отношения O Примера 3
Аналитическое представление бинарного нечёткого отношения O Примера 3
Совокупность команд в математическом пакете Mathcad для получения матричного представления бинарного нечёткого отношения O Примера 3
Совокупность команд в математическом пакете Mathcad для получения матричного представления бинарного нечёткого отношения O Примера 3
Матричное и графическое представления бинарного нечёткого отношения O Примера 3
Матричное и графическое представления бинарного нечёткого отношения O Примера 3

Пример 4.

Аналитическое представление бинарного нечёткого отношения P Примера 4
Аналитическое представление бинарного нечёткого отношения P Примера 4
Совокупность команд в математическом пакете Mathcad для получения матричного представления бинарного нечёткого отношения P Примера 4
Совокупность команд в математическом пакете Mathcad для получения матричного представления бинарного нечёткого отношения P Примера 4
Матричное и графическое представления бинарного нечёткого отношения P Примера 4
Матричное и графическое представления бинарного нечёткого отношения P Примера 4

Пример 5.

Аналитическое представление бинарного нечёткого отношения u3 Примера 5
Аналитическое представление бинарного нечёткого отношения u3 Примера 5
Совокупность команд в математическом пакете Mathcad для получения матричного представления бинарного нечёткого отношения u3 Примера 5
Совокупность команд в математическом пакете Mathcad для получения матричного представления бинарного нечёткого отношения u3 Примера 5
Матричное и графическое представления бинарного нечёткого отношения u3 Примера 5
Матричное и графическое представления бинарного нечёткого отношения u3 Примера 5

Пример 6.

Аналитическое представление бинарных нечётких отношений u3 и u4 Примера 6
Аналитическое представление бинарных нечётких отношений u3 и u4 Примера 6
Совокупность команд в математическом пакете Mathcad для получения матричного представления бинарного нечёткого отношения u4 Примера 6
Совокупность команд в математическом пакете Mathcad для получения матричного представления бинарного нечёткого отношения u4 Примера 6
Матричное представление бинарного нечёткого отношения u4 Примера 6
Матричное представление бинарного нечёткого отношения u4 Примера 6
Аналитическое представление и совокупность команд в математическом пакете Mathcad для получения матричного представления бинарного нечёткого отношения I Примера 6
Аналитическое представление и совокупность команд в математическом пакете Mathcad для получения матричного представления бинарного нечёткого отношения I Примера 6
Расчёт параметра альфа в математическом пакете Mathcad для примера 6
Расчёт параметра альфа в математическом пакете Mathcad для примера 6
Матричное и графическое представления бинарного нечёткого отношения I Примера 6
Матричное и графическое представления бинарного нечёткого отношения I Примера 6

Пример 7.

Аналитическое представление бинарного нечёткого отношения Prim Примера 7
Аналитическое представление бинарного нечёткого отношения Prim Примера 7
Совокупность команд в математическом пакете Mathcad для получения матричного представления бинарного нечёткого отношения Prim Примера 7
Совокупность команд в математическом пакете Mathcad для получения матричного представления бинарного нечёткого отношения Prim Примера 7
Матричное и графическое представления бинарного нечёткого отношения Prim Примера 7
Матричное и графическое представления бинарного нечёткого отношения Prim Примера 7
Аналитическое представление бинарного нечёткого отношения Prim2 Примера 7
Аналитическое представление бинарного нечёткого отношения Prim2 Примера 7
Матричное и графическое представления бинарного нечёткого отношения Prim2 Примера 7
Матричное и графическое представления бинарного нечёткого отношения Prim2 Примера 7
Вычисление параметров для бинарного нечёткого отношения Prim3 Примера 7 (часть 1)
Вычисление параметров для бинарного нечёткого отношения Prim3 Примера 7 (часть 1)
Вычисление параметров для бинарного нечёткого отношения Prim3 Примера 7 (часть 2)
Вычисление параметров для бинарного нечёткого отношения Prim3 Примера 7 (часть 2)
Совокупность команд в математическом пакете Mathcad для получения матричного представления бинарного нечёткого отношения Prim3 Примера 7
Совокупность команд в математическом пакете Mathcad для получения матричного представления бинарного нечёткого отношения Prim3 Примера 7
Матричное и графическое представления бинарного нечёткого отношения Prim3 Примера 7
Матричное и графическое представления бинарного нечёткого отношения Prim3 Примера 7

В качестве Упражнения приведите свой вариант аналитического представления некоторого бинарного нечёткого отношения, а также приведите матричное или графическое представление этого бинарного нечёткого отношения.