Найти в Дзене
RadioMix

Hex3653 или Набор DIY RDA5807 содержит ошибку

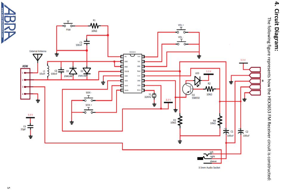
Поиск на AliExpress по фразе Hex3653 выдает ссылку на недорогой (1,13$) набор для сборки FM радиоприемника, работающего в диапазоне частот 76-108 МГц. Я такой набор приобрел, изготовил радио. Но… Схема набора содержит ошибку – неправильно указан номинал резонансной катушки индуктивности входного контура. В наборе предлагается дроссель номиналом 10 мкГн вместо 100 нГн. Радио не заработало. Причиной оказался кварцевый резонатор на частоту 32.768 кГц. После замены все пришло в норму. Похоже проблемы, связанные с недостаточной чувствительностью этого набора и аналогичных, связаны именно с неправильной резонансной частотой входного контура! Если ориентироваться на диапазон частот 87,5...108МГц, то оптимальные номиналы элементов резонансного контура составляют - индуктивность 0,1мкГн, емкость 27пк. Схема из документации на этот набор найдена по ссылке здесь: Конденсаторы С3 и С4 перепутаны местами. По этой схеме резонансная частота входного контура 10мкГн+33пк (без учета паразитных и привне
Поиск на AliExpress по фразе Hex3653 выдает ссылку на недорогой (1,13$) набор для сборки FM радиоприемника, работающего в диапазоне частот 76-108 МГц. Я такой набор приобрел, изготовил радио. Но… Схема набора содержит ошибку – неправильно указан номинал резонансной катушки индуктивности входного контура. В наборе предлагается дроссель номиналом 10 мкГн вместо 100 нГн. Радио не заработало. Причиной оказался кварцевый резонатор на частоту 32.768 кГц. После замены все пришло в норму. Похоже проблемы, связанные с недостаточной чувствительностью этого набора и аналогичных, связаны именно с неправильной резонансной частотой входного контура! Если ориентироваться на диапазон частот 87,5...108МГц, то оптимальные номиналы элементов резонансного контура составляют - индуктивность 0,1мкГн, емкость 27пк.
Фото с сайта одного из продавцов на AliExpress
Фото с сайта одного из продавцов на AliExpress

Схема из документации на этот набор найдена по ссылке здесь:

Схема из оригинальной документации содержит ошибку.
Схема из оригинальной документации содержит ошибку.

Конденсаторы С3 и С4 перепутаны местами. По этой схеме резонансная частота входного контура 10мкГн+33пк (без учета паразитных и привнесенных емкостей) составляет около 8,75МГц!

Правильная, с моей точки зрения, схема должна быть такой :

-3

Удалены диоды D1, D2 (они присутствуют внутри микросхемы), транзистор Q1, светодиод LED (лишнее потребление энергии батареи), резистор R2. Изменен номинал дросселя L1 на 0,1мкГн и конденсатора С4 на 27пк.

Резонансная частота входного контура (без учета паразитных и привнесенных емкостей) с элементами L=100нГн+C=33пк составляет около 87,62МГц, с элементами L=100нГн+C=27пк - около 96,86МГц.

При подключенном питающем напряжении сохраняется уровень громкости и выбранная после сканирования радиостанция. В отключенном состоянии кнопкой PSW (ВЫКЛ.) ток потребления составляет до 10...20мкА. Во включенном состоянии без подключенной нагрузки - около 20мА. Категорически не рекомендую превышать 3,7 В напряжение питания, иначе микросхема радиоприемника выйдет из строя.

Немного другие номиналы резонансной цепи на схеме радиоприемника, найденного по ссылке:

-4

Резонансная частота входного контура 100нГн+24пк (без учета паразитных и привнесенных емкостей) по этой схеме составляет около 102,46МГц!

Возможно Вам будут интересны другие мои статьи.