Найти в Дзене
Андрей

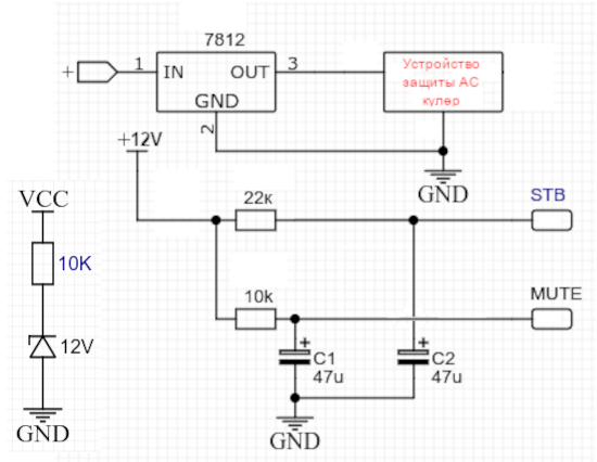
Варианты для питания сервисных цепей 9 и 10 TDA729Х

Как показала практика питание сервисных цепей ИМС из серии TDA стабилизированным напряжением вместо резистивного делителя повышает надёжность схемы при питании от нестабилизированного выпрямителя. При этом несколько можно упростить обвязку выводов 9 и 10 исключив диод и один резистор в отличие от схемы приведённой в даташите. Питание сервисных цепей можно осуществить от параметрического стабилизатора или имс 7812. Чаще всего 12 вольт присутствует в устройстве для питания кулера если есть или устройства защиты акустических систем или можно запитать индивидуально.

Как показала практика питание сервисных цепей ИМС из серии TDA стабилизированным напряжением вместо резистивного делителя повышает надёжность схемы при питании от нестабилизированного выпрямителя. При этом несколько можно упростить обвязку выводов 9 и 10 исключив диод и один резистор в отличие от схемы приведённой в даташите. Питание сервисных цепей можно осуществить от параметрического стабилизатора или имс 7812. Чаще всего 12 вольт присутствует в устройстве для питания кулера если есть или устройства защиты акустических систем или можно запитать индивидуально.