Добавить в корзинуПозвонить
Найти в Дзене
ON/OFF

PFC корректор ICE2PCS01G

Всем привет. В нашей жизни все больше нарастает количество потребителей электроэнергии. Я помню в детстве у меня на кухне из электрического была только лампа Ильича а в зале стоял черно-белый ламповый Горизонт. Сейчас же моя кухня напичкана потребителями больше чем мой дедов дом, включая его мастерскую). При этом практически каждый прибор имеет свой параметр активного(реактивного) и полного потребления от сети - cos Ф (косинус Фи). Проще это можно объяснить так - Вы включаете прибор с cos Ф 0.5 мощностью 50 Ватт и при этом счетчик Вам намотает 25 Ватт т.к. реактивную мощность он не считает, почти, она с потерями возвращается. Можно сказать - и чего мне от этого ? а вот теперь представим что у нас куча потребителей в 5 кВт с cos Ф 0.5 включены, реактивная мощность при этом на 5 кВт больше, то есть общее будет 10, это автоматически перегружает Вашу электропроводку дома и электроподстанцию, потому как эти лишние 5 кВт тоже берутся не из воздуха. Это конечно не относиться к чисто резистивн

Всем привет. В нашей жизни все больше нарастает количество потребителей электроэнергии. Я помню в детстве у меня на кухне из электрического была только лампа Ильича а в зале стоял черно-белый ламповый Горизонт. Сейчас же моя кухня напичкана потребителями больше чем мой дедов дом, включая его мастерскую). При этом практически каждый прибор имеет свой параметр активного(реактивного) и полного потребления от сети - cos Ф (косинус Фи). Проще это можно объяснить так - Вы включаете прибор с cos Ф 0.5 мощностью 50 Ватт и при этом счетчик Вам намотает 25 Ватт т.к. реактивную мощность он не считает, почти, она с потерями возвращается. Можно сказать - и чего мне от этого ? а вот теперь представим что у нас куча потребителей в 5 кВт с cos Ф 0.5 включены, реактивная мощность при этом на 5 кВт больше, то есть общее будет 10, это автоматически перегружает Вашу электропроводку дома и электроподстанцию, потому как эти лишние 5 кВт тоже берутся не из воздуха. Это конечно не относиться к чисто резистивной нагрузке - типа чайника. Поэтому когда у Вас на даче вырубают свет, возможно стоит подумать чтоб отключить лишнее или - покупать технику с PFC(ККМ) корректором коэффициента мощности.

Задача которого *скорректировать* отставание тока от напряжения - поднять cos Ф до 1.

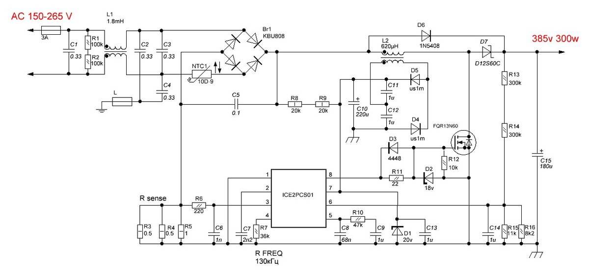
Нам, радиолюбителям, в связи с тем что производители бытовой и компьютерной техники все больше идут навстречу электрикам а в некоторых развитых странах законодательно запрещено использование бытовой техники свыше 60 Ватт без корректора, стали доступны радиодетали для сборки в своих самоделках ККМ. В этой статье разберем работу драйвера ICE2PCS01G работающего с режимом неразрывного тока, на примере моей отладочной платы.

Прежде чем начать, стоит остановиться на том - почему именно этот режим работы ССМ(Continuous-Conduction Mode) я для себя предпочел. Неразрывной ток катушки позволяет убавить размах индукции сердечника , в конечном счете это дает меньше *пульсаций* и нагрузки на сетевую емкость, и требование по качеству и объему к ней, Все мощные ККМ от 300 Ватт и выше, сделаны именно на этом токе. Более подробно о работе режимов тока катушки Вы сможете найти информацию в интернете. Для упрощения и простого понимания работы драйвера, приведу схему и пройдемся по каждому выводу МС (микросхемы) с описанием.

-2

1. GND (земля)

7.VCC. Диапазон от 11.8 Вольт до 26. Ток потребления 13 мА.

4. R FREQ. Резистор выбора частоты работы. Можно выбрать из таблицы в даташит на 9 странице. Рабочие частоты 50-250 кГц.

8. GATE. Вывод драйвера управления ключем. Ток открытия 1.5 А и закрытия до 2А. 15 Вольт на выходе, стоит внутренний стабилитрон. Я предпочитаю лишний раз перестраховаться, по этой причине стоит D2.

2. ICOMP. Фильтр нижних частот и компенсация контура управления током. Конденсатор, который подключен в этой точке, объединяет выходной ток и усредняет сигнал измерения тока.

5. VCOMP. Компенсация контура напряжения а также софстарт.

3. I SENSE. Когда напряжение на этом выводе достигает 0.68 В МС сокращает рабочий цикл и останавливает работу при 1.04 В.

6. V SENSE. Контроль напряжения. Опорное напряжение для резистивного делителя 3 Вольта, свыше 3.15 Вольт МС сокращает рабочий цикл.

Дроссель можете рассчитать программой Владимира Денисенко. Мой расчет выглядит так:

-3

Из практики, применение сендастового сердечника проницаемостью 125 оказалось не лучшим решением и пришлось повышать частоту, напряженность высока. Для отладки иип достаточно - менять уже ничего не стал. Хорошим решением здесь будет применение сердечников с меньшей проницаемостью. Основные расчеты я приводить не буду, в папке для скачивания Вы найдете калькулятор. Приведу то, чего там нет.

D8 - диод предназначен для ограничения пикового броска тока дросселя при включении в сеть. Для начала нам нужно знать пусковой ток на конденсаторе С15 . Тогда I=U/R- (250V*1.414)*10(сопротивление термистора 10D-9)=35A и постоянная времени заряда С15 до 99% - 9 мсек, При этом импульсный ток диода 1N5408 до 125А и время 8.3 мсек - норм. Также нужно учесть, что есть импеданс входного контура.

Самозапит- Идею питать таким образом МС, мне дали на одном форуме. Рассчитывается по КТР дросселя. Здесь для начала выясним Вольт/витки , я исхожу из питания 20 Вольт, не обращая внимание на удвоение. 385/115=3.34 Вольт на виток, тогда 20(Вольт питание)/3.34=5.98 округлим до 6 витков самозапита.

В качестве диода D7 при ССМ применяют диоды с малым временем восстановления, лучшим решением будет SIC диоды. печать выглядит так:

Не рекомендую вносить больших изменений. МС чувствительна к печати.
Не рекомендую вносить больших изменений. МС чувствительна к печати.

К сожалению мой прибор не показывает cos Ф. Вы можете ориентироваться по показанию PF:

Нагрузка , две лампы накаливания по 100 Ватт.
Нагрузка , две лампы накаливания по 100 Ватт.

Печать, схема, калькулятор здесь.

Всем Спасибо.